История династии татарских царей тесно связана с важнейшими событиями освоения Сибири и интеграции татарских земель в состав молодого Российского государства. Особое место в этой истории занимает линия потомков сибирского хана Кучума, породнившаяся с потомками Пророка Мухаммеда и царствовавшая на троне в Касимове. Один из из представителей в итоге стал именоваться Василием Арслановичем.
Потомки последнего сибирского царя
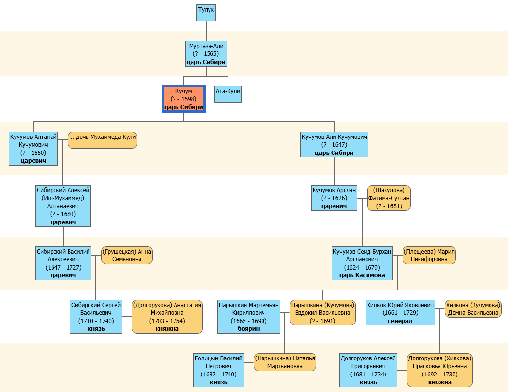
Последним из великих сибирских правителей считается хан Кучум. Его старший сын Али имел четверых сыновей – Арслана, Янсюера, Ханчюера и Кутлугана, а также дочь Ханым-джан, которая была старше третьего брата Ханчюера.
Кучумовы в Касимове
Значительным событием стало восхождение Арслана на касимовский престол в 1614 году. У него было трое детей: сын Сайид Бурхан (также упоминаемый как Сеит-Бурхан или Сеид-Бурхан) и две дочери. Примечательно, что титул «сайид» указывал не на имя, а на высокое происхождение – принадлежность к потомкам пророка Мухаммеда.
Династия татарских царей: потомок Мухаммеда по имени Василий
Указание "сеид" в имени татарского царевича – это не его составная часть, а знак происхождения от Пророка Мухаммеда. Мать царевича, Фатима Шакулова, происходила из знатного рода сеидов, имевших касимовские, а ранее крымские корни. Дети, рожденные от дочерей сеидов в браке с мужчинами, не принадлежащими к этой категории, наследовали все права потомков Пророка, включая добавление "сеид" к имени.
Таким образом, "сеид" – это титул, подчеркивающий его принадлежность к потомкам пророка через материнскую линию. Это не просто часть имени, а скорее указатель на высокий статус и родословную. Фатима Шакулова, мать царевича, своим происхождением из рода известных сеидов обеспечила сыну право на этот титул.
Малолетний царь Касима
Касимов перешел к Сеид-Бурхану, когда тот был еще младенцем. Его рождение датируется 1624 годом, и ко времени кончины его отца, случившейся 2 апреля 1626 года, ему едва исполнилось два года. Фактическое управление княжеством на длительный срок перешло к матери малолетнего царевича и ее родне, сеидам Шакуловым. В результате, большая часть родственников Арслана (покойного отца Сеида), включая теток, жен и дочерей, предпочли вернуться в Ярославль.
Татары Шакуловы
Среди российских татар род Шакуловых занимает видное место, обладая богатой историей. Согласно генеалогическим данным, их происхождение связано с пророком Мухаммедом, а корни фамилии уходят вглубь веков, к V–VI столетиям. Шакуловы принадлежали к сеидам, являясь потомками внука Пророка Хусаина.
Начало фамилии Шакуловых связано с именем Шахколый (или Шакул), сеида, жившего в Касимове в первой половине XVI века.
Среди известных представителей рода можно выделить Сейид-Бека Шакулова, первого касимовского голову, владевшего кожевенными предприятиями. Его заводы славились производством качественной кожи и подошв. Касим-хан Шакулов, в свою очередь, был крупным торговцем мехами, имевшим торговые точки в нескольких крупных городах, включая Касимов, Москву, Нижний Новгород и Санкт-Петербург.
Представители татарского рода Шакуловых принимали участие в возведении знаменитых Торговых рядов в Касимове, спроектированных архитектором Иваном Сергеевичем Гагиным в XIX веке.
Олеарий о царе Сеид-Бурхане
В 1636 году Касимов стал местом кратковременного визита известного нам Олеария, о котором я уже упоминал в своих работах. В своих записях о путешествии он отметил, что возраст Сеид-Бурхана на тот момент составлял 12 лет.
Кроме того, Олеарий сообщил о попытках русского правительства убедить царевича принять христианство, обещая в качестве награды брак с дочерью самого царя. Эти сведения, предоставленные очевидцем, проливают свет на политическую обстановку и религиозные интриги того времени, касающиеся судьбы юного Сеид-Бурхана.
Потомок Мухаммеда по имени Василий
В 1653 году в Москве было принято важное решение относительно потомков Кучума, а именно – об их крещении. С царевичами Алтаная не возникло никаких препятствий: они беспрепятственно приняли новую веру и стали постоянными участниками придворных мероприятий.
Однако с Сеид-Бурханом ситуация оказалась более сложной. Первоначально он дал согласие на крещение и был отправлен в Чудов монастырь, расположенный в Кремле, для подготовки к обряду и ознакомления с основами православной веры, что было стандартной процедурой. Но в самый ответственный момент, непосредственно перед крещением, Сеид-Бурхан внезапно отказался от своего намерения.
Тем не менее, в конечном итоге крещение все же состоялось, и Сеид-Бурхан получил новое имя – Василий Арасланович. Этот случай примечателен тем, что представляет собой единственный известный пример сопротивления принятию православия среди Чингизидов, пусть и временного.
Недвижимость в центре Москвы
Помимо владений в Касимовском царстве примечателен еще один момент. В 1638 году, согласно историческим документам, у церкви Петра и Павла в Москве располагался двор татарского царевича Сеид-Бурхана Араслановича из Касимова. Это владение находилось в Белом городе, что соответствует территории современного Бульварного кольца.
Заключение
История потомков сибирского хана Кучума, переплетаясь с судьбами Российского государства, демонстрирует очередной пример интеграции татарской знати в политическую и культурную жизнь страны. Восхождение Арслана на касимовский престол, а затем и правление его сына Василия (до крещения Сеид-Бурхана), по линии матери потомка Пророка Мухаммеда, являет собой нередкий случай сочетания татарских традиций в российской истории.
