Добавить в корзинуПозвонить
Найти в Дзене
Мedical Insider

Новое открытие в исследовании рака простаты: воспаление как ключевой фактор развития опухоли

Рак простаты является одним из самых распространённых видов рака и второй по значимости причиной смерти от онкологических заболеваний среди мужчин во всём мире. Однако механизмы, контролирующие ранние стадии формирования рака простаты, изучены недостаточно. Методы исследования В исследовании, опубликованном в журнале «Nature Cancer», группа учёных под руководством профессора Седрика Бланпэна (Cédric Blanpain), научного сотрудника WELBIO, директора Лаборатории стволовых клеток и рака и профессора в Свободном университете Брюсселя (Université Libre de Bruxelles), изучила молекулярные механизмы, регулирующие ранние стадии развития рака простаты. Результаты исследования Учёные обнаружили, что воспаление, вызванное мутациями, связанными с раком, приводит к перепрограммированию мутированных клеток в состояния, необходимые для инициации опухоли. Исследования показали, что события клеточного перепрограммирования, ведущие к формированию рака, протекают по-разному в разных областях простаты. Пер

Рак простаты является одним из самых распространённых видов рака и второй по значимости причиной смерти от онкологических заболеваний среди мужчин во всём мире. Однако механизмы, контролирующие ранние стадии формирования рака простаты, изучены недостаточно.

Методы исследования

В исследовании, опубликованном в журнале «Nature Cancer», группа учёных под руководством профессора Седрика Бланпэна (Cédric Blanpain), научного сотрудника WELBIO, директора Лаборатории стволовых клеток и рака и профессора в Свободном университете Брюсселя (Université Libre de Bruxelles), изучила молекулярные механизмы, регулирующие ранние стадии развития рака простаты.

Результаты исследования

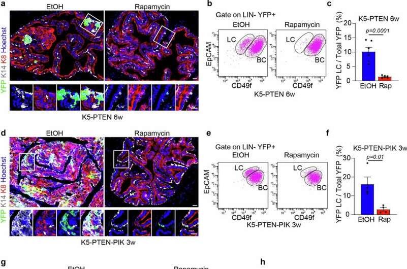
Учёные обнаружили, что воспаление, вызванное мутациями, связанными с раком, приводит к перепрограммированию мутированных клеток в состояния, необходимые для инициации опухоли. Исследования показали, что события клеточного перепрограммирования, ведущие к формированию рака, протекают по-разному в разных областях простаты. Перепрограммирование клеток, опосредованное воспалительной активацией, было связано с наиболее тяжёлыми случаями рака простаты у людей.

«Интересно отметить, что клеточное перепрограммирование, выявленное на модели мышей, коррелирует с более агрессивными формами рака простаты у мужчин. Это позволяет предположить, что идентифицированные нами маркеры перепрограммирования могут служить предикторными биомаркерами агрессивного рака простаты», — говорит доктор Чэнь Цзян (Chen Jiang), первый автор статьи.

Используя молекулярное профилирование во время инициации опухоли простаты, исследователи определили, что воспалительная активация является ключевым регулятором клеточного перепрограммирования и инициации опухоли. Фармакологическое блокирование воспаления предотвращает клеточное перепрограммирование и инициацию опухоли простаты.

Заключение

«Выявив молекулярные механизмы, регулирующие клеточное перепрограммирование, необходимое для формирования опухоли простаты, мы открываем путь для новых терапевтических подходов, направленных на перепрограммирование, индуцированное воспалением. Это может предотвратить формирование рака простаты и, возможно, других видов рака», — комментирует профессор Седрик Бланпэн (Cédric Blanpain), директор исследования.

Эта работа является результатом сотрудничества между командами профессора Бланпэна (ULB) и профессора Сифрим (KUL).

Литература:
Chen Jiang et al, Innate immunity and the NF-κB pathway control prostate stem cell plasticity, reprogramming and tumor initiation,
Nature Cancer (2025). DOI: 10.1038/s43018-025-00994-3