Найти в Дзене

Мигающие сигнализаторы с низковольтным питанием и акустическим датчиком

Оглавление

Автор: Одинец Александр

Развитием линейки мигающих сигнализаторов для охранных систем [1] являются два простых устройства мигающих сигнализаторов с низковольтным питанием и акустическим датчиком. Первый вариант устройства предназначен для работы сигнализатором режима работы охранной системы. Второй вариант предназначен для работы в качестве автомата ночной подсветки. Возможно также применение устройств для управления световой рекламой.

Общие сведения

Оба устройства выполнены на основе четвёртого варианта сигнализатора, рассмотренного в [1]. Второй вариант устройства обеспечивает зажигание четырёх светодиодов по звуковому сигналу благодаря акустическому датчику и микрофонному усилителю, входящим в его состав. Отличие новых вариантов контроллеров заключается в усовершенствовании алгоритма переключения светодиодов путём введения небольшой задержки свечения всех светодиодов после прохождения рабочего цикла их зажигания. Для питания светодиодов с относительно большим напряжением включения U = 2,8 В (синих и зелёных) от двух элементов с общим напряжением 3 В устройства дополнены повышающими драйверами.

Как известно, светодиоды зелёного и синего цветов свечения обычно обладают гораздо большим прямым падением напряжения (U = 2,8 В) во включённом состоянии, чем красные и жёлтые (U = 1,8 В), поэтому напряжения 3 В двух последовательно включённых элементов питания (или аккумуляторов) оказывается недостаточно для питания таких светодиодов. Данная проблема легко решается введением повышающего драйвера, удваивающего питающее напряжение.

Принцип работы

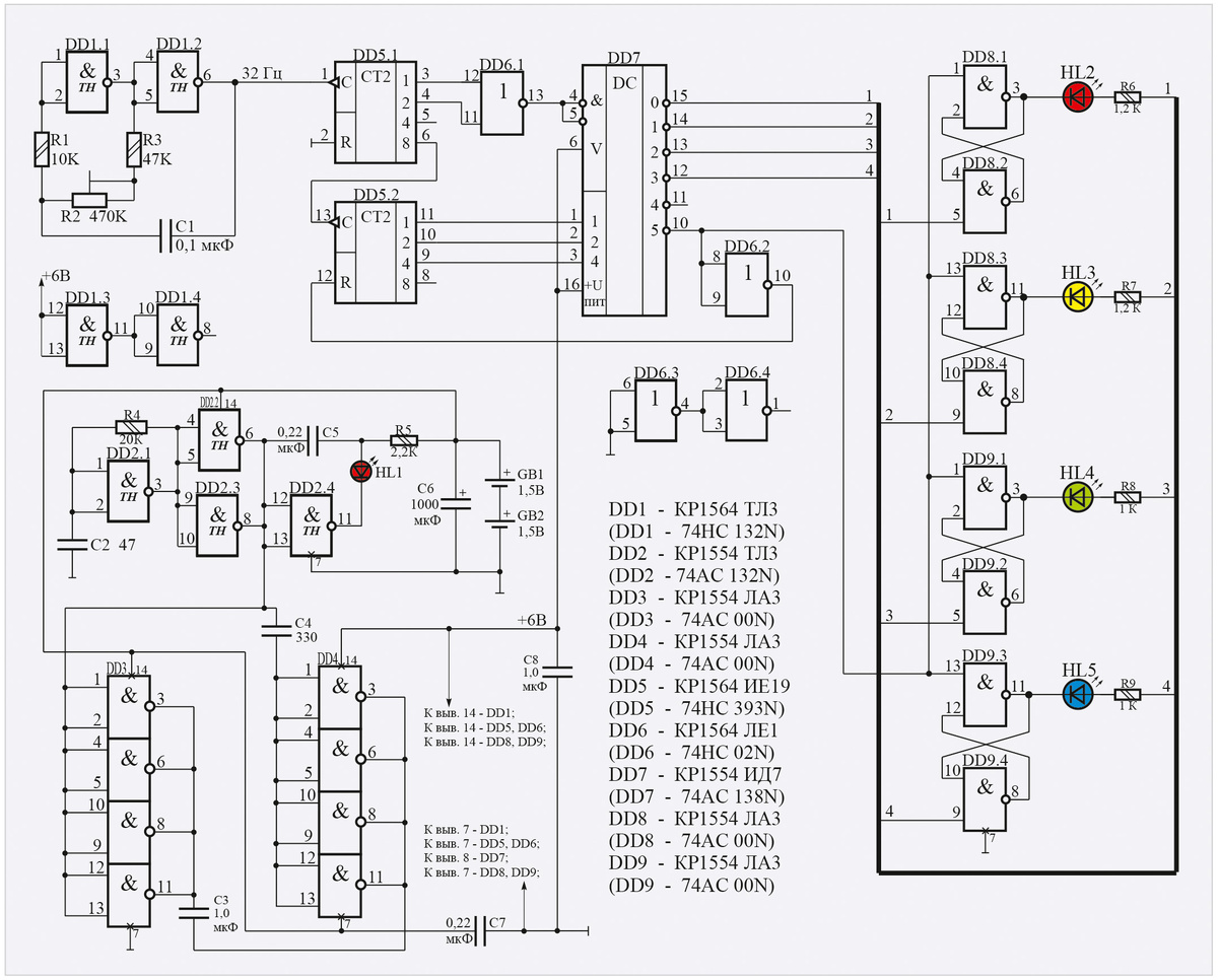
Схема электрическая принципиальная первого варианта устройства приведена на рис. 1.

Рис. 1. Мигающий сигнализатор с низковольтным питанием. Схема электрическая принципиальная
Рис. 1. Мигающий сигнализатор с низковольтным питанием. Схема электрическая принципиальная

Основу устройства составляет удваивающий преобразователь напряжения на ИМС DD2…DD4. На элементе DD2.1 выполнен задающий генератор, работающий на частоте около 60 КГц. Остальные элементы DD2.2…DD2.4 являются буферными. Прямоугольные импульсы поступают на входы элементов DD3.1…DD3.4 и через развязывающий конденсатор C4 – на входы элементов DD4.1…DD4.4. Допустим, что в начальный момент времени на входы всех элементов ИМС DD3 и DD4 приходят уровни лог. 1. Тогда верхняя обкладка конденсатора C3 оказывается подключённой к общему проводу (минус источника питания) через открытые n-канальные транзисторы ИМС DD3, а нижняя по схеме обкладка конденсатора C3 оказывается подключённой к плюсовому выводу источника питания через открытые n-канальные транзисторы ИМС DD4. Когда на выходе генератора, а значит, и на входах элементов ИМС DD3 и DD4 появляется лог. 0, то n-канальные транзисторы двух последних ИМС закрываются, но открываются p-канальные. Теперь верхний по схеме вывод конденсатора C3 оказывается подключённым последовательно с источником питания (GB1–GB2), а нижний по схеме вывод С3 оказывается подключённым через 14 вывод ИМС DD4 к верхнему выводу С8. Заряд, накопленный конденсатором C3 во время предыдущего полуцикла заряда, передаётся конденсатору С8, и на нём формируется удвоенное напряжение 6 В. Поскольку частота преобразования достаточно высока, то в большой ёмкости С8 нет необходимости и на его месте может работать небольшой конденсатор ёмкостью 1 мкФ.

Работу схемы будем рассматривать при условии, что оба счётчика DD5.1 и DD5.2 установлены в исходное нулевое состояние, а все RS-триггеры (DD8.1–DD8.2, DD8.3–DD8.4, DD9.1–DD9.2, DD9.3–DD9.4) установлены в исходное единичное состояние. При этом все светодиоды погашены. Цикл работы удобно отслеживать по временно́й диаграмме, представленной на рис. 2.

Рис. 2. Мигающий сигнализатор с низковольтным питанием. Временна́я диаграмма работы устройства
Рис. 2. Мигающий сигнализатор с низковольтным питанием. Временна́я диаграмма работы устройства

В начальный момент времени счётчики DD5.1 и DD5.2 находятся в «нулевом» состоянии, поэтому на выходе элемента DD6.1 формируется уровень лог. 1, который запрещает дешифрацию состояний счётчика DD5.2, выходные логические уровни которого поступают на адресные входы «1» и «2» дешифратора DD7. Таким образом, на всех его выходах формируются уровни лог. 1, что соответствует начальному состоянию устройства. Поскольку в конце предыдущего цикла на выходе 5 (вывод 10) дешифратора DD7 был сформирован короткий отрицательный импульс, все RS-триггеры были установлены в «единичное» состояние, поэтому все светодиоды погашены. При переходе счётчика DD5.1 из «нулевого» в «первое» состояние уровнем лог. 0 с выхода элемента DD6.1 разрешается дешифрация состояний DD7, и на его выходе «0» (вывод 15) появляется уровень лог. 0. Этот уровень перебрасывает первый (верхний по схеме) RS-триггер DD8.1–DD8.2 в нулевое состояние и одновременно поступает на анод светодиода HL2. Но зажигания светодиода в этот момент времени ещё не происходит, поскольку разность потенциалов на его выводах равна нулю. При достижении счётчиком DD5.1 четвёртого состояния дешифрация состояний DD7 будет вновь запрещена, и на его выходе «0» (вывод 15) сформируется уровень лог. 1. Поскольку на выходе первого (вывод 3) RS-триггера DD8.1–DD8.2 был сформирован уровень лог. 0, это приведёт к зажиганию светодиода HL2. Далее последуют три вспышки со скважностью, равной четырём, согласно временно́й диаграмме на рис. 2. В данном случае отрицательные импульсы на выходе «0» (вывод 15) дешифратора DD7 приводят к погашению светодиода HL2, поэтому при переходе счётчика DD5.2 из нулевого в первое состояние на указанном выходе «0» (вывод 15) дешифратора DD7 формируется фиксированный (статический) уровень логической единицы, и светодиод HL2 остаётся во включённом состоянии.

Каждый последующий счётный импульс с выхода генератора приводит к увеличению состояний счетчика DD5.1, а вслед за ним и DD5.2. При этом происходят трёхкратные последовательные вспышки светодиодов HL2, HL3, HL4, HL5 с последующей их фиксацией во включённом состоянии. При достижении счётчиком DD5.2 «пятого» состояния на выходе «5» (вывод 10) дешифратора DD7 формируется короткий отрицательный импульс, который приводит к установке всех RS-триггеров в «единичное» состояние и погашению светодиодов. Одновременно короткий положительный импульс с выхода DD6.2 сбрасывает счётчик DD5.2. Далее цикл работы устройства полностью повторяется.

Рис. 3. Мигающий сигнализатор с акустическим датчиком. Схема электрическая принципиальная
Рис. 3. Мигающий сигнализатор с акустическим датчиком. Схема электрическая принципиальная

Схема электрическая принципиальная второго варианта устройства показана на рис. 3. В состав устройства входят: фотодатчик VD1, усилитель переменного напряжения на транзисторах VT1, VT2, одновибратор на элементах DD1.2, DD1.3, C9, R11, задающий ВЧ-генератор на элементах DD1.4, C10, R13, мощный ключевой транзистор VT3, повышающий драйвер на ИМС DD2, DD3, а также схема управления DD4…DD7 сверхъяркими светодиодами HL1…HL4. Фотодатчик VD1 введён для повышения экономичности устройства и увеличения ресурса службы элементов питания GB1, GB2 при наличии внешнего освещения, когда в зажигании светодиодов нет необходимости.

Сразу же при включении устройства на нижнем по схеме входе элемента DD1.2 (вывод 5) благодаря интегрирующей цепочке, образованной элементами R8–C8–R10, формируется короткий отрицательный импульс, а на выходе DD1.2 – положительный перепад напряжения. Поскольку конденсатор C9 разряжен в начальный момент времени, напряжение с его нижней по схеме обкладки поступает на вход элемента DD1.3 и после инвертирования последним поступает на верхний по схеме вход элемента DD1.2, замыкая петлю обратной связи. Начинается отсчёт времени выдержки, в течение которого работает задающий ВЧ-генератор DD1.4–C10–R13, управляющий работой повышающего драйвера. Уровень лог. 0 с выхода DD1.3 открывает транзистор VT3, через который поступает питание на ИМС драйвера. Одновременно на входы буферных формирователей DD2, DD3 через развязывающие конденсаторы C11 и C14 поступают прямоугольные импульсы с выхода DD1.4 с частотой около 60 кГц.

Повышающий драйвер запускается на время, определяемое параметрами времязадающей цепочки C9–R11, которое может составлять от единиц до десятков секунд в зависимости от положения движка подстроечного резистора.

Работу драйвера проще понять, если представить себе схему выходных каскадов буферных формирователей DD2 и DD3. Каждый из буферных формирователей состоит из восьми одинаковых секций, представляющих из себя два последовательно включённых инвертора. Первый из них – маломощный, а второй – гораздо мощнее и состоит из P- и N-канальных транзисторов относительно большого размера. Поскольку все буферные формирователи работают без инверсии, их выходные уровни повторяют входные. Теперь допустим, что в какой-то момент времени напряжение на выходе генератора DD1.4 принимает значение лог. 0. Такой же потенциал через развязывающие конденсаторы C11 и C14 поступает на входы обоих буферных формирователей DD2 и DD3. При этом оказываются открытыми N-канальные транзисторы выходных инверторов, поэтому верхняя по схеме обкладка «летающего» конденсатора C13 оказывается соединённой с общим проводом конструкции (минусом источника питания) через открытые N-канальные транзисторы DD2, а нижняя обкладка – через открытые N-канальные транзисторы, теперь уже DD3, – оказывается соединённой через вывод 10 с коллектором транзистора VT3, на котором присутствует напряжение, практически равное напряжению источника питания, конечно, с учётом падения напряжения на самом транзисторе VT3. Таким образом, «летающий» конденсатор C13 оказывается заряженным практически до напряжения источника питания.

Далее напряжение на выходе ВЧ-генератора сменяется уровнем лог. 1. Поступая через развязывающие конденсаторы C11 и C14 на входы буферных формирователей, этот уровень приводит к закрыванию N-канальных транзисторов выходных каскадов, но открыванию P-канальных. Теперь верхняя по схеме обкладка конденсатора C13 оказывается соединённой с коллектором транзистора VT3, т.е. последовательно с источником питания, а нижняя по схеме обкладка конденсатора C13 оказывается соединённой через открытые P-канальные транзисторы DD3 с блокирующим конденсатором C15, на котором и формируется выходное удвоенное напряжение драйвера. Как отмечено выше, данный процесс повторяется с частотой 60 кГц, поэтому заряда «летающего» конденсатора даже небольшой ёмкости вполне достаточно для питания четырёх светодиодов.

Рис. 4. Мигающий сигнализатор с акустическим датчиком. Временна́я диаграмма работы устройства
Рис. 4. Мигающий сигнализатор с акустическим датчиком. Временна́я диаграмма работы устройства

При появлении напряжения на выходе драйвера схема управления светодиодами благодаря цепочке C16–R15 и элементу DD4.3 устанавливается в исходное состояние. Алгоритм зажигания светодиодов поясняет временна́я диаграмма на рис. 4. Из неё видно, что после трёх вспышек красного светодиода происходит его фиксация во включённом состоянии, затем то же самое происходит с жёлтым, зелёным и синим светодиодами. Длительность свечения линейки светодиодов определяется постоянной времени одновибратора и, как отмечено выше, может составлять несколько десятков секунд.

Работает схема управления светодиодами следующим образом. При появлении питающего напряжения на выходе драйвера на выходе элемента DD4.3 формируется короткий положительный, а на коллекторе VT4 – короткий отрицательный импульсы. В начальный момент времени счётчики DD5.1 и DD5.2 находятся в нулевом состоянии, поэтому на выходе элемента DD4.4 формируется уровень лог. 1, который запрещает дешифрацию состояний счётчика DD5.2, выходные логические уровни которого поступают на адресные входы «1» и «2» дешифратора DD6. Таким образом, на всех его выходах формируются уровни лог. 1, что соответствует начальному состоянию устройства. Поскольку на коллекторе транзистора VT4 был сформирован короткий отрицательный импульс, все RS-триггеры DD7 были установлены в единичное состояние, поэтому все светодиоды погашены. При переходе счётчика DD5.1 из «нулевого» в «первое» состояние уровнем лог. 0 с выхода элемента DD4.4 разрешается дешифрация состояний DD6, и на его выходе «0» (вывод 15) появляется уровень лог. 0. Этот уровень перебрасывает первый (верхний по схеме) RS-триггер, входящий в состав ИМС DD7, в нулевое состояние и одновременно поступает на анод светодиода HL1. Но зажигания светодиода в этот момент времени ещё не происходит, поскольку разность потенциалов на его выводах равна нулю. При достижении счётчиком DD5.1 четвёртого состояния дешифрация состояний DD6 будет вновь запрещена, и на его выходе «0» (вывод 15) сформируется уровень лог. 1. Поскольку на выходе «1Q» (вывод 4) первого по схеме RS-триггера DD7 был сформирован уровень лог. 0, это приведёт к зажиганию светодиода HL1. Далее последуют три вспышки со скважностью, равной четырём, согласно временно́й диаграмме на рис. 4. В данном случае отрицательные импульсы на выходе «0» (вывод 15) дешифратора DD6 приводят именно к погасанию светодиода HL1, поэтому при переходе счётчика DD5.2 из «нулевого» в «первое» состояние на указанном выходе «0» (вывод 15) дешифратора DD6 формируется постоянный (фиксированный) уровень лог. 1, и светодиод HL1 остаётся во включённом состоянии.

Каждый последующий счётный импульс с выхода генератора DD4.1–DD4.2 приводит к увеличению состояний счётчика DD5.1, а вслед за ним и DD5.2. При этом происходят трёхкратные последовательные вспышки светодиодов HL2…HL4 с последующей фиксацией каждого из них во включённом состоянии. При достижении счётчиком DD5.2 четвёртого состояния на его выходе «4» (вывод 9) формируется положительный перепад (уровень лог. 1), который блокирует работу генератора. Светодиоды остаются во включённом состоянии до момента завершения выходного импульса одновибратора и выключения драйвера.

После завершения описанного выше процесса устройство переходит в режим ожидания, и дальнейшая его работа определяется состоянием фотодатчика. При высоком уровне освещённости сопротивление перехода фотодиода мало, поэтому на входе элемента DD1.1 присутствует уровень лог. 1, соответственно, на его выходе – уровень лог. 0. Конденсатор С1 разряжен, микрофон обесточен, усилитель деактивирован. При затемнении фотодиода VD1 выходной уровень элемента DD1.1 сменяется на лог. 1, конденсатор C1 заряжается практически до напряжения источника питания, и усилитель переходит в активный режим. При этом ток потребления устройством возрастает на величину тока смещения микрофона, необходимого для его нормальной работы.

Громкий хлопок, свист, разговор вызывают появление на выходе микрофона переменного напряжения амплитудой несколько милливольт, которое усиливается до необходимого уровня двухкаскадным усилителем на транзисторах VT1, VT2. Чувствительность усилителя можно изменять подстроечным резистором R6. Коллекторные токи транзисторов VT1, VT2 задаются резисторами R5 и R8 соответственно, а режимы по постоянному току – резисторами R4 и R7 в базовых цепях указанных транзисторов. Для развязки цепей по постоянному току служат конденсаторы C4…C6 и C8.

Необходимое начальное входное напряжение одновибратора по входу элемента DD1.2 задаётся делителем R9–R10. Это напряжение превышает пороговое напряжение элемента и соответствует уровню лог. 1. При появлении звукового сигнала усиленное переменное напряжение с коллектора транзистора VT2 через разделительный конденсатор C8 поступает на вход элемента DD1.2, который, благодаря своим триггерным свойствам и гистерезисной входной характеристике, преобразует синусоидальное напряжение в прямоугольные импульсы. Как отмечено выше, уровень лог. 1 с выхода DD1.2 запускает ВЧ-генератор прямоугольных импульсов, а уровень лог. 0 с выхода DD1.3 открывает мощный ключевой транзистор VT3. Повышающий драйвер запускается и формирует на выходе питающее напряжение для работы светодиодной схемы.

Конструкция и детали

Первый вариант устройства выполнен на печатной плате из двустороннего фольгированного стеклотекстолита толщиной 1,5 мм размером 110×50 мм (рис. 5), а второй вариант – 150×50 мм (рис. 6).

Рис. 5. Мигающий сигнализатор с низковольтным питанием. Рисунок печатной платы
Рис. 5. Мигающий сигнализатор с низковольтным питанием. Рисунок печатной платы
Рис. 6. Мигающий сигнализатор с акустическим датчиком. Рисунок печатной платы
Рис. 6. Мигающий сигнализатор с акустическим датчиком. Рисунок печатной платы

В устройствах применены постоянные резисторы типа МЛТ-0,125, подстроечные СП3-38б, конденсаторы неполярные типа К10-17, электролитические К50-35, фотодиод VD1 типа ФД263. Транзисторы VT1, VT2, VT4 во втором варианте устройства могут быть типа КТ3102ЕМ или импортными типа BC547С или BC549С, а VT4 – также из серий КТ315, КТ503 и других маломощных структуры n-p-n; мощный транзистор VT3 – из серии КТ973 с любым буквенным индексом или аналогичный составной средней мощности. Все микросхемы КМОП-серии КР1554 обладают высокой нагрузочной способностью (до 24 мА), что позволяет подключать светодиоды к их выходам непосредственно без ключевых транзисторов. Благодаря высокой нагрузочной способности КМОП-микросхем серий КР1564 и КР1554 возможно сочетание в одном устройстве микросхем КМОП (КР1564, КР1554, КР1594), и ТТЛШ (КР1533, К555) и даже ТТЛ (К155) серий. Неприменимы в устройствах только микросхемы серий К561 и КР1561, нагрузочная способность которых не превышает 1 мА даже для приборов серий CD40xxBN. К примеру, на месте DD1 (КР1564ТЛ3) может работать её полнофункциональный ТТЛШ-аналог типа КР1533ТЛ3. Поскольку входные токи микросхем ТТЛШ-серий значительно больше соответствующих значений для КМОП-микросхем, необходимо установить подстроечный резистор (R2) сопротивлением 1 кОм (рис. 1), а постоянные (R1 и R3) заменить перемычками. При этом неполярный конденсатор С1 заменяется электролитическим ёмкостью до 100 мкФ, чтобы сохранить постоянную времени генератора. Ресурса элементов питания обычно бывает достаточно для нескольких десятков часов непрерывной работы.

Первый вариант устройства в налаживании практически не нуждается и работает сразу при включении. Может потребоваться только подстройка частоты переключения гирлянд резистором R2 (рис. 1).

Налаживание второго варианта автомата сводится к установке необходимой чувствительности микрофонного усилителя подстроечным резистором R6, скорости зажигания светодиодов резистором R18 и длительности их свечения резистором R11. Для питания устройств используются два элемента типоразмера AA (LR03), но можно использовать также аккумуляторы с меньшим начальным напряжением 1,2 В. Благодаря применению повышающего драйвера пониженного напряжения аккумуляторной батареи оказывается вполне достаточно для зажигания синих и зелёных светодиодов.

Литература

  1. Одинец А.Л. Мигающие сигнализаторы для охранных систем // Современная электроника. 2025. № 3. С. 24–27.

© СТА-ПРЕСС, 2025