Найти в Дзене

Принципиальная и монтажные схемы пульта домофона Laskomex АО-3000

Продолжу выкладывать схемы оборудования Laskomex. Тот кто искал схемы домофонных трубок Laskomex, вам сюда: Принципиальная схема разделена на три части. Из схемы сразу понятно, что динамик работает отдельно от пульта, а подсветка клавиатуры будет светиться всегда, когда подано питание на пульт. Так же здесь схема усилителя звука с микрофона. Тут только "сенсорная" клавиатура. Это со стороны деталей и клемника. Монтажная схема со стороны дисплея и "клавиатуры" Данные схемы взяты с сайта официального дилера Laskomex в России.
Для пультов выпущенных до 2009 года, могут быть некоторые отличия Мой второй канал, где я не часто анализирую алгоритмы Дзен и философствую о разном

Продолжу выкладывать схемы оборудования Laskomex. Тот кто искал схемы домофонных трубок Laskomex, вам сюда:

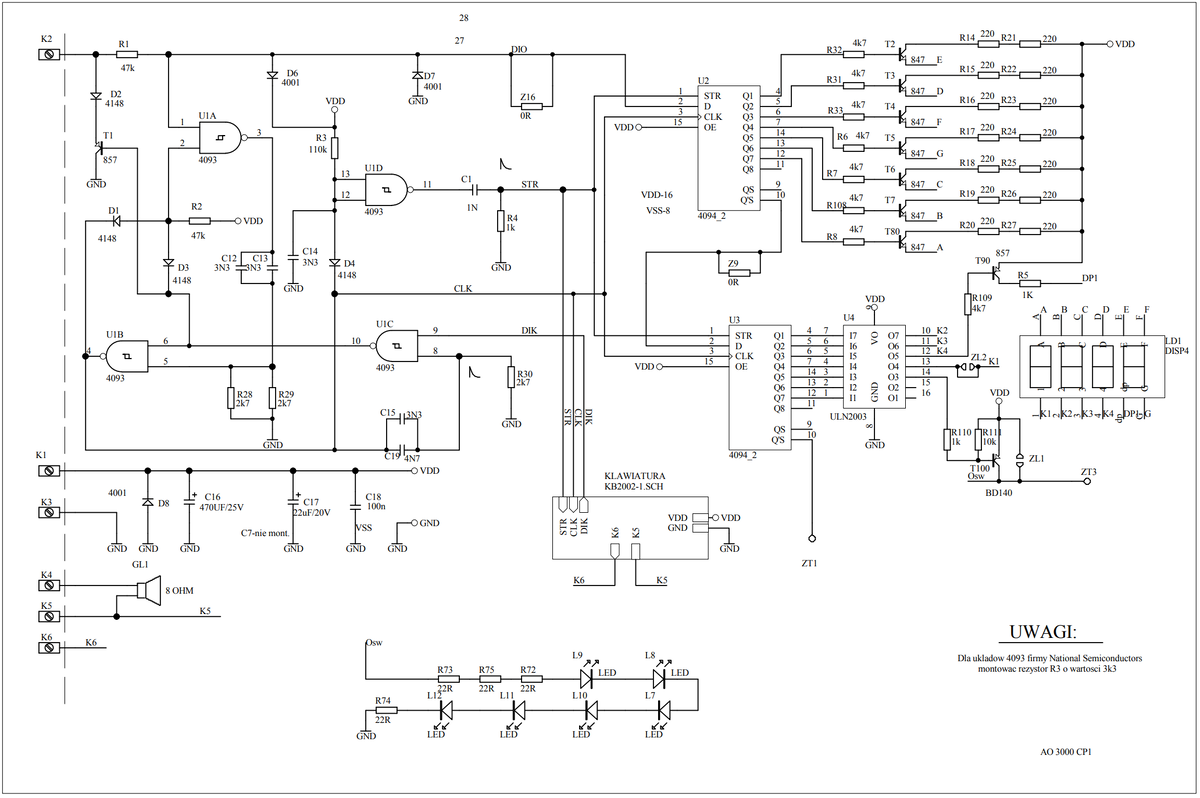
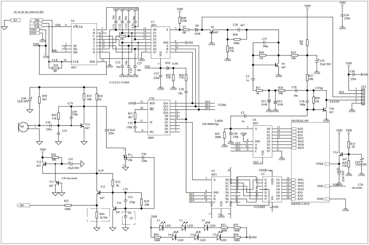
Принципиальная схема разделена на три части.

Входы и индикация.
Входы и индикация.

Из схемы сразу понятно, что динамик работает отдельно от пульта, а подсветка клавиатуры будет светиться всегда, когда подано питание на пульт.

Схема обработки данных с клавиатуры
Схема обработки данных с клавиатуры

Так же здесь схема усилителя звука с микрофона.

Схема блока клавиатуры.
Схема блока клавиатуры.

Тут только "сенсорная" клавиатура.

Монтажная схема
Монтажная схема

Это со стороны деталей и клемника.

Монтажная схема 2
Монтажная схема 2

Монтажная схема со стороны дисплея и "клавиатуры"

Данные схемы взяты с сайта официального дилера Laskomex в России.
Для пультов выпущенных до 2009 года, могут быть некоторые отличия

Мой второй канал, где я не часто анализирую алгоритмы Дзен и философствую о разном

Алгоритмы Дзен и другие размышления | Дзен