Добавить в корзинуПозвонить
Найти в Дзене

Схемы домофонных трубок Laskomex Unifon LM-8d, Unifon LM-UKT2, Unifon LF-8. Принципиальные и монтажные.

Кто ищет технические паспорта на эти трубки, то они есть здесь: Все схемы взяты с сайта официального дилера компании Laskomex в России.
Была у меня пара статей, как ремонтировать домофонные трубки компании Laskomex. показал как менять кнопку. и как поменять динамик.
Ремонт описанный в статьях актуален для домофонных трубок Unifon LM-8d и LM-UKT2. Как определить неисправный динамик показано в видео.
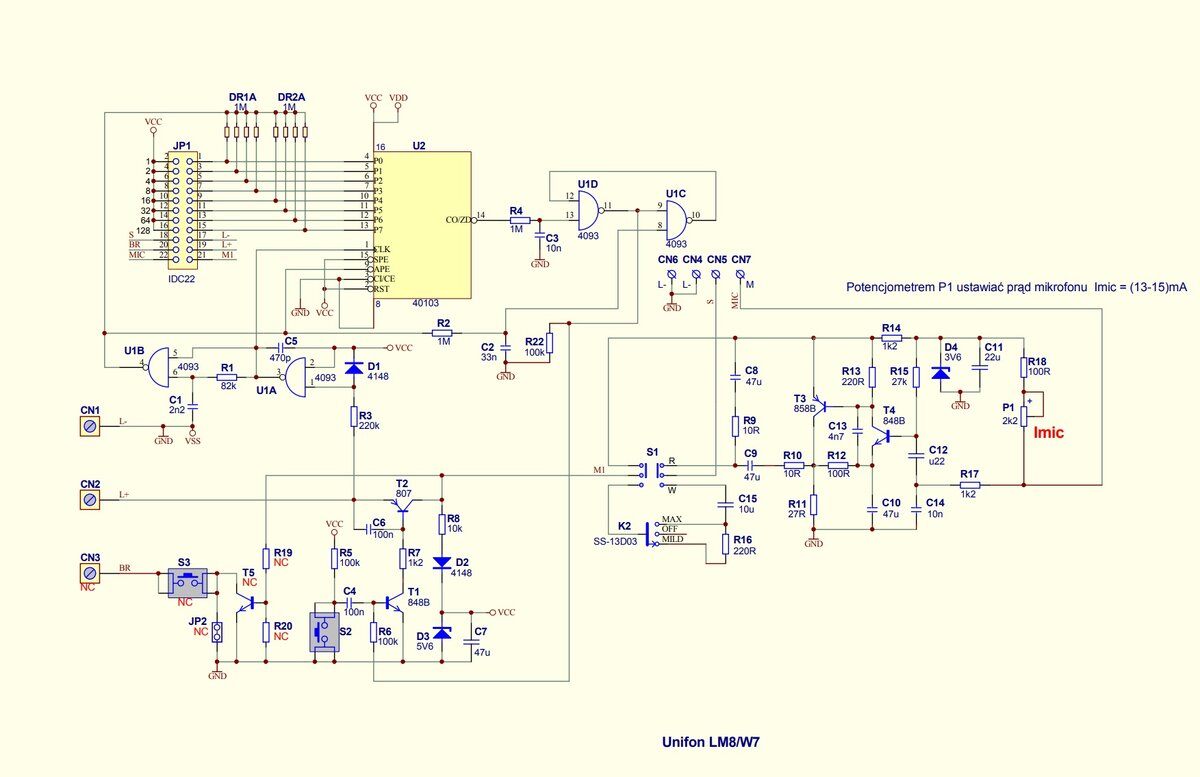
Почему статья про схемы? В метрике частенько их ищут. Сам уже не заглядываю в них, по началу смотрел. По большому счёту они и не нужны, что бы поменять кнопку или динамик, схема не нужна, но иногда, когда поломалось что-то другое, тем, кто разбирается в электронике, схема будет в помощь. Одна из самых распространённых домофонных трубок Unifon LM-8d. Данную трубку выпускали с 2004 года. В 2017 году, схему немного поменяли, добавили ещё один режим громкости при звонке трубки, соответственно поменяли переключатель ночного режима. Теперь он стал на три позиции. Вот обновлённая схема. Изменения е

Кто ищет технические паспорта на эти трубки, то они есть здесь:

Все схемы взяты с сайта официального дилера компании Laskomex в России.
Была у меня пара статей, как ремонтировать домофонные трубки компании Laskomex.

показал как менять кнопку.

и как поменять динамик.
Ремонт описанный в статьях актуален для домофонных трубок Unifon LM-8d и LM-UKT2. Как определить неисправный динамик
показано в видео.
Почему статья про схемы? В метрике частенько их ищут. Сам уже не заглядываю в них, по началу смотрел. По большому счёту они и не нужны, что бы поменять кнопку или динамик, схема не нужна, но иногда, когда поломалось что-то другое, тем, кто разбирается в электронике, схема будет в помощь. Одна из самых распространённых домофонных трубок Unifon LM-8d.

Unifon LM-8d
Unifon LM-8d

Данную трубку выпускали с 2004 года. В 2017 году, схему немного поменяли, добавили ещё один режим громкости при звонке трубки, соответственно поменяли переключатель ночного режима. Теперь он стал на три позиции. Вот обновлённая схема.

Для трубок LM-8d выпущенных после 2016 года.
Для трубок LM-8d выпущенных после 2016 года.

Изменения есть, но не принципиальные.
Следующая домофонная трубка компании Laskomex, это Unifon LM-UKT2. Внешне она такая же как LM-8d, но внутри, на платах разница огромна, показывал эту разницу в
этом видео. На принципиальной схеме эта разница ещё больше.

LM-UKT2
LM-UKT2

Схема здесь простенькая, на одном транзисторе, а всех деталек на порядок меньше.

Схема монтажная LM-UKT2
Схема монтажная LM-UKT2

Интересное решение показать детали установленные на оборотной стороне платы, они подписаны зеркально. Монтаж не плотный.
Ещё Laskomex ранее выпускал домофонную трубку Unifon LF-8. Может у кого-то стоят такие и понадобится схема. Эта трубка цифровая и схема её такая же как у LM-8d.

Это LF-8
Это LF-8

Монтажная схема уже отличается. У домофонной трубки LF-8 был совсем другой корпус и монтажная плата в нём другой формы.

LF-8
LF-8

Звонок у этой трубки был громкий., а вот схема монтажной платы:

LF-8
LF-8

В дополнение могу сказать, что схема координатной трубки LM-UKT2, подойдёт, с небольшими изменениями к любой координатной трубке, принцип работы, что у LM-UKT2, что у визитовских или цифраловских трубок идентичен. Да и ломаться в них почти нечему. Только кнопки приходится менять.

Друзья и коллеги, вероятно мой канал попал в "теневой бан" Показов почти нет, и предупреждений тоже. В связи с этим, мне стало очень интересно понять алгоритмы работы Дзена. Для этого создал на этом же Дзене второй канал, в котором буду анализировать и изучать алгоритмы показов, ограничений, банов Дзена. Если кому интересно или кто-то может помочь информацией, приходите делитесь. Со своей стороны обещаю всем, что узнаю, сразу буду делиться с вами. Так же публикую в нём другую информацию о нашей, порой не лёгкой жизни.

Адрес канала:https://dzen.ru/algoritmi