Найти в Дзене
АЛАЕВ

Простой анодный выпрямитель на кенотроне 5Ц4С/5AR4/GZ34 для лампового аудиоустройства. Часть 2.

Публикация является продолжением статьи "Простой анодный выпрямитель на кенотроне 5Ц4С/5AR4/GZ34 для лампового аудиоустройства". Я проанализировал полученный опыт разработки анодного выпрямителя на кенотроне, внес некоторые правки и реализовал новый проект на более высоком техническом уровне. Расскажу о том, какая работа была проделана и что изменилось. В первую очередь была изменена принципиальная схема. Было решено, что правильнее снимать анодное напряжение с выводов 12-19 вторичной обмотки трансформатора, в этом случае пульсации на выходе будут чуть меньше, чем в предыдущей ревизии сборки. Если уж есть средняя точка накала на трансформаторе, то этим нужно воспользоваться (за разумное замечание спасибо моему другу Александру Сивко). Решил отказаться от аксиальных электролитических конденсаторов в пользу радиальных. Посадочное место для силового трансформатора сделал универсальным, чтобы можно было установить не только трансформатор типоразмера ТПГ-25, но и тороидальный или R-core. П

Публикация является продолжением статьи "Простой анодный выпрямитель на кенотроне 5Ц4С/5AR4/GZ34 для лампового аудиоустройства".

Простой анодный выпрямитель на кенотроне 5Ц4С/5AR4/GZ34 для лампового аудиоустройства
Простой анодный выпрямитель на кенотроне 5Ц4С/5AR4/GZ34 для лампового аудиоустройства

Я проанализировал полученный опыт разработки анодного выпрямителя на кенотроне, внес некоторые правки и реализовал новый проект на более высоком техническом уровне. Расскажу о том, какая работа была проделана и что изменилось.

В первую очередь была изменена принципиальная схема. Было решено, что правильнее снимать анодное напряжение с выводов 12-19 вторичной обмотки трансформатора, в этом случае пульсации на выходе будут чуть меньше, чем в предыдущей ревизии сборки. Если уж есть средняя точка накала на трансформаторе, то этим нужно воспользоваться (за разумное замечание спасибо моему другу Александру Сивко). Решил отказаться от аксиальных электролитических конденсаторов в пользу радиальных. Посадочное место для силового трансформатора сделал универсальным, чтобы можно было установить не только трансформатор типоразмера ТПГ-25, но и тороидальный или R-core.

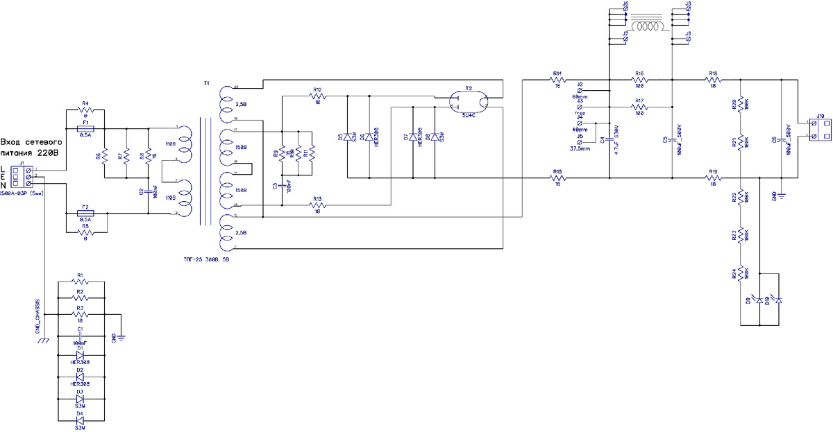
Принципиальная схема (полная схема связей) в новой редакции выглядит следующим образом.

Принципиальная схема (полная схема связей) анодного кенотронного выпрямителя
Принципиальная схема (полная схема связей) анодного кенотронного выпрямителя

Что значит полная схема связей?

Это значит, что некоторые элементы, указанные на этой схеме, дублируют друг друга. Это делается для того, чтобы в зависимости от поставленной задачи можно было применить различные элементы (разной мощности, цоколёвки, размеров и так далее). Это значит, что в реальной схеме устанавливаются не все элементы, а только некоторая часть, которая обеспечивает решение поставленной задачи, но разработчик заложил на плату множество вариантов и реализовал их с помощью дублирования.

Также было решено отказаться от 3D-печатных элементов горизонтального крепления кенотрона и вместо них был разработан "Модуль горизонтального размещения октальной лампы". Забегая немного вперед могу анонсировать, что модуль позволяет разместить в горизонтальном положении не только кенотрон, но и более пузатые выходные лампы, типа КТ88/КТ120/КТ150 (обязательно применю это в будущих проектах).

Принципиальная схема модуля размещения октальной лампы
Принципиальная схема модуля размещения октальной лампы

Разобравшись со схемами я приступил к проектированию печатной платы и конструкции, позволяющей устанавливать кенотрон или любую октальную лампу в основную плату горизонтально. Размер печатной платы 175 х 125 мм сохранен прежним для полной совместимости с платой прежней ревизии сборки.

Идея горизонтального размещения кенотрона с помощью дополнительного модуля горизонтального размещения октальной лампы заключается в том, что в основной плате есть фрезерованный пропил с 8 контактными площадками (по количеству контактов октальной лампы). В этот пропил вставляется модуль горизонтального размещения октальной лампы и запаивается с каждой стороны (слева и справа) и с каждой стороны основной платы (сверху и снизу). Получается 32 точки фиксации модуля, что делает соединение очень надежным.

Соединение модулей между собой (проектирование)
Соединение модулей между собой (проектирование)

Самое время переместиться с этапа проектирования на этап изготовления. Промышленные платы по разработанному проекту выглядят следующим образом.

Включаем паяльник и собираем новую ревизию анодного выпрямителя на кенотроне 5Ц4С/5AR4/GZ34 для лампового аудиоустройства!

Ниже приведена принципиальная схема собранного модуля.

Принципиальная схема анодного кенотронного выпрямителя
Принципиальная схема анодного кенотронного выпрямителя

Сборка модуля горизонтального размещения октальной лампы сводится к установке соответствующей панельки. На модуле предусмотрены "ушки" (отверстия по бокам) для установки пружинного фиксатора радиолампы (при необходимости).

Устанавливаем электронные компоненты согласно принципиальной схемы. Запаиваем модуль горизонтального размещения октальной лампы.

Устанавливаем кенотрон и завершаем сборку конструкции.

Завершающий этап - подключение и тестирование под нагрузкой.

На этапе тестирования мы не будем использовать внешний дроссель, поэтому замыкаем перемычкой клеммы, предназначенные для его подключения.

Шунтирование цепи подключения дросселя
Шунтирование цепи подключения дросселя

В качестве нагрузки я использовал резистор номиналом 10 кОм мощностью 50 Вт (в кадр не попал). Без нагрузки модуль питания лучше не включать - в режиме холостого хода выходное напряжение может подняться выше 450 В.

Соблюдаем технику безопасности при работе с высоким напряжением!

Включаем!

В течение нескольких десятков секунд накал кенотрона разогреется до красна, а выходное напряжение плавно поднимется приблизительно до 330 В (ток нагрузки порядка 33 мА).

Для защиты анодного трансформатора от внешнего нагрева кенотроном был изготовлен термобарьер. Я работу выполнил на фрезерном ЧПУ, но никто не мешает сделать все более традиционным способом с применением пилы, дрели и напильника.

Для любопытствующих - пара видео рабочего процесса фрезеровки.

После изготовления термобарьера он устанавливается на плату в специально подготовленные для этого монтажные отверстия.

На этом этапе можно остановиться и окончательную настройку параметров анодного выпрямителя сделать уже в составе устройства, в котором модуль будет работать. Коррекция выходного напряжения осуществляется с помощью ограничительных резисторов R16, R17, внешнего дросселя с учетом тока потребления подключенной нагрузки.

Анодный выпрямитель на кенотроне 5Ц4С/5AR4/GZ34 может применяться практически для любого лампового аудиоустройства, например, предусилителя, фонокорректора и даже усилителя с небольшой выходной мощностью.