Найти в Дзене
Пора поговорить о ...

Как нужно анализировать компании для покупки их акций? [мой позор, который пришлось раскрыть]

Уф, я давно хотела написать такую статью, но всё время что-то останавливало. Дело в моем позорном прошлом, когда я, получив дипломы бакалавра и магистра по экономике, не смогла самостоятельно разобраться с покупками акций на рынке. Тогда я начала искать, осталась ли какая-то информация или учебники по инвестициям за период обучения на бакалавриате. А магистратура моя вообще была полностью сосредоточена на анализе отчетностей компаний по РСБУ и МСФО. Так стыдно, что я забыла многое сразу же, после сдачи госэкзаменов и получения заветной корочки. А ведь прошел всего год. Но, тем не менее, собравшись и собрав все свои источники, я наконец выработала для себя алгоритм анализа финансовой отчетности компаний (на примере МСФО), чем и хочу с Вами поделиться. Хотя я и уверена, что большинство читателей подкованы в этом вопросе, не зря же наткнулись на этот маленький канал, на котором подписчиков чуть больше, чем акций в моем портфеле. АФО и для чего оно нужно? АФО - Анализ Финансовой Отчетности
Оглавление

Уф, я давно хотела написать такую статью, но всё время что-то останавливало.

Дело в моем позорном прошлом, когда я, получив дипломы бакалавра и магистра по экономике, не смогла самостоятельно разобраться с покупками акций на рынке.

Тогда я начала искать, осталась ли какая-то информация или учебники по инвестициям за период обучения на бакалавриате. А магистратура моя вообще была полностью сосредоточена на анализе отчетностей компаний по РСБУ и МСФО.

Так стыдно, что я забыла многое сразу же, после сдачи госэкзаменов и получения заветной корочки. А ведь прошел всего год.

Но, тем не менее, собравшись и собрав все свои источники, я наконец выработала для себя алгоритм анализа финансовой отчетности компаний (на примере МСФО), чем и хочу с Вами поделиться. Хотя я и уверена, что большинство читателей подкованы в этом вопросе, не зря же наткнулись на этот маленький канал, на котором подписчиков чуть больше, чем акций в моем портфеле.

Итак, начну с базы, а потом расскажу про еще один свой позор

АФО и для чего оно нужно?

АФО - Анализ Финансовой Отчетности - это в бОльшей степени "помогатор" в выявлении проблем в финансовой жизни компании (экономическом субъекте). Такой анализ помогает стейкхолдерам понять, способна ли компания не только поддерживать свою финансово-хозяйственную деятельность, но и достойна ли она инвестирования (то есть, сможет ли она заработать столько денег, чтобы часть всегда возвращалась в оборот и генерировала еще бОльшую прибыль, а часть средств акционерное общество могло выплачивать дивидендами).

Кто такие стейкхолдеры? Это максимально заинтересованные внутри и извне люди:
акционеры
кредиторы
общество
покупатели
поставщики
сотрудники
менеджмент
и государство

Еще такой анализ дает понять, как прочно экономический субъект отстаивает свои позиции в своей конкурирующей отрасли.

Анализ делают не только потенциальные инвесторы. Анализом компании постоянно занимаются и внутри самого предприятия.

Анализ внутри организации необходим , чтобы контролировать доходность компании со стороны собственников, а также для закрытия информационной потребности менеджмента, который зачастую принимает активное участие в направлении развития компании (а умные еще и инвестируют в компании, где работают. Кто как не они точно знают, доведет ли компания до горы денег или до обрыва)

Внешний же анализ необходим для раскрытия в угоду интересов существующих/потенциальных инвесторов и кредиторов. А также для закрытия информационных и иных потребностей общества (которые принимаю решение о покупке у данной компании товаров и услуг).

Для примера я сделала вырезку из своей лекции [Ольга Владимировна Е., Олег Геннадиевич К., спасибо большое, если вдруг Вы это причитаете. Я выросла умной девочкой :)].

АФО по МСФО
АФО по МСФО

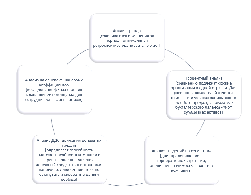
Как я написала в рисунке способы анализа финансово-хозяйственной деятельности компании зависит от цели.

В целом, они разделяются на:

  1. Анализ тренда
  2. Процентный анализ
  3. Анализ сведений по сегментам
  4. Анализ ДДС
  5. Анализ на основе финансовых коэффициентов
-2

Вот на коэффициентах я и хочу акцентировать свое внимание.

Анализ финансовой отчетности — это как изучение здоровья компании через её "медицинскую карту" — балансовый отчёт, отчёт о прибылях и убытках, и отчёт о движении денежных средств. Чтобы понять, стоит ли вкладывать в компанию деньги, нужно обратить внимание на несколько ключевых показателей и тенденций.

Для анализа компании я останавливаю внимание на нескольких ключевых моментах:

  • рост дохода и чистой прибыли
  • рентабельность
  • ликвидность
  • коэффициент долга
  • внимание на дивиденды

Теперь я приведу максимально простые объяснения с примерами

Доход и чистая прибыль

  • Рост доходов: Если компания из года в год увеличивает свои доходы, это говорит о её стабильном развитии. Сравнив показатели за несколько лет, можно определить, растут ли доходы. Если да — это позитивный сигнал.
  • Прибыль: Важен не только общий доход, но и то, сколько фирма зарабатывает «чистыми» деньгами после всех трат. Когда уровень прибыли не меняется или растет, это говорит о том, что организация умеет контролировать свои затраты. Рассмотрим простой пример:
    - Выручка компании составила 100 млн руб.
    - Расходы — 80 млн руб.

Для примера возьмем отчеты о прибылях и убытках с простыми для расчета цифрами.

Выручка 100 млн руб
Расходы 80 млн руб
ЧП определяется как разность между выручкой и расходами:
100 млн руб. – 80 млн руб. = 20 млн руб.
Этот показатель (ЧП) определяет, сколько денег получает организация после покрытия расходов. Стабильная или растущая чистая прибыль — хороший знак для вкладчиков. Вкладчики, как правило, предпочитают вкладывать деньги в компании, которые имеют стабильный или растущий доход.

Анализ рентабельности

  • Рентабельность продаж — определяет, какую часть прибыли получает компания с каждого рубля выручки.
-3

Например, для наших данных: 8 млн руб. / 20 млн руб. * 100 = 40%. Значит, с каждой денежной единицы дохода предприятие имеет 40 копеек.

На самом деле изначально я думала, что важно проанализировать только один показатель, но как я ошибалась. Невозможно только на основе рентабельности продаж отразить реальное финансовое состояние предприятия. Поэтому ниже я расскажу еще о :

  • Рентабельность активов (ROA, return on assets) — позволяет понять стейкхолдерам, выгодно ли вложение в компанию с точки зрения её управления своими ресурсами для получения дохода.
Если у компании активы на сумму 200 млн руб.
-4

20 млн руб.]/ 200 млн руб. * 100 = 10% или 10 копеек

  • Рентабельность капитала (ROE, return on equity) — оценивает доходность вложенных инвесторами средств и эффективность управления капиталом. Обратите внимание на разницу ROA и ROE. Первые выходят за счет "управления активами", вторые - "управление капиталом".

При условии, что капитал акционеров составляет 50 млн руб.

-5

20 млн руб / 50 млн руб, равен 40% (40 копеек).

КТЛ

  • Коэффициент текущей ликвидности (ТЛ) демонстрирует, насколько быстро фирма вернет свои текущие долги за счёт текущих активов (ТА). Для расчетов берутся во внимание такие данные, как деньги на счетах, запасы, дебиторская задолженность. Если коэффициент больше единицы — знак хороший, т.к. у компании достаточно ресурсов для покрытия долгов.
-6

30 млн руб. / 20 млн руб. = 1,5. теперь мы видим, что у фирмы на каждый рубль долга имеется 1,5 рубля активов.

Свободный денежный поток

[FCF] FreeCashFlow [FCF] - это бюджет экономического субъекта на распределение, который сохранится после того, когда предприятие расплатится со всеми капитальными затратами).

-7

Если компания генерирует положительный FCF, это значит, что у неё остаются деньги для объявления дивидендов, ликвидацию долгов или реинвестиций в бизнес.

Введем показатели

ОДП 2,5 млн руб
КапЗ 5 млн руб
FCF = ОДП - КапЗ = 2,5-5 = (-2,5 млн) в данном случае показатель отражает убыточность компании в текущем периоде. Тогда необходимо проанализировать ретроспективные данные, чтобы понять, насколько компании можно доверять.

Долговая нагрузка

Этот показатель оценивает, насколько бизнес не нуждается в заемных средствах. Чем выше коэффициент долговой нагрузки, тем выше степень риска для акционеров, поскольку компания может столкнуться с трудностями в обслуживании долга и выплате впоследствии дивидендов.

-8

Чем выше итоговая цифра, тем выше риски для инвесторов, так как компания может столкнуться с трудностями в погашении своих долгов.

нормативное значение 0,5-0,7

Риск , если показатель >1

< 0,5 - компания неэффективно распоряжается средствами

Долг 100 млн руб

ДН = ОД/СК = 100/50 = 2
  • Если после расчета всех этих показателей видно, что компания экономически устойчива и развивается, показатели ее деятельности соответствуют норме, то можно рассматривать ее как потенциального партнера. В настоящее время предприятие приносит прибыль.
  • Задолженность компании умеренная — debt-to-equity равен 2. Эти данные свидетельствуют о том, что фирма грамотно распоряжается своими ресурсами, зарабатывает и не перегружена долгами. Инвесторам это может быть интересно. В противном же случае, если долги слишком велики, а прибыль нестабильна, стоит задуматься, стоит ли вкладывать деньги в такую компанию.

Когда можно инвестировать?

Допустим, после расчета всех этих показателей, вы видите, что:

  • Компания показывает рост выручки и прибыли на протяжении нескольких лет.
  • У компании высокая рентабельность продаж (20%).
  • ROA и ROE на хорошем уровне (10% и 40% соответственно).
  • Компания генерирует положительный свободный денежный поток.
  • Долговая нагрузка умеренная (Debt-to-Equity = 2).

Эти данные говорят о том, что компания генерирует прибыль, и при этом не перегружена долгами. Это положительные сигналы для потенциального инвестора.

Но, когда, например, показатели отражают сведения о высоких долгах и нестабильной прибыли, то это могло бы вызвать опасения и заставить задуматься, стоит ли инвестировать в такую компанию.

База закончилась, а что же я и мой позор?

Кстати, если материал выше был реально интересен, поставьте лайк, пожалуйста. Хочу, чтобы эту статью увидело как можно больше людей

А я заинтересовалась темой инвестиций только полгода назад, когда начала помогать подруге с закрытием ее долгов на полтора миллиона.

Об этом тоже есть несколько статей на канале.

При этом за что мне стыдно, что я не начала с базы, с анализа компаний. Я просто читала статьи в Дзене, и если видела, что несколько авторов писали о том, что они приобрели акции одной и той же компании, то я писала ее маркировку себе в вишлист.

А потом вообще переоформила всё на сайте snowball. Примерно это выглядит так:

не иир
не иир

Я добавляю названия компаний в свой портфель, а потом по мере появления свободных денег стараюсь покупать какие-то акции.

Часто в этом мне помогает сама фишка сайта, которая рекомендует мне к покупке акции, исходя из выделенных денег и настройках диверсификации.

-10

Например, если сейчас у меня будет 2,5 тысячи, я куплю этот перечень акций, исходя из своих настроек:

Как принято здесь писать : это не является мой Индивидуальной Инвестиционной Рекомендацией. Я учусь только на своих ошибках, поэтому не ответственная за ошибки ваши.
-11

Вот так вот.

А теперь я хочу подойти к этому делу более ответственно и начать анализировать компании уже на основе ретроспективных пятилетних показателей из этой статьи.

Итак, сегодня я расписала простую экономическую базу анализа финансовых показателей компаний, которые изучают студенты на факультетах с экономическим уклоном на протяжении полугода. Надеюсь, что вам поможет, а я стану чуточку ответственнее.

А пока, всем удачи и пока:)

Уникальность контента зафиксирована

Почитать по теме: