Найти в Дзене

Защита от разряда аккумуляторов

Всем привет. В этой статье я расскажу, как работает защита от разряда аккумулятора, которую можно использовать для защиты любого типа аккумулятора от чрезмерного разряда из-за подключенной нагрузки. Обычно мы больше беспокоимся о чрезмерной зарядке аккумулятора, забывая о том, что он может также сильно разряжаться под нагрузкой. Чрезмерная зарядка действительно может негативно сказаться на работоспособности батареи, что требует соответствующих мер предосторожности. Однако глубокий разряд также представляет собой серьезную угрозу для состояния аккумулятора. Ниже рассмотрим простую схему, защита от разряда аккумуляторов, которая позволяет отключить аккумулятор от нагрузки, когда его напряжение достигает критически низкого уровня, что сигнализирует о глубоком разряде. Эта схема полностью полупроводниковая и использует только транзисторы для управления. Схема защита от разряда аккумулятора представлена на этой схеме. Важно помнить, что работа с электричеством может быть опасной. На схеме
Оглавление

Всем привет. В этой статье я расскажу, как работает защита от разряда аккумулятора, которую можно использовать для защиты любого типа аккумулятора от чрезмерного разряда из-за подключенной нагрузки. Обычно мы больше беспокоимся о чрезмерной зарядке аккумулятора, забывая о том, что он может также сильно разряжаться под нагрузкой.

Чрезмерная зарядка действительно может негативно сказаться на работоспособности батареи, что требует соответствующих мер предосторожности. Однако глубокий разряд также представляет собой серьезную угрозу для состояния аккумулятора.

Ниже рассмотрим простую схему, защита от разряда аккумуляторов, которая позволяет отключить аккумулятор от нагрузки, когда его напряжение достигает критически низкого уровня, что сигнализирует о глубоком разряде. Эта схема полностью полупроводниковая и использует только транзисторы для управления.

Как работает защита от разряда

Схема защита от разряда аккумулятора представлена на этой схеме. Важно помнить, что работа с электричеством может быть опасной.

Схема
Схема

На схеме видно, что конструкция состоит из нескольких компонентов. Два силовых транзистора соединены между собой, причём в этой системе база транзистора TIP36 формирует нагрузку для коллектора транзистора TIP122. База транзистора TIP122 получает питание через сеть резисторов и стабилитронов, где стабилитрон D1 устанавливает напряжение отключения для транзистора TIP122.

Напряжение стабилитрона выбирается таким образом, чтобы соответствовать критическому значению низкого напряжения аккумулятора или любому другому значению, при котором необходимо прекратить разряд аккумулятора.
Пока напряжение аккумулятора превышает уровень стабилитрона или значение, при котором необходимо произвести отключение, стабилитрон осуществляет проводимость тока. Это, в свою очередь, поддерживает транзистор TIP122 в активном состоянии.

Благодаря работе транзистора TIP122, TIP36 получает необходимый базовый ток и позволяет заряду аккумулятора протекать к нагрузке.
Однако, как только напряжение аккумулятора опускается до уровня стабилитрона, который также является границей глубокого разряда, стабилитрон прекращает проводить ток.

Это приводит к отключению базового напряжения на транзисторе TIP122, и он также отключается. В результате транзистор TIP36 перестает получать базовый ток смещения и отключается, тем самым прекращая подачу тока аккумулятора к нагрузке.

Данная схема эффективно предотвращает дальнейший разряд аккумулятора ниже критического уровня.

Нагрузка в данной системе может быть любым устройством, например инвертором, двигателем или светодиодной лампой.

Как выбрать стабилитрон

Что касается выбора стабилитрона, его основная функция заключается в определении напряжения, при котором аккумулятор должен отключиться от нагрузки.
Следовательно, уровень стабилитрона должен быть примерно равен тому напряжению аккумулятора, при котором должно произойти отключение.
Например, для аккумулятора с напряжением 12 В, если порог глубокого разряда установлен на 10 В, необходимо выбрать стабилитрон с параметрами примерно 10 В / 1/2 Вт.

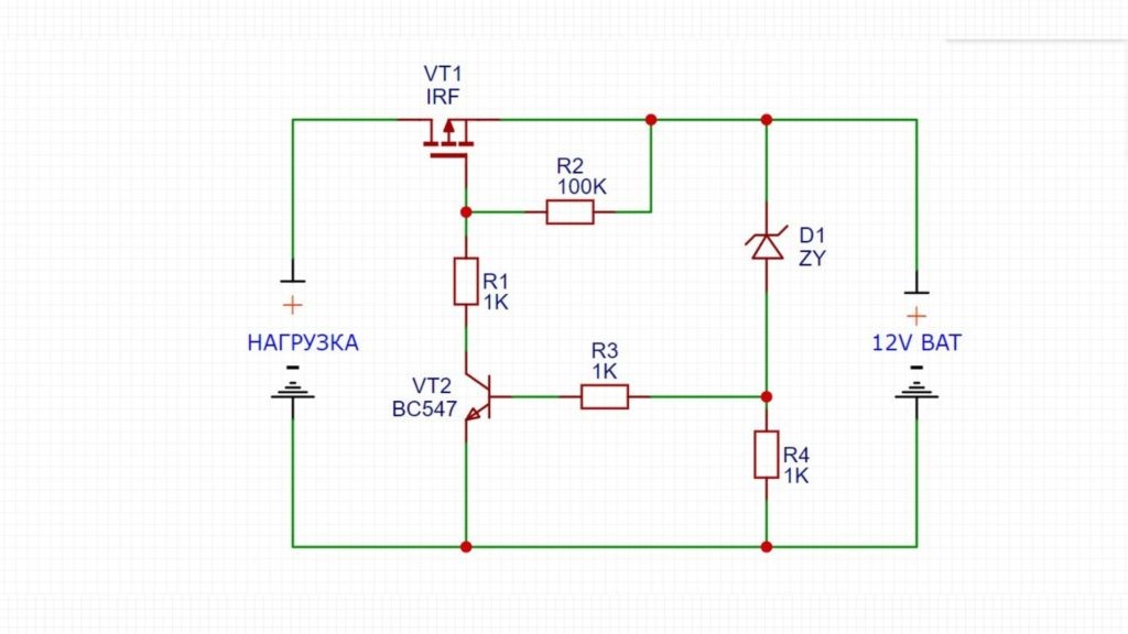
Использование МОП-транзистора в схеме

Транзистор TIP36 может обеспечивать максимальный ток до 10 ампер на нагрузку. Если требуется увеличить этот ток, его можно заменить на P-канальный МОП-транзистор, такой как MTP50P03HDL, который способен выдерживать ток не менее 30 ампер.

Схема
Схема

При замене транзистора TIP36 на МОП-транзистор, резистор в цепи можно изменить с 50 Ом на резистор номиналом 1 кОм или 10 кОм, а TIP122 можно заменить на транзистор BC547.

Добавление зарядного устройства с одним транзистором

Предыдущие схемы направлены на предотвращение чрезмерного разряда аккумулятора. Если же вам необходимо добавить в схему собственное зарядное устройство, то для эффективной работы можно использовать следующую схему.

Схема
Схема

В данной схеме справа располагается транзисторный каскад, который настроен как эмиттерный повторитель. В этом случае используется транзистор 2N6284, который может обеспечивать ток загрузки аккумулятора не менее 10 ампер, что позволяет эффективно заряжать аккумулятор с емкостью до 100 Ач.


Так как транзистор представляет собой транзистор Дарлингтона и работает в режиме эмиттерного повторителя, напряжение на его эмиттере будет всегда ниже базового напряжения на 1 В или 1,2 В. Это обеспечивает стабильную и надёжную работу схемы зарядки.

При выборе стабилитрона важно учитывать, что он должен компенсировать падение напряжения на эмиттере, равное 1,2 В, обеспечивая необходимый уровень на базе транзистора, который должен быть на 1,2 В больше, чем напряжение на эмиттере. Для схемы, предназначенной для зарядки 12-вольтового аккумулятора, необходимое напряжение на эмиттере транзистора должно составлять около 14,1 В.

Исходя из этого, базовое напряжение должно находиться в пределах 15,2 В — 15,3 В.  Таким образом, стабилитрон должен быть подобран на соответствующее напряжение, чтобы обеспечить стабильное значение 14,1 В на эмиттере и на подключенной батарее 12 В.

Когда процесс зарядки аккумулятора достигает уровня 14,1 В, происходит обратное смещение эмиттера транзистора 2N6284. Это приводит к отключению проводимости транзистора, что, в свою очередь, прекращает зарядку аккумулятора и защищает его от излишней подзарядки.


Таким образом, предложенная схема эффективно реализует двойную задачу: предотвращает как чрезмерный разряд, так и перезарядку аккумулятора, используя всего несколько транзисторов. Она достаточно мощная и может работать с аккумуляторами емкостью до 100 Ач. при напряжении 12 В.

Я рассмотрел три простые схемы. Как работает защита от разряда аккумуляторов, схемы, так же способные защитить ваш аккумулятор от пере разряда. А так же одна схема защищает ваш аккумулятор от перезаряда. Схемы простые и при желании собрать их сможет каждый желающий. Спасибо, что прочитали статью. Так же прочитайте и другие статьи на моем сайте, до новых встреч на страницах моего сайта.