Добавить в корзинуПозвонить
Найти в Дзене
Ferra.ru

ИИ поможет врачам в прогнозировании рецидива рака

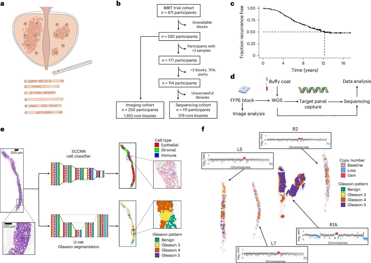
Ученые из Института исследования рака в Лондоне (Великобритания) предложили новый способ прогнозировать рецидив рака предстательной железы. Исследование опубликовано в журнале Nature Cancer. Новый метод использует машинное обучение и учитывает способность опухоли к эволюции. Это позволит врачам лучше персонализировать лечение пациентов с раком простаты. Проблема прогнозирования исхода заболевания при раке предстательной железы заключается в его высокой гетерогенности — значительных различиях между раковыми клетками. В новой работе ученые проанализировали образцы тканей 250 пациентов с помощью машинного обучения. Анализировалась пространственная структура ткани и агрессивность раковых клеток по шкале Глисона. Кроме того, ученые оценили генетические различия между клетками опухолей у 114 пациентов. Исследование показало, что способность опухоли к эволюции, определяемая генетическим разнообразием и разнообразием морфологии клеток, является сильным предиктором рецидива. Ученые также обнару

Ученые из Института исследования рака в Лондоне (Великобритания) предложили новый способ прогнозировать рецидив рака предстательной железы. Исследование опубликовано в журнале Nature Cancer. Новый метод использует машинное обучение и учитывает способность опухоли к эволюции. Это позволит врачам лучше персонализировать лечение пациентов с раком простаты.

Проблема прогнозирования исхода заболевания при раке предстательной железы заключается в его высокой гетерогенности — значительных различиях между раковыми клетками. В новой работе ученые проанализировали образцы тканей 250 пациентов с помощью машинного обучения. Анализировалась пространственная структура ткани и агрессивность раковых клеток по шкале Глисона. Кроме того, ученые оценили генетические различия между клетками опухолей у 114 пациентов.

Исследование показало, что способность опухоли к эволюции, определяемая генетическим разнообразием и разнообразием морфологии клеток, является сильным предиктором рецидива. Ученые также обнаружили связь между потерей определенной хромосомы и уменьшением количества иммунных клеток в опухоли. Это может повлиять на эффективность лечения. В дальнейшем ученые планируют проверить свою методику на более широкой группе пациентов.

   Nature Cancer
Nature Cancer