Добавить в корзинуПозвонить
Найти в Дзене

Задание №742 из учебника по алгебре для 8-го класса (автор Ю. Н. Макарычев)

Одноклассники Коля и Миша вышли одновременно из посёлка на станцию. Коля шёл со скоростью 5 км/ч , а Миша первую половину пути шёл со скоростью, на 0,5км/ч большей, чем Коля, а вторую половину пути – со скоростью, на 0,5 км/ч меньшей, чем Коля. Кто из них первый пришёл на станцию? 1) 5 + 0,5 = 5,5 км/ч – скорость, с которой шёл Миша первую половину пути; 2) 5 – 0,5 = 4,5 км/ч – скорость, с которой шёл Миша вторую половину пути. На станцию первый пришёл тот, кто потратил на дороги меньше времени. Ещё с младших классов школьники знают, что для того, чтобы найти расстояние, нужно умножить скорость на время: Значит, чтобы найти потраченное на дорогу время, надо расстояние разделить на скорость. (S – весь путь, 0,5S – половина пути) Работать с дробями, в которых числитель и знаменатель содержит десятичные дроби, не очень удобно, поэтому воспользуемся основным свойством дроби и умножим числитель и знаменатель обеих дробей, выражающих время, затраченное Мишей на первую и вторую половину пути
Оглавление

Числовые неравенства

Условие задачи:

Одноклассники Коля и Миша вышли одновременно из посёлка на станцию. Коля шёл со скоростью 5 км/ч , а Миша первую половину пути шёл со скоростью, на 0,5км/ч большей, чем Коля, а вторую половину пути – со скоростью, на 0,5 км/ч меньшей, чем Коля. Кто из них первый пришёл на станцию?

Решение:

1) 5 + 0,5 = 5,5 км/ч – скорость, с которой шёл Миша первую половину пути;

2) 5 – 0,5 = 4,5 км/ч – скорость, с которой шёл Миша вторую половину пути.

На станцию первый пришёл тот, кто потратил на дороги меньше времени.

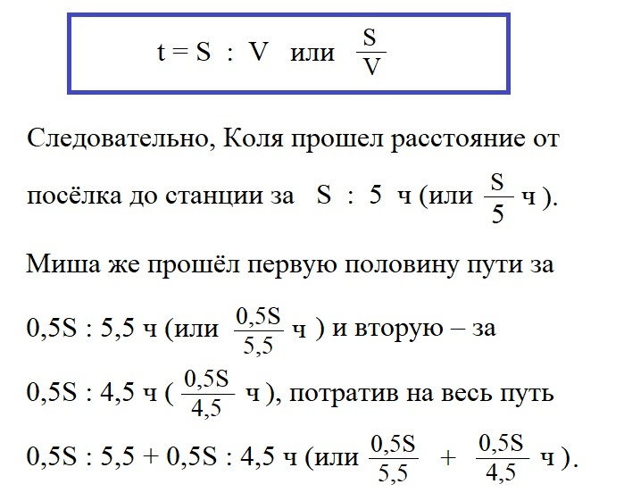
Ещё с младших классов школьники знают, что для того, чтобы найти расстояние, нужно умножить скорость на время:

Значит, чтобы найти потраченное на дорогу время, надо расстояние разделить на скорость.

-2

(S – весь путь, 0,5S – половина пути)

Работать с дробями, в которых числитель и знаменатель содержит десятичные дроби, не очень удобно, поэтому воспользуемся основным свойством дроби и умножим числитель и знаменатель обеих дробей, выражающих время, затраченное Мишей на первую и вторую половину пути, на 2, получаем

-3

В главе IV §10 п. 28 учебника на странице 161 авторы учебника дают определение: число a больше числа b, если разница ab положительное число; число a меньше числа b, если разница ab — отрицательное число; если разница ab равна нулю, то числа a и b равны.

-4

Если эта разность положительная, значит Коля потратил на дорогу больше времени и пришёл позже Миши, а если отрицательная – то Коля потратил на дорогу меньше времени и пришёл раньше Миши.

-5

Общий знаменатель дробей 5 * 11 * 9 = 495.

Числитель первой дроби надо умножить на 11 * 9 = 99;

Числитель второй дроби надо умножить на 5 * 9 = 45;

Числитель третьей дроби надо умножить на 5 * 11 = 55.

-6

Ответ: первым на станцию пришёл Коля.

Примечание: в школе пишут не –1S, а просто –S.