Добавить в корзинуПозвонить
Найти в Дзене
Достойный

CW voice SW передача голоса "морзянкой" в КВ диапазоне

Продолжение статьи Передача голоса "морзянкой" CW voice в средневолновом диапазоне В предыдущей статье было сказано В итоге получился ШИМ-передатчик, даже без антенного провода, за счёт дальнобойности предаваемых немодулированных сигналов (фактически это "морзянка" CW), способный работать в диапазоне средних волн. "В итоге" не так интересно, поэтому на всем известном сайте был куплен уже собранный телеграфный микротрансивер в прозрачном корпусе на одну частоту 7,023 мегагерца. Схема общеизвестна и ничего нового из себя не представляет Поэтому для проверки предположения о возможности сделать из полноценного "телеграфа" голосовой передатчик вместо телеграфного ключа был использован транзистор 2N7000 для ШИМ. Подключение самое простое - сток (земля) исток (вход телеграфного ключа) через 3,5 джек заведены в трансивер, на затвор подано ШИМ напряжение с 9 вывода Ардуины частотой 62,5 килогерца. Никаких резисторов для подтяжки и настройки, никаких фильтров подавления гармоник - всё грубо

Продолжение статьи Передача голоса "морзянкой" CW voice в средневолновом диапазоне

В предыдущей статье было сказано

В итоге получился ШИМ-передатчик, даже без антенного провода, за счёт дальнобойности предаваемых немодулированных сигналов (фактически это "морзянка" CW), способный работать в диапазоне средних волн.

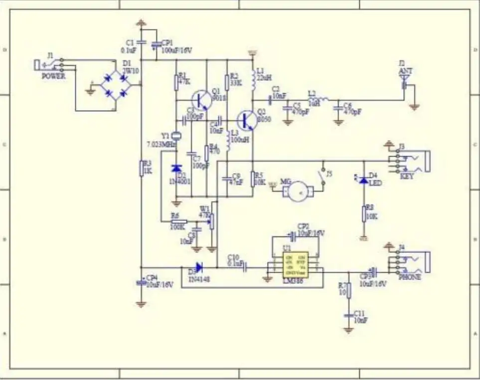
"В итоге" не так интересно, поэтому на всем известном сайте был куплен уже собранный телеграфный микротрансивер в прозрачном корпусе на одну частоту 7,023 мегагерца. Схема общеизвестна и ничего нового из себя не представляет

схема
схема

Поэтому для проверки предположения о возможности сделать из полноценного "телеграфа" голосовой передатчик вместо телеграфного ключа был использован транзистор 2N7000 для ШИМ. Подключение самое простое - сток (земля) исток (вход телеграфного ключа) через 3,5 джек заведены в трансивер, на затвор подано ШИМ напряжение с 9 вывода Ардуины частотой 62,5 килогерца. Никаких резисторов для подтяжки и настройки, никаких фильтров подавления гармоник - всё грубо и примитивно. Оказалось - работает!

На экране осциллографа видны инвертированные импульсы ШИМ, взятые с истока 2N7000. Качество звучания, конечно, так себе на таком демонстрационном макете, но при желании, конечно, его можно улучшить. Сохранив "дальнобойность", присущую "морзянке"!

Ведь передатчик работает в "телеграфном" режиме, посылая с частотой 62.5 килогерца в эфир короткие пакеты немодулированного ВЧ сигнала. Такая вот сверхскоростная телеграфная связь, преобразуемая приёмником АМ сигнала во вполне разборчивую речь и даже музыку.

ДОПОЛНЕНИЕ.

Теоретическое обоснование импульсного звукового вещания в лекции В.Т. Полякова летом 2024 года