Добавить в корзинуПозвонить
Найти в Дзене

Желтый виноградниковый чай

Я уже как-то рассказывал о виноградном или, если угодно, виноградниковом чае, который изготавливается в Китае из молодых листьев лиан Ampelopsis.У нас эти лианы называются виноградовник — отсюда и сложности с названием продукта. Виноградным этот чай по-русски называть не очень хочется (хотя по-английски его называют vine tea и не парятся), а называть его «виноградниковым» как-то коряво. Но я буду использовать второе название. Оно прикольное. Вообще, конечно, нужно отметить, что традиция употребления в разных целях нечайных чаев в Китае является чрезвычайно развитой. Но до нас доходят только слабые-слабые ее отголоски. Что, в общем, совершенно естественно для любой локальной темы, основанной на локальных же продуктах. Но иногда такой ограниченный выход темы за локальные рамки становится причиной возникновения забавных стереотипов. Типа того, что мы тут умеет чабрец в чай добавлять или липовый цвет собирать, а китайцы — нет. Ничего подобного, еще как умеют. Мало того, в некоторых региона

Я уже как-то рассказывал о виноградном или, если угодно, виноградниковом чае, который изготавливается в Китае из молодых листьев лиан Ampelopsis.У нас эти лианы называются виноградовник — отсюда и сложности с названием продукта. Виноградным этот чай по-русски называть не очень хочется (хотя по-английски его называют vine tea и не парятся), а называть его «виноградниковым» как-то коряво. Но я буду использовать второе название. Оно прикольное.

Вообще, конечно, нужно отметить, что традиция употребления в разных целях нечайных чаев в Китае является чрезвычайно развитой. Но до нас доходят только слабые-слабые ее отголоски. Что, в общем, совершенно естественно для любой локальной темы, основанной на локальных же продуктах. Но иногда такой ограниченный выход темы за локальные рамки становится причиной возникновения забавных стереотипов. Типа того, что мы тут умеет чабрец в чай добавлять или липовый цвет собирать, а китайцы — нет. Ничего подобного, еще как умеют. Мало того, в некоторых регионах Китая нечайные чаи входят в список парадных региональных специалитетов. Если, например, на курортном и космодромном острове Хайнань попросить самый местный и локальный чай, то есть шанс увести с собой не свежий зеленый чай, собранный еще в январе, а загадочные шарики в бамбуковой оплетке, название которых можно перевести как «чай куропатки». Об этой штуке я как-нибудь отдельно расскажу.

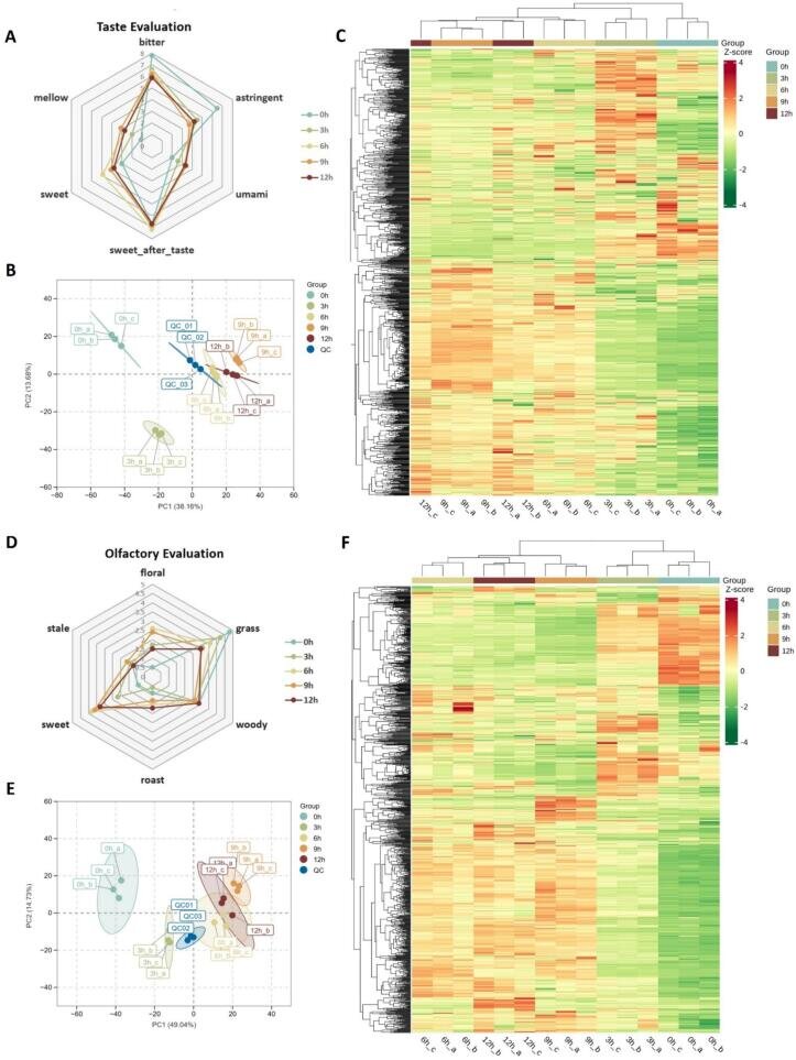
Так вот. В научных новостях наткнулся на большую работу, в которой китайские ученые описывают возможность изготовления виноградникового чая по технологии желтого чая. Ну то есть с использованием технологического этапа, который обычно называется «желтое томление». Или yellowing по-английски. Вообще, конечно, при производстве нечайных чаев такие сложные и длительные процедуры используются далеко не всегда, все зависит от объемов производства чая и от его коммерческих перспектив. Для совсем подножных напитков такие сложности смысла не имеют — если для изготовления нечайного чая нужно делать что-то более сложное, чем сбор и сушка, то люди обычно делают это редко. Ну а если речь идет о каком-либо ройбосе или иван-чае, то можно и запариться.

www.ncbi.nlm.nih.gov
www.ncbi.nlm.nih.gov

Виноградниковый чай обычно производится по технологии зеленого чая: сбор, завяливание, фиксация, скручивание, сушка. Ну а теперь в эту цепочку, аккурат после скручивания, добавили желтое томление. Причем разной продолжительности — 3, 6, 9 и 12 часов. И посмотрели, что получится, как в лабораториях, так и на вкус. Предпосылкой к включению нового и длительного технологического этапа в простую и быструю традиционную технологическую цепочку стало желание скорректировать вкус виноградникового чая. Прокомментировать это желание не могу, сам такого напитка ни разу не пробовал.

Результаты наших китайских коллег, в общем, порадовали. Вкус виноградникового чая, прошешего желтое томление, особенно длительное, более шести часов, стал поспокойнее — из него ушли настырная травянистая нота и излишняя горечь. Кроме этого, исследователи смогли связать все произошедшие сенсорные изменения с изменениями в составе метаболитов разных образцов чая, что тоже всегда приятно. Механизмы, все дела.

www.ncbi.nlm.nih.gov
www.ncbi.nlm.nih.gov

Я не очень хорошо представляю себе, зачем к напитку, который используется, в основном, в оздоровительных целях, применять такие сложные и длительные технологические процедуры именно для того, чтобы откорректировать вкус. Ладно бы там его целебность — хоть реальная, хоть маркетинговая — от такой обработки повышалась. Но вкус…

Хотя, конечно, сейчас даже стоматология стала довольно комфортной, хотя казалось бы. Так что, возможно, вкус целебных чаев действительно надо улучшать. И моя ретроградная убежденность в том, что лечебный массаж приятным быть не может, а лекарство должно быть противным, иначе не поможет — это верный признак того, что я сильно отстал от жизни.