Найти в Дзене
Дмитрий Компанец

Электронная СХЕМА для изучения "Кинематики". Электроника в помощь школе.

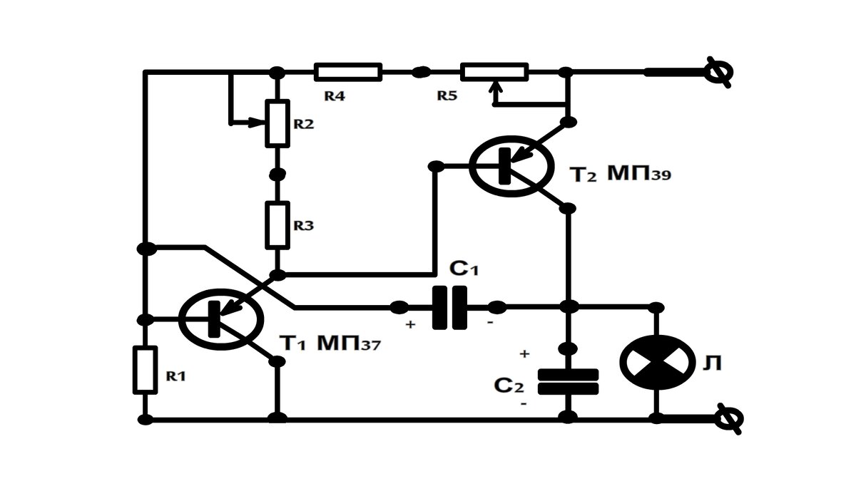
Эксперименты по записи движения тел и их ускорений довольно сложны с точки зрения ученика средней школы. В разделе "Кинематика" школьного курса физики есть ряд опытов и экспериментов призванных помочь учащимся в изучении физики. Все эти опыты должны быть наглядными и понятными и нет ничего лучше чем использовать визуализацию законов ускорения и равномерного движения. Учитель физики школы №3 УАССР предложил создать простое устройство "АВТОГРАФ ДВИЖЕНИЯ" (автограф - автоматическая запись) для визуализации ускоренного движения тела по наклонной плоскости. Именно для этого и была разработана электрическая схема изображенная на рисунке. Эта схема является основной частью научного прибора "Световой метроном". В схему входит два транзистора, а возбуждение усилителя происходит через положительную обратную связь, то есть через конденсатор большой емкости. Частоту световых импульсов можно регулировать с помощью переменного резистора R2, а интенсивность (яркость) с помощью резистора R5. Лампочка
Электроника в помощь школе.
Электроника в помощь школе.

Эксперименты по записи движения тел и их ускорений довольно сложны с точки зрения ученика средней школы. В разделе "Кинематика" школьного курса физики есть ряд опытов и экспериментов призванных помочь учащимся в изучении физики. Все эти опыты должны быть наглядными и понятными и нет ничего лучше чем использовать визуализацию законов ускорения и равномерного движения.

Учитель физики школы №3 УАССР предложил создать простое устройство "АВТОГРАФ ДВИЖЕНИЯ" (автограф - автоматическая запись) для визуализации ускоренного движения тела по наклонной плоскости.

Именно для этого и была разработана электрическая схема изображенная на рисунке.

электрическая схема изображенная на рисунке
электрическая схема изображенная на рисунке

Эта схема является основной частью научного прибора "Световой метроном". В схему входит два транзистора, а возбуждение усилителя происходит через положительную обратную связь, то есть через конденсатор большой емкости.

Частоту световых импульсов можно регулировать с помощью переменного резистора R2, а интенсивность (яркость) с помощью резистора R5.

Лампочка такого устройства подключается к схеме проводниками расположенными внутри оси вращения изготовленной из трубки. Боковые стенки прибора в виде дисков могут быть выпилены из фанеры. Размещение схемы и батареи питания на диске нужно выполнять так чтобы их вес не создавал биений во время качения прибора по направляющим.

Электронный метроном, установленный на движущемся теле
Электронный метроном, установленный на движущемся теле

Электронный метроном, установленный на движущемся теле, будет давать световые вспышки которые будут ставить световые отметки на фотопленку или фотобумагу. По этим отметкам можно судить о равномерности движения тела или его ускорении.

По этим отметкам можно судить о равномерности движения тела
По этим отметкам можно судить о равномерности движения тела

Как проводится весь эксперимент. В помещении, в котором размещены все элементы "Автографа движения", устанавливается фотоаппарат направленный на экспериментальную установку.

фотоаппарат направленный на экспериментальную установку.
фотоаппарат направленный на экспериментальную установку.

Выдержка фотоаппарата устанавливается на бесконечность - этот режим фотографирования использовался для получения фотографий звезд на ночном небе. В комната гасится свет и включенный прибор запускается перед фотоаппаратом по направляющим.
После проявки пленки или фотопластинки мы сможем увидеть ряд темных (на негативе) точек расположенных вдоль направляющих. Изображения диска мы не увидим потому, что его движение не позволяет сделать его отчетливую фотографию на фоне вспышек "электронного метронома".

А ЧТО ВЫ ДУМАЕТЕ О ПОДОБНЫХ НАГЛЯДНЫХ ПОСОБИЯХ ДЛЯ ИЗУЧЕНИЯ ЗАКОНОВ ФИЗИКИ НА ШКОЛЬНЫХ УРОКАХ ?

Подписывайтесь на канал, ставьте лайк и оставляйте свой комментарий.

Для Радиолюбителей и Знатоков схем я рекомендую ознакомится со второй частью этой статьи посвященной разбору электронной схемы данного устройства.

ССЫЛКА ДОСТУПНА

Живите прилично! Учитесь отлично!
Компанец Д.А.
Владивосток
2024г.

Наука
7 млн интересуются