Добавить в корзинуПозвонить
Найти в Дзене

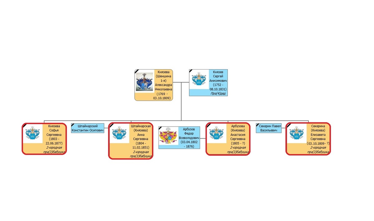
Дочери бригадира Сергея Анисимовича Князева и их семьи

Здравствуйте дорогие подписчики и читатели нашего Проекта! Писать о людях, сведений о которых практически нет, очень не просто, но, в Память о них, я попробую. Статья получилась объемная, но я намеренно не стал делить ее на две части. Однако, если первые читатели, напишут мне, что это стоит сделать, я последую такому совету. Я расскажу все, что пока удалось найти о четырех дочерях бригадира Сергея Анисимовича Князева, об их семьях и ближайших потомках. Эти четыре женщины были единокровными сестрами нашего пращура - Валериана Сергеевича Князева. Про их родителей я писал ранее, но вкратце напомню. Отцом сестер Князевых был бригадир Сергей Анисимович Князев, а матерью – его вторая жена, Александра Николаевна Князева, урожденная Шеншина. В хитросплетениях браков Сергея Анисимовича мы тоже ранее разбирались, но для тех, кому не хочется искать и перечитывать, скажу, что и вторая и третья жены Сергея Анисимовича в девичестве носили фамилию «Шеншина» и обе были Александрами Николаевнами. Мал

Здравствуйте дорогие подписчики и читатели нашего Проекта!

Писать о людях, сведений о которых практически нет, очень не просто, но, в Память о них, я попробую.

Статья получилась объемная, но я намеренно не стал делить ее на две части. Однако, если первые читатели, напишут мне, что это стоит сделать, я последую такому совету.

Я расскажу все, что пока удалось найти о четырех дочерях бригадира Сергея Анисимовича Князева, об их семьях и ближайших потомках.

Эти четыре женщины были единокровными сестрами нашего пращура - Валериана Сергеевича Князева.

Про их родителей я писал ранее, но вкратце напомню. Отцом сестер Князевых был бригадир Сергей Анисимович Князев, а матерью – его вторая жена, Александра Николаевна Князева, урожденная Шеншина. В хитросплетениях браков Сергея Анисимовича мы тоже ранее разбирались, но для тех, кому не хочется искать и перечитывать, скажу, что и вторая и третья жены Сергея Анисимовича в девичестве носили фамилию «Шеншина» и обе были Александрами Николаевнами. Мало того, они были еще и троюродными сестрами по отцовским линиям, первая Александра Николаевна, мать четырех дочерей Князевых – по отцу Николаю Авраамовичу Шеншину, а вторая- по его двоюродному брату, Николаю Ивановичу Шеншину. Очередной семейный парадокс: Валериан Сергеевич Князев своим единокровным сестрам по отцу, приходился, одновременно, и троюродным братом по матери! А сколько их еще впереди!

Для начала, маленький исторический обзор данных, общих для всех дочерей Сергея Анисимовича.

Первоначальное упоминание о них найдено в Дворянском деле С.А. Князева в Тульском госархиве. В прошении от 1818 года о причислении жены и детей к своему роду Сергей Анисимович пишет о четырех дочерях от первого (а на самом деле - второго) брака с А.Н. Князевой (Шеншиной 1-й, как мы ее называем): Софьи (так в документе) 15 лет, Анны 14 лет, Анастасии (в прошении - Настасьи) 13 лет и Елизаветы 9 лет. При этом, никаких подтверждающих документов, как-то: свидетельства, выписи из метрических книг, церковных справок, в Дворянском деле не имеется. Как говорится, приходится верить бригадиру «на слово». Единственное, что очевидно, все дочери Сергея Анисимовича родились и крещены в родном городе их матери – Мценске, Орловской губернии.

г. Мценск на плане 1785 года. Из Сети.
г. Мценск на плане 1785 года. Из Сети.

Также как, позднее, и их брат – Валериан, на которого хоть церковная справка из Мценска имеется. Архивы Мценских церквей с датой ранее 50-х годов 19 века, к сожалению, не сохранились и проверить что-то теперь не возможно.

Воскресенская церковь г. Мценска. В ней  крестили Валериана Сергеевича Князева, и возможно его сестер. Фото середины 19 века. Из Сети
Воскресенская церковь г. Мценска. В ней крестили Валериана Сергеевича Князева, и возможно его сестер. Фото середины 19 века. Из Сети

Также, сразу скажу, что про детские годы всех четырех девочек нет никаких достоверных сведений, кроме того, что своего дедушку по линии матери, Николая Авраамовича Шеншина они никогда не видели (он скончался в конце 18 века), а о бабушке – Анне Петровне Шеншиной (ур. Апухтиной) известно очень мало, а именно то, что она была совладелицей примерно десятка небольших деревень в Орловской и Тульской губерниях и по матери принадлежала к роду Буниных.

Теперь посмотрим, что удалось узнать о каждой из дочерей Сергея Анисимовича Князева.

1. Софья Сергеевна Князева. Старшая дочь. Родилась в 1803 году. Маленькой девочкой пережила Отечественную войну 1812 года. Примерно в это же время лишилась матери. Остается только догадываться как эти события отразились на ее мировоззрении, но факт есть факт: Софья Сергеевна замуж не вышла и детей не имела, как, кстати, и четыре ее племянницы – дочери Валериана Сергеевича Князева.

Судя по имеющимся мизерным сведениям, она не стала затворницей, не ушла в монастырь. Повзрослев, Софья Сергеевна занялась делами по управлению имением, небольшим сельцом Азарово в родном Мценском уезде Орловской губернии. Скорее всего оно досталось ей, вместе с сестрами, либо от бабушки, либо перешло от покойной матери.

С. Азарово на карте Мценского уезда Орловской губернии 1785 года. Из Сети.
С. Азарово на карте Мценского уезда Орловской губернии 1785 года. Из Сети.

В Государственном архиве Орловской области (фонд 760, опись 1, дело №563 от 1858 года.) нашлась в «Окладных ведомостях помещиков уездов Орловской губернии» запись: Лист 33. Мценский уезд. «Сельцо Азарово. Владелец - Князева Софья Сергеевна, из дворян, девица. Число душ мужского пола: крестьян – 36, дворовых 4». В общем, небогатое было имение, но в то время, когда писалась эта окладная ведомость, она значится уже единственной владелицей Азарово.

Объявление в Ведомостях о продаже помещицей С.С. Князевой земель. Дата не известна. Предоставлено Т. Амонуллоевой
Объявление в Ведомостях о продаже помещицей С.С. Князевой земель. Дата не известна. Предоставлено Т. Амонуллоевой

Сельцо это, вместе с сестрами, она и под залог закладывала и выкупала. Были у нее еще кое-какие земли. Потихоньку продавала. Жила, скорее всего, скромно.

Информация о закладе с. Азарово сестрами Князевыми. 1845 г. Предоставлено Т. Амонуллоевой.
Информация о закладе с. Азарово сестрами Князевыми. 1845 г. Предоставлено Т. Амонуллоевой.

Находятся подтверждения того, что Софья Сергеевна регулярно посещала Комарево, и даже участвовала в церковных обрядах. Есть такая запись в метрической книге Троицкой церкви за 1832 год: «Часть 1-я – рождение. Ноября 2. Восприемники у вольноотпущенного (сведения о младенце и родителях для нас не столь интересны) госпожи Князевой: Рязанский помещик коллежский асессор Дмитрий Иванов Князев с бригадирской дочерью девицей Софией (так в документе) Сергеевой Князевой».

Удалось также найти и свидетельство о посещении Софьей Сергеевной Москвы. Это было в 1870 году и квартировала она в доме Попова на Пречистенке. Кстати, запись в Исповедной ведомости косвенно подтверждает и год рождения Софьи Сергеевны - в 1870 году записано, что ей 67 лет.

-7

В конце жизни, тяжело болея, она окончательно перебралась к брату в Тульское имение Комарево, где и скончалась в 1877 году, пережив брата на 3 года.

Сохранилась, так же, метрическая книга Троицкой церкви села Комарево за 1877 год. Вот выписка из нее:

«Часть 3-я - умершие. Июнь 22 умерла, 24 хоронили. Девица из дворян дочь бригадира Сергея Онисимовича Князева Софья Сергеева Князева. Возраст - 75 лет (так в документе), причина смерти - от рака».

Свои деньги она завещала Тульской епархии. В Государственном архиве Тульской области (фонд 3, опись 12, дело №3387 от 1878 года.) хранится «Дело о завещании дочерью бригадира Софьей Князевой в церкви Тульской епархии денег». Ознакомится с ним пока не удалось, но сам факт говорит о ее набожности.

2. Анна Сергеевна Шпайнарская (Князева). Все, что известно про ее жизнь, так это то, что родилась она в 1804 году, тоже в Мценске и была замужем за Константином Осиповичем Шпайнарским, который был городничим в городе Козлове Тамбовской губернии (ныне – г. Мичуринск Тамбовской обл.) в период с 1850 по 1855 г.г.

г. Козлов Тамбовской губернии.  Фото 2-й половины 19 века. Из Сети.
г. Козлов Тамбовской губернии. Фото 2-й половины 19 века. Из Сети.

При этом муж, после смерти Анны Сергеевны, унаследовал ее долю в с. Азарово, о чем имеется запись «Окладных ведомостях помещиков уездов Орловской губернии» (Госархив Орловской области (фонд 760, опись 1, дело №563 от 1858 года, лист 68). «Мценский уезд. «Сельцо Азарово. Владелец – Шпайнарский Константин Осипович, майор. Число душ мужского пола: крестьян – 38, дворовых 5». По той же ведомости есть за ним доля еще в одном имении в Орловской губернии (фонд 760, опись 1, дело №344 от 1858 года, лист 98). «Ливенский уезд. «Сельцо Юрское. Владелец – Шпайнарский Константин Осипович, майор. Число душ мужского пола: крестьян – 73, дворовых 16». И оно, очевидно, осталось от Анны Сергеевны, т.к. совладелицей села записана ее сестра Елизавета Сергеевна Секерина (Князева).

Что касается самой Анны Сергеевны, то никаких упоминаний, в том числе и в семейных архивах, о том, были ли у нее дети, на сегодня не найдено. Зато, на удивление, подробно известны обстоятельства ее смерти и погребения.

Т. Амонуллоева нашла в метрических записях Троицкой церкви родового князевского села Комарева следующую запись: «1851 год. Умершие. За № 5. Умерла 11 февраля, похоронена 12 февраля. Предано земле тело, привезенное с разрешения правительства из города Козлова Козловским городничим майором и кавалером Константином Осиповичем Шпайнарским, жены Анны Сергеевой, 41 года (так в документах). Умерла от чахотки». Видимо, или такова была воля умершей, или Шпайнарские очень дружили с семьей Валериана Сергеевича Князева, у которого Шпайнарский был крестным сыновей Сергея и Ильи, и Константин Осипович сам решил привезти тело супруги на семейное кладбище Князевых, но, одним днем он выправил все бумаги (для городничего это не сложно), и Анна Сергеевна упокоилась в Комарево.

-9

Кстати, точно не известно когда Шпайнарский вступил в новый брак, но уже в сентябре 1852 года, в крестных у Варвары, дочери Валериана Сергеевича Князева, значится майорша Анастасия Никитична Шпойнарская (так в документе). Видно, что семья Шпайнарских с Князевыми связи не теряла и спустя долгие годы после смерти Анны Сергеевны. Сам Константин Осипович был одним из поручителей на венчании дочери Валериана Сергеевича – Марии, в июне 1866 года. А, та же Анастасия Никитична в ноябре 1856 года была крестной у Михаила, сына Валериана Сергеевича Князева, в августе 1871 года - у внучки Валериана Сергеевича, Александры Константиновны Голицыной и в ноябре 1881 года - поручительницей по невесте на венчании у своей крестницы, Варвары. При этом, и в 1871, и даже в 1881 году она значилась женой (а не вдовой) майора Константина Осиповича Шпайнарского, Смоленского помещика. То есть, он был еще жив, и было ему явно лет около восьмидесяти.

-10

3. Анастасия Сергеевна Арбузова (Князева). Она родилась в 1805 году. Вместе с сестрами и отцом пережила войну и смерть матери, потом росла при мачехе. Но, эта женщина оставила большой след в истории рода Князевых, породнившись с очень древним и именитым родом Арбузовых. Брак этот был богат на потомков, одним из которых является и мой двоюродный дядя Виктор Ильиных. Кроме того, именно дети и внуки Анастасии Сергеевны породнили Князевых с такими родами как князья Львовы, графы Толстые, Желябужские, Зиловы, Крушинские. И наконец, две женщины из этой ветви рода Арбузовых вновь стали Князевыми: внучка Анастасии Сергеевны – Мария Евгеньевна Арбузова, выйдя замуж за своего двоюродного дядю, Валериана Валериановича Князева, и правнучка – Наталья Федоровна Арбузова, став второй женой своего троюродного дяди, Ивана Васильевича Князева, моего прадеда.

Итак, мужем Анастасии Сергеевны Князевой стал отставной пехотный поручик, помещик Федор Всеволодович Арбузов (03.04.1802 - 1876), сосед по имению, владелец имений в Белевском уезде Тульской губернии - сел Алтухово и Голубочки, и в Ефремовском уезде Тульской губернии наследственными имениями - селом Круглое и деревней Липецы. В общем, жених был достаточно состоятельным.

Герб рода Арбузовых
Герб рода Арбузовых

Вот выписка из метрической книги Троицкой церкви села Комарево за 1826 год: «Часть 2. О бракосочетавшихся. Июль 18. Венчан Белевской округи села Алтухова поручик Федор Всеволодов Арбузов, с девицею того села Комарева бригадира Сергея Анисимовича Князева дочерью Анастасией Сергеевой».

Алтухово. Июль 1911 года. Из архива Князевых-Ильиных.
Алтухово. Июль 1911 года. Из архива Князевых-Ильиных.

Семья быстро росла, благосостояние – тоже. В дворянском деле Арбузовых есть послужной список Федора Всеволодовича, составленный в 1833 году и приложенный к прошению о причислении к роду жены и детей.

«Послужной список. Федор Всеволодов Арбузов 32 года. Женат на Князевой дети сыновья Сергей 6, Евгений 4 и дочь Александра 1 г. Имение в Ефремовской округе в селе Круглом и дерене Липецах м 100 ж 110 душ. За женою приданного Белевской округи в деревне Шубенки мужска 18 душ, женска 20 душ. Благоприобретенных за ним Мценской округи в сельце Азарове мужска 35, женска 40 душ, Болховской округи в деревне Ларынцовой Акулино тож мужска 13 душ, женска 10 душ. в Белевской уезде Холиной дачи 96 душ. Жительствует в Холиной даче.».

Как видим, в 1833 году в Деле указаны трое детей. Удивительно, но больше детей у Анастасии Сергеевны не было, при том, что младшего ребенка, дочь, она родила всего в 28 лет. Возможно, что-то со здоровьем.

Имя Анастасии Сергеевны тоже встречается в метрических книгах Троицкой церкви села Комарево. 29 апреля 1855 года, при крещении дочери своего брата, Софии Валериановны Князевой в качестве одного из восприемников записано «Федора Всеволодовича Арбузова жена Анастасия Сергеевна».

Последнее упоминание об Анастасии Сергеевне обнаружилось в Москве. Она принимала участие в крестинах своей правнучки, Маргариты Валериановны Князевой, дочери внучки – Марии Евгеньевны Князевой (Арбузовой). В Московской Успенской, что на Могильцах церкви записано в метрической книге: «1884 год. Родилась 28 апреля, крестили – 23 мая. Маргарита. Надворный Советник Валериан Валерианов Князев и законная жена его Мария Евгеньевна, от первого их брака, оба православного вероисповедания. Восприемники: Камер-Юнкер Двора Его Императорского Величества Титулярный Советник Владимир Валерианов Князев и вдова поручика Анастасия Сергеева Арбузова». Получается, что до 79 лет она точно дожила. Но, ни дата, ни место, ни обстоятельства ее смерти пока не известны.

Несколько слов о потомках Анастасии Сергеевны и Всеволода Федоровича Арбузовых.

Первенец – Сергей Федорович Арбузов (1827 – до 1893 г.), штабс-ротмистр, владелец с. Голубочки рядом с князевским Комарево. Жена – Арбузова (Озерова) Евгения Васильевна, дочь тульских помещиков села Бельмово, Озеровых, и родная сестра адмирала Мануила Васильевича Озерова (1852-1919).

Адмирал М.В. Озеров (из Сети)
Адмирал М.В. Озеров (из Сети)

Предельный год смерти Сергея Федоровича определен по метрической записи о крещении в январе 1893 года дочери Василия Валериановича Князева – Лидии, где Евгения Васильевна значится как вдова Арбузова, в то время, как в 1888 году, при крещении Бориса, сына Василия Валериановича, Евгения Васильевна записана как «помещика Сергея Федорова Арбузова жена». Но, вот о детях и потомках этой семьи, на сегодняшний день, ничего не известно.

Второй сын – Евгений Федорович Арбузов (09.03.1829 - ?), штабс-ротмистр. Жена – Арбузова (Зилова) Александра Алексеевна (1830 – 1916?). Их старший сын - Алексей Евгеньевич Арбузов (01.04.1860 – 12.10.1863) скончался ребенком от воспаления легких. Второй сын - Федор Евгеньевич (08.12.1864 - 1920), был продолжателем этой ветви рода Арбузовых.

Федор Евгеньевич Арбузов. Алтухово. 1916 год. Переведено в цвет. (из архива Князевых - Ильиных)
Федор Евгеньевич Арбузов. Алтухово. 1916 год. Переведено в цвет. (из архива Князевых - Ильиных)

Старшая дочь - Мария Евгеньевна Князева (Арбузова) (03.01.1862 – 27.06.1946), младшая дочь – Наталья Евгеньевна Арбузова (19.08.1866 – не ранее 1925), девица. О судьбе потомков Марии Евгеньевны я уже подробно писал в отдельных статьях. Единственным потомком Федора Евгеньевича Арбузова, по линии его единственной дочери – Натальи Федоровны Князевой (Арбузовой), является мой двоюродный дядя – Виктор Ильиных.

Дочь Анастасии Сергеевны – Александра Федоровна Желябужская (Арбузова) (08.01.1833 - ?) была замужем за отставным капитаном Константином Андреевичем Желябужским (20.09.1822 - 1869?). Год кончины К.А. Желябужского я ставлю, исходя из найденного в Тульском архиве Дела № 1288 (фонд 291, опись 2, том 18) «Межевая книга 2-ух частей сельца Дулово Белёвского у. владения наследников умершего капитана Константина Андреевича Желябужского 28.05.1869 года». У Желябужских родилось два сына – Евгений (06.06.1855 - ?) и Федор (23.06.1865 - ?), и две дочери – Анастасия, в замужестве – княгиня Львова (13.01.1854 - ?), и Любовь (20.10.1859 - ?).

Из них немного известно о линии Федора: жена – Желябужская (Щелина) Екатерина Дмитриевна, с которой у него что-то не сложилось, судя по найденному в Тульском архиве Делу о разделе имущества (Фонд 90 (Канцелярия Тульского Губернатора, г. Тула 1802-1917 г.г.), опись 1, том 43, Дело № 37289 «Дело о получении разрешения женой дворянина Федора Константинова сына Желябужского Екатериной Дмитриевой дочерью села Бобрики Чернского уезда на отдельное проживание от мужа. Начато - 31.10.1890, окончено - 22.08.1891»), сын – Алексей (19.01.1889 - ?) и дочь Александра (28.01.1890 - 1972), в замужестве – Хлебникова. Еще на Александру Федоровну есть архивное дело в СПб. об обучении в период с сентября 1914 года по июль 1918-го в Женском педагогическом институте Петрограда, причем уже под фамилией Хлебникова.

фото из Сети
фото из Сети

Несколько больше есть сведений о семье княгини Анастасии Константиновны Львовой (Желябужской). Она вышла замуж за князя Сергея Петровича Львова (1844 – 1902?), губернского гласного Тульской губернии, родила 5 сыновей – Владимира (1873), Евгения (1874), Петра (1875), Валериана (1879) и Сергея (1884), и 3-х дочерей – Марию (1878), Нину (1880) и Людмилу (1883).

Герб князей Львовых
Герб князей Львовых

О младшей княжне, Людмиле Сергеевне, разговор особый, т.к. только по ней удалось найти кое-какие сведения. Она стала графиней Толстой, выйдя за графа Павла Михайловича Толстого (08.03.1880 - 1944) и родила ему трех сыновей - графов Толстых: Александра (1909 - ?), Михаила (1912 - ?) и Игоря (1914 - ?) Павловичей.

Герб рода графов Толстых
Герб рода графов Толстых

Эти три графа Толстых, будучи кровными потомками Анастасии Сергеевны Арбузовой (Князевой), приходились мне пятиюродными дядями. Судьба их теряется, вероятно, где-то в эмиграции. Про самого графа-отца, Павла Михайловича, я нашел, что он был сыном графа Михаила Павловича Толстого, тоже выходца из Тульской губернии, героя Русско-турецкой войны, отставного генерал-майора и владельца знаменитого в Санкт- Петербурге доходного дома, известного как «Толстовский дом», исторического здания на улице Рубинштейна, 15-17, в котором жили многие известные личности.

Книга графа П.М. Толстого, 1912 г. СПб., (Из Сети)
Книга графа П.М. Толстого, 1912 г. СПб., (Из Сети)

А еще Павел Михайлович был правоведом и написал несколько статей и книг по этой тематике.

-19

4. Елизавета Сергеевна Секерина (Князева), младшая дочь Сергея Анисимовича. Рассказ о ней не мог бы состоятся без помощи дальней родственницы по линии Секериных-Воейковых – Надежды Дмитриевны Масловой, любезно предоставившей много, собранных ею, материалов по роду Секериных.

Елизавета Сергеевна родилась в 3 октября 1809 году в Мценске, при этом ее мать, Александра Николаевна, в скончалась при родах.

Про ее детство ничего не известно. И следующий факт из ее жизни – это уже замужество.

21 февраля 1834 года, в церкви Тульского Егерского полка состоялось ее бракосочетание с майором Павлом Васильевичем Секериным. Поручителями по невесте были дяди новобрачной - подполковник Никита Николаевич Шеншин и муж сестры - отставной поручик Фёдор Всеволодович Арбузов. Списков офицеров полка найти не удалось, но, полагаю, что муж Елизаветы Сергеевны служил именно в этом полку, незадолго до того, преобразованного из Тульского пехотного полка в Тульский егерский. Полк известен тем, что в нем, в свое время, служил сам Михаил Илларионович Кутузов. Судя по званию, Павел Васильевич, был ротным, а может даже и батальонным командиром. Сам он был из дворян Рязанской губернии и владел частью наследственного села Голдино в Михайловском уезде. Оно состояло из 3-х усадеб: одной владели Демидовы, второй - Черкесовы (о которых - немного позже), третья была Секериных. По имеющимся сведениям, семья Секериных в самом Голдино не жила, в основном находясь в Москве. Но, ближе к старости, все-таки перебралась в имение. И Павел Васильевич в 1863 году был избран церковным старостой Голдинской Преображенской церкви. Эту должность он исправлял до 1869 года, когда его сменил сын - Валериан Павлович. Косвенно это может указывать на то, что в 1869 году Павел Васильевич скончался.

Церковь Спаса Преображения, с. Голдино, Рязанская обл. 2012 год. Фото Г. Климочкиной (с разрешения автора)
Церковь Спаса Преображения, с. Голдино, Рязанская обл. 2012 год. Фото Г. Климочкиной (с разрешения автора)

Но в Тульской губернии он бывал. Так, согласно метрической записи, он участвовал в бракосочетании племянницы своей жены в Алтухово: «1853 год. Апрель. 29-го. Драгунского Его Высочества Принца Эмиля Гессенского полка поручик Константин Андреев сын Желябужский 32 лет, 1 браком и девица Александра Федорова, дочь белевского помещика Федора Всеволодова Арбузова, 21 год, 1 браком. Поручители при женихе: отец жениха штабс-ротмистр Андрей Алексеев Желябужский, майор Николай Федоров Апухтин (отец поэта) и штабс-капитан Михаил Андреев Желябужский. По невесте: отец невесты поручик Федор Всеволодов Арбузов, штабс-ротмистр Валериан Сергеев Князев и майор Павел Васильев Секерин».

И про Елизавету Сергеевну есть еще упоминание в метрической книге Троицкой церкви села Комарево: «1858 год. Май. Родилась 26 мая, крестили 29. Елизавета. Валериана Сергеева Князева и законной жены его Анастасии Николаевой. Восприемники: студент Императорского СПб Университета Владимир Петров Делин и Рязанского помещика майора Павла Васильева Секерина жена Елизавета Сергеева».

Обстоятельства кончины Елизаветы Сергеевны не известны.

Дети Елизаветы Сергеевны и Павла Васильевича родились в Москве: 1 мая 1837 года – сын Валериан, 10 февраля 1840 года – дочь София.

Сначала, о Валериане Павловиче. Закончив в июне 1854 года, в СПб. школу гвардейских подпрапорщиков и кавалерийских юнкеров, он, будучи корнетом (первый офицерский чин в кавалерии), в составе гусарского Гросс-Герцога Саксен-Веймарского полка (бывшего Ингерманландского гусарского, того самого, в котором в 1830-е годы служил Валериан Сергеевич Князев, а, возможно, даже попросился в этот полк по его совету!), с сентября по октябрь принимал участие в обороне Севастополя, был в двух сражениях, и вообще, несмотря на свои 19 лет, проявил себя человеком отменной храбрости.

-21

Служба Валериана Павловича продолжалась до мая 1856 года, когда он был уволен по болезни в отставку с чином поручика.

Скан из Сети
Скан из Сети

А вот в семейной жизни у Валериана Павловича, что-то не сложилось.

Спустя 8 лет после отставки, он решил жениться. В невесты выбрал свою троюродную сестру, правнучку Ивана Титовича Князева, родного брата своего прадеда Анисима Титовича Князева, - Марию Дмитриевну Князеву, которой было всего 17 лет. Кстати, она была внучкой бывшего Рязанского губернатора Ивана Ивановича Князева-младшего (1754 – 07.01.1829). Для тех, кто читал мои ранние статьи, думаю не будет неожиданным такой родственный брак.

-23

Вот запись о браке, состоявшемся в Москве, где жила семья невесты. «Москва. Троицкая церковь в Зубове. 1864 год, 26 апреля. Отставной поручик Валериан Павлович Секерин, православный, первым браком, в доме Охотниковой. 27 лет. Дочь статского советника Дмитрия Ивановича Князева, девица Мария Дмитриевна Князева православная 17 л.

Поручители по женихе: отставной штабс-ротмистр Евгений Федоров Арбузов, отставной майор Василий Николаев Куроедов, коллежский регистратор Дмитрий Николаев Кормилицын. По невесте: отец ее родной статский советник и кавалер Дмитрий Иванов Князев, мать ее статская советница Елисавета Александрова Князева, коллежский регистратор Семен Валерианов Князев».

К этой записи есть очень примечательная приписка от 1890 года (26 лет спустя!).

«Брак сей был по супружеской неверности Валериана Павловича Секерина расторгнут решением Рязанского Епархиального начальства, утвержденным святейшим Правительствующим Синодом. Вписано по указу М.Д.К. (Московской Духовной Консистории ) от 12 марта 1890 г. Свидетельство брали по прошению 1887 года, в 1888 году». Вот, так!

Вряд ли Валериан Павлович в 1887 году, в свои 50 лет, действительно мог нагрешить. Он был уважаемым общественным и государственным деятелем в Рязанской губернии: 10 лет состоял церковным старостой в родном Голдино, организовал и содержал приходскую школу при церкви, с 1866 года был мировым судьей, а потом – почетным мировым судьей, получил чин коллежского советника (соответствующий армейскому полковнику), имел в Рязани собственный дом. В общем, был солидным, состоятельным человеком.

Валериан Павлович Секерин, Москва, 1 января 1890 г. (из Сети)
Валериан Павлович Секерин, Москва, 1 января 1890 г. (из Сети)
-25

Позже, с 1890 года и до конца жизни, был так же действительным членом Рязанской ученой архивной комиссии. Но, факт есть факт. 40-летняя супруга потребовала расторжения брака, несмотря на то, что у них были дети (сыну – 21 год, дочерям – 19 и 10). Что же могло произойти?

Н.Д. Маслова дала свое объяснение, которое я приведу дословно:

«Указание на измену Валериана Павловича совершенно не означает, что таковая была. В то время, когда люди совершенно расходились и понимали, что друг другу в тягость и надо разводиться, подавали на развод именно по причине измены (по другой причине, имея детей, развестись было невозможно). А вот то, что указано, что развод состоялся из-за измены мужа говорит об очень многом, но только не об измене. Дело в том, что в таком случае за Марией Дмитриевной сохранялось ее доброе имя и репутация. Только представьте, как отнеслось бы общество XIX века к разведенной женщине, да еще с формулировкой «измена» — перед ней закрылись бы все двери всех домов. В тоже время, к мужским изменам общество относилось совершенно спокойно. Да, могли посудачить недолго, но не более того. В подтверждение своей версии скажу, что по правилам, несовершеннолетние дети (а Наталье было на момент развода еще довольно мало лет) должны были остаться жить с отцом по всем правилам. Но, девочки остались с матерью. А значит отношения между Валерианом Павловичем и Марией Дмитриевной при разводе остались вполне себе нормальные. Они просто устали друг от друга». Добавить мне нечего, все вполне разумно. Впрочем, если у кого-то есть свои версии, внимательно их выслушаю. Пишите.

Супруга, Мария Дмитриевна, связи с Москвой никогда не теряла. Судя по найденному пригласительному билету на свадьбу, в январе 1886 года, сына некоей Романовой, для которой она в своей квартире устраивала свадебный обед, жила она в доме Черкесовой (соседки по рязанскому имению Голдино) в Староконюшенном переулке.

-26

И квартира обозначена именно как ее, а не мужа. Думаю, разлад в семье начался гораздо раньше 1887 года. То, что Мария Дмитриевна потом постоянно жила в Москве, подтверждается и исповедными ведомостями, и тем, что первый роман ее дочери Натальи (о чем - ниже), был именно в Москве.

Дом, Черкесовых, в котором в 1886 г. квартировала М.Д. Секерина (Князева) с детьми
Дом, Черкесовых, в котором в 1886 г. квартировала М.Д. Секерина (Князева) с детьми

Детей в семье было трое:

- сын, Владимир Валерианович Секерин (1866 – 14.01.1942). Был специалистам по лесным угодьям, в конце 19 – начале 20 века управлял в Тверской области (ст. Максатиха) Ривицким имением и заводом Министерства Императорского Двора и Уделов.

Видзитка В.В. Секерина периода работы в Тверской губернии.
Видзитка В.В. Секерина периода работы в Тверской губернии.

После революции, в 30-х г.г. работал в Ленинграде корректором во ВНИИ Промтранспорта. Умер в блокаду.

Владимир и Наталья Валериановны Секерины. Москва, конец 1890-х г.г. (из Сети)
Владимир и Наталья Валериановны Секерины. Москва, конец 1890-х г.г. (из Сети)

-жена – Евгения Дмитриевна Секерина (Воейкова) (08.08.1872 – 18.03.1934).

Евгения Дмитриевна Секерина (Воейкова). Фото предоставлено Н.Д. Масловой
Евгения Дмитриевна Секерина (Воейкова). Фото предоставлено Н.Д. Масловой

Сыновья – Сергей Владимирович (14.09.1894 – 02.08.1974) и Юрий Владимирович (1897 - ?). Дочь Владимира Владимировича – Наталия Владимировна Зданская (Секерина) (16.10.1895 – 01.1942), умерла вместе с отцом и мужем – Зданским Николаем Александровичем в январе 1942 года в блокадном Ленинграде. Отец, дочь и зять были похоронены в общей могиле на Большеохтинском кладбище. Детей Зданских успели вывезти, но сын, 14-летний Игорь погиб в дороге от неправильного питания после дистрофии;

дочь Валериана Павловича, Секерина Ольга Валериановна (1868 – 1954?), семьи не имела, жила в Москве. Написала воспоминания о сестре Наталье;

Ольга Валериановна Секерина. Фото предоставлено Н.Д. Масловой
Ольга Валериановна Секерина. Фото предоставлено Н.Д. Масловой

- младшая дочь Валериана Павловича, Наталья Валериановна Усачева (Гурлянд-Маркова-Секерина) (1877 – 07.01.1962), личность очень примечательная. В 15-летнюю красавицу-гимназистку осенью 1892 года, на концерте в Благородном собрании, влюбился композитор Александр Николаевич Скрябин. Именно Наталье Секериной Скрябин посвятил написанный в 1893 году романс «Хотел бы я мечтой прекрасной». Мать Наташи раскрыла их роман и любовную переписку, и увезла дочь в Голдино, а потом - за границу. Переписка все равно продолжалась.

Письмо А.Н. Скрябина к О.В. Секериной (из Сети)
Письмо А.Н. Скрябина к О.В. Секериной (из Сети)

Скрябин сделал Наталье предложение, но она не решилась на брак. Впоследствии Скрябин трижды женился, а Наталья три раза была замужем, но все браки оба считали не удачными.

Известно о трех детях, рожденных Натальей Валериановной в браке с Николаем Николаевичем Марковым (18.04.1872 - 1946): Лев (23.10.1899 -?), Игорь (1901 - ?), Марина (1902 - ?).

Наталья Валериановна Усачева (Гурлянд-Маркова-Секерина). 1907 год. СПб. (из Сети)
Наталья Валериановна Усачева (Гурлянд-Маркова-Секерина). 1907 год. СПб. (из Сети)

Умерла Наталья Усачева в США в 1962 году, где жила вместе с сыном Львом Николаевичем Марковым.

И, в заключении, немного о дочери Павла Васильевича и Елизаветы Сергеевны Секериных. Софья Павловна Казначеева (Секерина) родилась 10 февраля 1840 года. Замуж вышла за отставного капитана артиллерии Сергея Петровича Казначеева (05.07.1823 – после 1897 года), потомка древнего рязанского дворянского рода, сына отставного майора Петра Андриановича Казначеева и Веры Андриановны Казначеевой (Протасовой). Софья Павловна родила сына Петра (25.06.1876) и дочерей: Елизавету (1877) и Марию (15.08.1879). Жила семья Казначеевых, судя по всему, в Москве. И вот, почему. Все дети самих Казначеевых родились в Москве. А в 1891 году Софья Павловна была восприемницей у моего прадеда – Ивана Васильевича Князева. В Дворянском деле Князевых в Тульском архиве есть справка о крещении. «Иоанн. Родился 22 апреля 1891 года, крещен 6 мая 1891 года, крестили в Московской Воскресенской, что на Успенском Вражке. Восприемники: штабс-ротмистр Николай Васильевич Куроедов и жена потомственного дворянина Софья Павлова Казначеева».

Раньше мы все гадали – кто это? А, оказалось - двоюродная тетя. Кроме того, исходя из записи «жена», а не «вдова» можно сказать, что в 1891 году Сергей Петрович Казначеев еще был жив.

Прощаясь с Вами, как всегда, прошу всех, кто может дополнить или поправить меня – сообщите Ваши сведения. Любой дельный комментарий, любой факт, даже самый не значительный, нам интересен.