Добавить в корзинуПозвонить
Найти в Дзене
Игорь Владимирович

Дифференциальные каскады в усилителях и компараторах.

Сегодня хочу привести несколько типов дифференциальных каскадов для построения на их основе усилителей и компараторов. Начнём с самого простого дифф. каскада: Тут показан самый простой дифф каскад из 2х транзисторов нагруженных через коллекторы на резисторы и запитанным от источника тока в виде резистора R1. Давайте проверим, работает ли он как дифф каскад? Мы подключили 2 источника напряжения на входа дифференциального каскада с разностью напряжений чтобы ввести дифференциальный каскад в дисбаланс для проверки его работы, как видим плечо которое имеет напряжение меньше другого, открыто. Так как дифференциальный каскад на транзисторах прямой проводимости, открыт именно тот на котором потенциал меньше. При отслеживание тока в цепи резисторов нагрузки мы видим, что в одном плече 6 пико Ампер, те можно сказать что ток равен нулю, во втором же плече ток достигает 1 мА и выше. разница налицо. Наш простейший дифференциальный каскад работает! Давайте построим простейший компаратор далее: Мы

Сегодня хочу привести несколько типов дифференциальных каскадов для построения на их основе усилителей и компараторов.

Начнём с самого простого дифф. каскада:

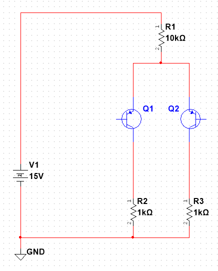
Простейший дифференциальный каскад.
Простейший дифференциальный каскад.

Тут показан самый простой дифф каскад из 2х транзисторов нагруженных через коллекторы на резисторы и запитанным от источника тока в виде резистора R1.

Давайте проверим, работает ли он как дифф каскад?

-2

Мы подключили 2 источника напряжения на входа дифференциального каскада с разностью напряжений чтобы ввести дифференциальный каскад в дисбаланс для проверки его работы, как видим плечо которое имеет напряжение меньше другого, открыто. Так как дифференциальный каскад на транзисторах прямой проводимости, открыт именно тот на котором потенциал меньше.

При отслеживание тока в цепи резисторов нагрузки мы видим, что в одном плече 6 пико Ампер, те можно сказать что ток равен нулю, во втором же плече ток достигает 1 мА и выше. разница налицо. Наш простейший дифференциальный каскад работает!

Давайте построим простейший компаратор далее:

Простейший компаратор.
Простейший компаратор.

Мы добавили 1 дополнительный каскад и получили вполне себе годный простейший компаратор.

Параметры дифф каскада у нас не изменились, ток остался около 1ма, при этом на выходной нагрузке компаратора в виде резистора R4 мы видим ток почти в 15 мА! можно зажечь светодиод или включить реле!

Такой компаратор можно использовать например для контроля заряда или разряда батареи построив 2 таких компаратора, например высокий заряд и низкий заряд получив тем самым индикатор заряда.

На самом деле мы уже получили не только компаратор, но простейший операционный усилитель, давайте это проверим:

Простейший операционный усилитель.
Простейший операционный усилитель.

Я запитал наш компаратор от двух полярного источника питания, нагрузка в виде R4 стала выполнять роль источника тока для Q3 и мы получили усилитель напряжения.

И того имеем: Дифференциальный каскад и усилитель напряжения, добавив выходной каскад можно получить усилитель мощности.

Добавим выходной каскад и нагрузку:

Усилитель мощности.
Усилитель мощности.

Мы добавили выходной каскад и получили усилитель мощности работающий на нагрузку в 8ом. По такой схеме чуть изменив её можно сделать усилитель для наушников или небольших динамиков в том числе при однополярном питание.

Сейчас я рассказал и показал простейший диф каскад и его применение, далее давайте рассмотрим различные варианты исполнения дифференциальных каскадов.

Сейчас сравним входной ток первого варианта дифференциального каскада и с доработкой:

-6

Тут мы имеем средний входной ток в 7 с лишним микроАмпер , давайте чуть доработаем схему:

-7

Тут мы добавили входной каскад по схеме Дарлингтона, тем самым повысили входное сопротивление усилителя и теперь средний ток у нас 1 микроАмпер!

Ток упал в 6 раз примерно, но мы получили и отрицательное влияние в данной схеме, получили плохую устойчивость и стабильность усилителя, пришлось ввести конденсатор C1 в схему для подавления самовозбуждения усилителя.

Не все доработки одинаково полезны. Но такая схема имеет место быть в операционных усилителях и компараторах, с хорошей чувствительностью но низкой скоростью. Хотя при более сложных схемах мы можем применять такое решение.

Далее давайте рассмотрим более сложную и более правильную схему включения дифференциального каскада:

-8

В данной схеме мы повторили тоже самое, простейший операционный усилитель или компаратор, но с большими отличиями. Питание дифференциального каскада теперь идёт от источника стабильного тока, сам же дифференциальный каскад нагружен на токовое зеркало, тем самым мы получаем высокую стабильность, линейность и устойчивость дифференциального каскада, данный дифференциальный каскад достоин быть в хорошем усилителе мощности звуковой частоты, или в хорошем компараторе и прочих устройствах.

В следующей статье мы рассмотрим усилитель напряжения, а затем выходные каскады усилителей мощности, Там же и будем смотреть более подробные плюсы и минусы дифференциальных каскадов подставляя их к усилителю мощности и при этом измеряя его параметры.

Серией этих статей хочу просто описать как работают простые узлы сложных устройств.