Найти в Дзене
PRACTICAL ELECTRONICS

Широтно-импульсное зарядное устройство

Оглавление

Режим работы регулирующего элемента

Отличие данной схемы от всех предыдущих опубликованных на канале, является режим работы регулирующего элемента.

В классических зарядных устройствах (ЗУ) узел регулирования тока зарядки выполняют на мощном тиристоре или транзисторе, который приходится монтировать на громоздкий теплоотвод. Это увеличивает массу устройства, снижает его КПД и надёжность.

В описываемом ниже зарядном устройстве использован импульсный регулятор зарядного тока, что дало возможность существенно улучшить эксплуатационные показатели устройства.

Схема электрическая

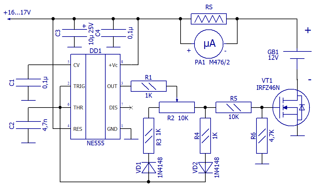
Схема электрическая принципиальная широтно-импульсного ЗУ
Схема электрическая принципиальная широтно-импульсного ЗУ

Работа схемы

Схема ЗУ представляет собой импульсный генератор, собранный на таймере DD1, позволяющий регулировать скважность импульсов и переключающий регулирующий элемент – МОП транзистор VT1.

При указанных на схеме номиналах элементов частота генератора – около 13 кГц. Так как сопротивление открытого канала транзистора VT1 очень мало (0,017 Ом) и работает он в переключательном режиме, при токе зарядки до 5 А транзистор практически не нагревается – рассеиваемая тепловая мощность не превышает 0,55 Вт.

В качестве понижающего использовался сетевой трансформатор габаритной мощностью 150 Вт с вторичной обмоткой, обеспечивающей постоянное напряжение 16...17 В на конденсаторе С1 и зарядный ток до 6 А.

Габариты и массу ЗУ можно уменьшить, применив для понижения сетевого напряжения так называемый «электронный трансформатор», используемый для питания галогенных ламп напряжением 12 В. Он представляет собой высокочастотный преобразователь на транзисторах с трансформаторным выходом.

Для работы в зарядном устройстве трансформатор необходимо подвергнуть несложной доработке.

Для этого его выпаивают из платы, снимают внешнюю изоляцию и доматывают вторичную обмотку в ту же сторону аналогичным жгутом из таких же проводов ещё тремя витками, которые соединяют последовательно с имеющейся обмоткой.

После доработки трансформатор впаивают в плату на прежнее место. Теперь выходное напряжение повышается до 17 В.

Конструкция и детали

Печатная плата для схемы широтно-импульсного ЗУ
Печатная плата для схемы широтно-импульсного ЗУ

Схема собрана на печатной плате из стеклотекстолита толщиной 1,5 мм.

Транзистор VT1 установлен на небольшой (50×50×1 мм) пластине из меди, латуни или алюминиевого сплава.

Амперметр РА1М476/2 от бытовых магнитофонов, шунт RS – намотанный на оправке диаметром 8 мм медный обмоточный провод ПЭВ-2 1,5, число витков – 16 (сопротивление – около 0,1 Ом). Полное отклонение стрелки амперметра с шунтом – при токе 10 А.