Добавить в корзинуПозвонить
Найти в Дзене

6Ф6С и ламповый усилитель для наушников. Схема.

Привет. Дела, заботы, бытовуха... Пусть все они идут в сад и отдыхают от меня. А я полон желания еще чуть-чуть подвинуть дело сборки своего лампового почти ушника. Потому инструменты в руки, стакан чая на стол и вперед, строить. О концепте писал тут: Впереди сборка и эксперименты. Но сперва схема. Начать решил с той самой схемы, которую собирал давным-давно. Вот она: Так как лелею наивную надежду повторить не только схему из молодости, но и впечатления тех времен, то и номиналы деталек оставлю те давние. Потом можно будет подвигать, а пока пусть будут такие как есть. Лишь на всякий случай режимы проверю... А то мало ли чего я там насчитал в прошлый раз). Начнем с входной лампы. 6Н8С Каскад на 6Н8С прикинул графически. Так как не считаю номиналы под заданный режим, а, наоборот, оцениваю режим по уже выбранным номиналам, то алгоритм немного иной: ищем точку пересечения нагрузочной прямой и прямой напряжения на катодном резисторе. Эта точка пересечения - искомый рабочий режим. В ней оба
Оглавление

Привет.

Дела, заботы, бытовуха... Пусть все они идут в сад и отдыхают от меня. А я полон желания еще чуть-чуть подвинуть дело сборки своего лампового почти ушника. Потому инструменты в руки, стакан чая на стол и вперед, строить.

О концепте писал тут:

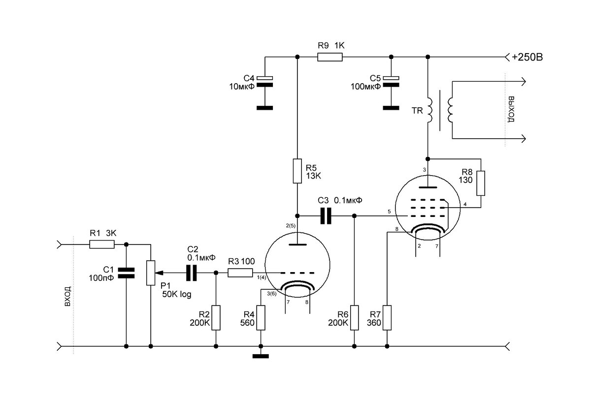
Впереди сборка и эксперименты. Но сперва схема. Начать решил с той самой схемы, которую собирал давным-давно. Вот она:

Схема однотактного усилителя на лампах 6Н8С и 6Ф6С. Включение 6Ф6С триодное.
Схема однотактного усилителя на лампах 6Н8С и 6Ф6С. Включение 6Ф6С триодное.

Так как лелею наивную надежду повторить не только схему из молодости, но и впечатления тех времен, то и номиналы деталек оставлю те давние. Потом можно будет подвигать, а пока пусть будут такие как есть.

Лишь на всякий случай режимы проверю... А то мало ли чего я там насчитал в прошлый раз). Начнем с входной лампы.

6Н8С

Каскад на 6Н8С прикинул графически. Так как не считаю номиналы под заданный режим, а, наоборот, оцениваю режим по уже выбранным номиналам, то алгоритм немного иной: ищем точку пересечения нагрузочной прямой и прямой напряжения на катодном резисторе. Эта точка пересечения - искомый рабочий режим. В ней оба напряжения отвечают одному току анода.

Восстанавливаем положение рабочей точки лампы 6Н8С по известным номиналам резисторов
Восстанавливаем положение рабочей точки лампы 6Н8С по известным номиналам резисторов

Само собой характеристики конкретной лампы не снимал, просто нарыл в интернете. Потому точность манипуляций - плюс/минус километр. Впрочем, для оценки большего и не надо.

Заодно учел влияние следующего каскада на сопротивление анодной нагрузки (их сопротивления для сигнала включены параллельно), построил динамическую нагрузочную прямую:

Нагрузочная прямая с учетом входного сопротивления следующего каскада.
Нагрузочная прямая с учетом входного сопротивления следующего каскада.

и оценил коэффициент усиления каскада. Примерно 50/4 = 12.5.

Итого, в рабочей точке:

  • Ток анода - 7 мА
  • Напряжение анод-катод - 160В
  • Мощность на аноде - 1,12Вт
  • Напряжение на катодном резисторе - 3.9В

Выходная лампа 6Ф6С

Так как лампу 6Ф6С использую в триодном включении, то для расчетов понадобились соответствующие выходные характеристики, триодные. Вновь пришлось рыть интернет. Результатов обнаружилось совсем не много (или мне не повезло с поиском), но что-то похожее, нарисованное от руки, все же выудил и перерисовал. Большое спасибо неизвестному автору, за то что опубликовал данные.

По добытым характеристикам и учитывая что приведенная нагрузка в аноде предполагается 4500 Ома, восстановил режим лампы для напряжения питания 250В:

Выходные характеристики 6Ф6С в триодном включении. Рабочая точка: Uак = 250В Iа = 40 мА
Выходные характеристики 6Ф6С в триодном включении. Рабочая точка: Uак = 250В Iа = 40 мА

Даже визуально, без каких либо расчетов, отлично видно что искажений, при полной мощности, будет много.

Пояснение для тех кому не видно:

Нелинейное усиление.
Нелинейное усиление.

На рисунке: на вход приходит симметричный сигнал с амплитудой 15В (фиолетовый сигнал). Напряжение Uск меняется от 0 до -30В со средним значением -15В. То есть амплитуды полуволн одинаковые и равны 15В. А вот ответное напряжение на аноде (синий график) меняется совсем не так симметрично: среднее значение 250В, а крайние 165В и 315В. То есть амплитуды полуволн 85 и 65 и они уже совсем не равны друг другу. Нелинейность налицо.

Но это не страшно

Мой усилитель, по планам, и для акустики и для наушников. Разные нагрузки - разные обмотки. Поэтому для акустики пока оставлю такую нагрузочную характеристику, что бы мощности чуть побольше было, пусть и с искажениями.

А вот для наушников выберу обмотки трансформатора с большим соотношением витков: увеличу приведенную анодную нагрузку до 9 КОм и проверну нагрузочную прямую против часовой стрелки:

6Ф6С триодное включение. Сравниваем нагрузочные прямые для 4.5 и 9 КОм
6Ф6С триодное включение. Сравниваем нагрузочные прямые для 4.5 и 9 КОм

В мощности, конечно, потеряю, но для ушника ее все равно останется в избытке, зато выиграю в линейности.

Еще можно немного увеличить ток покоя, до 50мА, вот только лампу жалко: мощность на аноде вырастет до 12.5Вт, а это уже почти предел для 6Ф6С и ее ресурс сократится. Не хочу. Лучше оставлю как есть: пожертвую мощностью в пользу срока службы ламп. В ушниках так можно).

Коэффициент усиления каскада получается равным 5-ти (изменение Uак / изменение Uск, 150В/30В). А общее усиление всей схемы (до выходного трансформатора) около 60-ти (12,5*5). При таком усилении максимальная мощность на выходе усилителя будет достигнута при входном сигнале около 1.25В (амплитуда). Нормально. Может быть даже немного снижу чувствительность: ушнику такая высокая не нужна.

Сейчас еще оценим номинал катодного резистора и можно идти собирать:

Ток через него течет тот же что и через анод, то есть 0.04А, а напряжение на нем, судя по графику, 15В. Применяем закон Ома и перед нами номинал резистора: 15В/0.04А = 375 Ом. Из номиналов рядом получается- 360 Ом. Отлично, сошлось с исходным значением.

Несколько слов о нижней граничной частоте

В схеме пара фильтров режущих нижние частоты: C2R2 и C3R6. Номиналы цепочек одинаковые, а значит и частоты не отличаются. Оба дают спад ниже 8 Гц. Нормально, хотя может быть придется еще поднять, что бы не перегрузить выходные трансформаторы, если с сигнале появится что-то низкочастотное, например рокот от виниловой пластинки.

Итог:

Короткий: повторяем старую схему, критических ошибок в ней нет, а точную настройку все равно буду делать на макете.

Кстати о макете. Я его только начал собирать и пока он выглядит как-то так:

Общая компоновка передней панели и макета. (Все-таки 6Ф6С красивые). Пустота слева - под блок питания.
Общая компоновка передней панели и макета. (Все-таки 6Ф6С красивые). Пустота слева - под блок питания.
Начало монтажа.
Начало монтажа.

Подробнее о нем в следующий раз. Если интересно - подписывайтесь что бы не пропустить).

Усилитель еще не собран и в нем много чего можно поменять, поэтому с идеями, мыслями, тапками в мой адрес - милости прошу в комментарии).

С уважением, Константин.

Другие статьи которые могут быть интересны: