Добавить в корзинуПозвонить
Найти в Дзене
Новое видение

Мультипликал

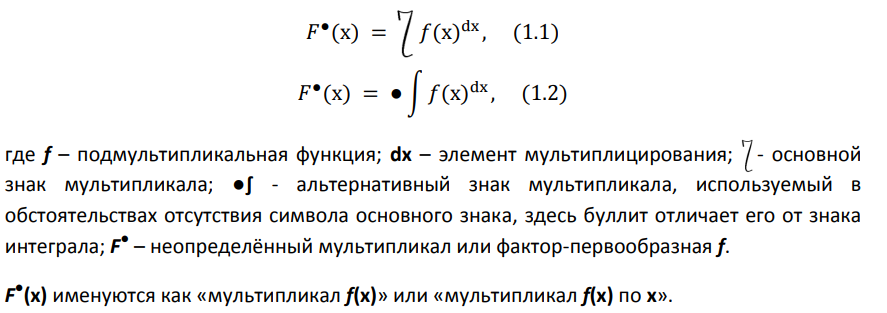
Понятие математического анализа мультипликал имеет такое же отношение к оператору произведения , какое отношение имеет понятие математического анализа «интеграл» к оператору суммирования (как непрерывное к дискретному), также имеет такое же отношение к понятию интеграл какое отношение имеет оператор произведение к оператору суммирование (как перемножающий к суммирующему). Определение мультипликала подчинено, обусловлено его положением в нижнем правом углу нижеприведённой таблицы, которая при других обстоятельствам могла бы быть ребусом. Таблица взаимоотношений математических понятий и операторов Мультипликал - это эквивалент произведения бесконечного количества бесконечно близких к единице, по причине бесконечно малого размера показателя степени, множителей, соответствующих значениям подмультипликальной функции в степени элемента мультиплицирования, и в общем виде записывается следующим образом: Действие по поиску неопределённого мультипликала или фактор-первообразной называе

Понятие математического анализа мультипликал имеет такое же отношение к оператору произведения , какое отношение имеет понятие математического анализа «интеграл» к оператору суммирования (как непрерывное к дискретному), также имеет такое же отношение к понятию интеграл какое отношение имеет оператор произведение к оператору суммирование (как перемножающий к суммирующему). Определение мультипликала подчинено, обусловлено его положением в нижнем правом углу нижеприведённой таблицы, которая при других обстоятельствам могла бы быть ребусом.

Таблица взаимоотношений математических понятий и операторов

Таблица взаимоотношений математических понятий и операторов
Таблица взаимоотношений математических понятий и операторов

Мультипликал - это эквивалент произведения бесконечного количества бесконечно близких к единице, по причине бесконечно малого размера показателя степени, множителей, соответствующих значениям подмультипликальной функции в степени элемента мультиплицирования, и в общем виде записывается следующим образом:

-2

Действие по поиску неопределённого мультипликала или фактор-первообразной называется «мультиплицированием» функции, обратное действие по поиску фактор-производной называется «факторированием» функции. Факторирование (разложение на коэффициенты - factors) функции имеет такое же отношение к мультиплицированию (умножению коэффициентов) функции, какое отношение имеет дифференцирование (разложение на приращения - differences) функции к интегрированию (складыванию, собиранию приращений) функции. То есть это взаимно обратные операции математического анализа. Также как и интеграл мультипликал может иметь определённый и неопределённый вид.

-3

Разобьем непрерывную функцию (подмультипликальную функцию – синяя на диаграмме) на достаточно большое количество малых отрезков (элементарных отрезков светлыми тонами на диаграмме), далее внутри каждого элементарного отрезка выберем по одной точке (оранжевым на диаграмме) и возьмём значение функции в этих точках fi , затем возведём эти значения в степень значения длины отрезка di , соответствующего каждому из элементарных отрезков. Таким образом то мы получим ряд множителей, каждый из которых принадлежит соответствующему ему элементарному отрезку. Далее мы выберем из определения функции две различные точки x0 и x1, что вместе образуют отрезок конечной длины (отрезок мультиплицирования). Затем мы взаимно перемножаем часть множителей, чьи элементарные отрезки попадают внутрь отрезка мультиплицирования, и получаем определённый результат перемножения. Уменьшение длины наибольшего из элементарных отрезков в пределе до нуля, соответственно увеличение их общего количества в пределе до бесконечности, делает результат перемножения описанной части множителей соответствующим значению определённого мультипликала функции для отрезка, заданного двумя выбранными точками x0 и x1. Данная операция объясняет суть понятия мультипликала и является аналогом операции вычисления площади криволинейной трапеции как значения определённого интеграла. Существует только две разницы между двумя этими операциями: 1) Для поиска мультипликала мы применяем умножение значений, соответствующих части элементарных отрезков, для поиска интеграла мы применяем для них сложение; 2) При поиске мультипликала мы возводим значение функции для каждого элементарного отрезка в степень значения длины этого отрезка, при поиске интеграла мы умножаем значение функции для каждого элементарного отрезка на значение длины этого отрезка. В остальном логика двух операторов идентична.

Читать далее, перевод на английский, оригинал на русском:

Multiplical.all.pdf
Понятие мултьтипликала2.pdf
Понятие мултьтипликала.pdf

Cвязанные статьи: Сингулярные свойства | Гипероператор