Добавить в корзинуПозвонить
Найти в Дзене
Электротолк⚡

Что такое схема и что нужно знать для чтения схем?

Что же такое схема? Слово схема может употребляться в нескольких значениях. 1) Схема - это конструкторский документ (чертеж), в котором составные части изделия - его элементы и связи между ними изображены условно, без соблюдения масштаба. 2) Схемой называют также предмет или набор предметов, например интегральная схема и т.п. 3) Часто можно услышать: схема работает, схема неисправна, в данном случае речь идет не о чертеже, а о самой электроустановке. Виды схем Вид схемы определяется видом элементов и связей между ними, а также энергоносителем, который необходим для действия элементов. Виды схем обозначают буквами. Типы схемы Типы схем обозначают цифрами. Структурная схема (1) определяет основные функциональные части изделия. Функциональная схема (2) разъясняет процессы, протекающие в нем. Принципиальная схема (3) определяет полный состав элементов и связей между ними и, дает детальное представление о принципе работы.
Принципиальные схемы сравнительно просты по начертанию, но п
Оглавление
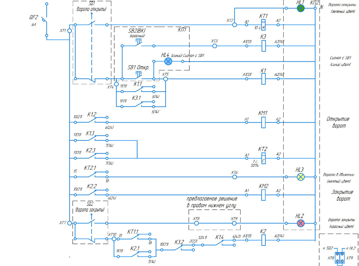
Схема управления откатными воротам с конкурса профессионального мастерства
Схема управления откатными воротам с конкурса профессионального мастерства

Что же такое схема?

Слово схема может употребляться в нескольких значениях.

1) Схема - это конструкторский документ (чертеж), в котором составные части изделия - его элементы и связи между ними изображены условно, без соблюдения масштаба.

2) Схемой называют также предмет или набор предметов, например интегральная схема и т.п.

3) Часто можно услышать: схема работает, схема неисправна, в данном случае речь идет не о чертеже, а о самой электроустановке.

Виды схем

Вид схемы определяется видом элементов и связей между ними, а также энергоносителем, который необходим для действия элементов. Виды схем обозначают буквами.

  • Электрические схемы (Э): элементы - электротехнические изделия; связи - проводники; энергоноситель - электрический ток.
  • Гидравлические схемы (Г): элементы - насосы, задвижки, вентили; связи - трубопроводы; энергоноситель - жидкость под давлением (вода, масло).
  • Пневматические схемы (П): элементы - компрессоры, клапаны, золотники; связи - трубопроводы; энергоноситель - сжатый газ, пар, воздух.
  • Кинематические схемы (К): элементы - части механизмов; связи - рычаги, тяги, цепи; энергоноситель - механическая энергия.
  • Газовые схемы (кроме пневматических (Х): элементы - компенсаторы, клапаны, задвижки; связи - газопроводы; энергоноситель - газ.
  • Вакуумные схемы (В): элементы - насосы, камеры, клапаны; связи - трубопроводы; энергоноситель - вакуум.
  • Оптические схемы (Л): элементы - оптические элементы изделия, источники излучения, приемники лучистой энергии; связи - по ходу светового луча.
  • Энергетические схемы (Р): элементы - составные части энергетических установок; связи - линии электропередач; энергоноситель - электрический ток.
  • Схемы деления (Е): схему деления изделия на составные части (схему деления) выпускают для определения состава изделия.
  • Комбинированные схемы (совмещенные схемы (С): например схема электрогидравлическая, т.е. такая схема, которая содержит и электрические и гидравлические элементы. Распространение совмещенных схем объясняется тем обстоятельством, что в настоящее время многие технические задачи решаются совместно средствами гидравлики, пневматики, электротехники и механики.

Типы схемы

Типы схем обозначают цифрами.

Структурная схема (1) определяет основные функциональные части изделия. Функциональная схема (2) разъясняет процессы, протекающие в нем. Принципиальная схема (3) определяет полный состав элементов и связей между ними и, дает детальное представление о принципе работы.
Принципиальные схемы сравнительно просты по начертанию, но по существу они самые сложные и самые важные. Дело в том, что именно на основании принципиальных схем разрабатывают схемы других типов, т. е. такие схемы, руководствуясь которыми выполняют работы. Это
схемы
соединений (монтажные) (4), подключения (5), общие (6), расположения(7) и объединенные (0). На объединенной схеме могут быть помещены схемы одного вида нескольких типов, относящихся к одному
изделию (установке), например схема электрическая принципиальная (ЭЗ) и схема электрическая соединений (Э4). Объединенной схеме присваивается наименование схемы, имеющей меньший номер из номеров объединенных схем; в данном случае схеме нужно присвоить номер ЭЗ, так как ЭЗ меньше, чем Э4.
На общей схеме (6) прямоугольниками изображены конструктивные узлы электроустановки и связи между ними: 6 — распределительный щит; 7 — станция управления; 8 — щиток сигнализации; 9 — шит дежурного; 10 - ящик зажимов; 11 - бак (электрооборудование для нагрева воды и контроля ее температуры)
На общей схеме (6) прямоугольниками изображены конструктивные узлы электроустановки и связи между ними: 6 — распределительный щит; 7 — станция управления; 8 — щиток сигнализации; 9 — шит дежурного; 10 - ящик зажимов; 11 - бак (электрооборудование для нагрева воды и контроля ее температуры)
Объединенная схема (0) показывает, как надлежит выполнить соединения в пределах изделия и присоединить кабели.
Объединенная схема (0) показывает, как надлежит выполнить соединения в пределах изделия и присоединить кабели.
Функциональная схема (2) разъясняет происходящие процессы
Функциональная схема (2) разъясняет происходящие процессы
Структурная схема (1) определяет основные функциональные части 1—4 установки.
Структурная схема (1) определяет основные функциональные части 1—4 установки.
Принципиальная (полная) схема (3) показывает все элементы электроустановки и связи между ними.
Принципиальная (полная) схема (3) показывает все элементы электроустановки и связи между ними.
Схема подключения (5) показывает присоединение кабелей 1—4 к внешним зажимам станции управления.
Схема подключения (5) показывает присоединение кабелей 1—4 к внешним зажимам станции управления.
Схема расположения (7) определяет взаимное расположение электрооборудования (ЕК1, КК1, КК2, SKI) в баке, труб для входа и выхода и аварийного слива воды.
Схема расположения (7) определяет взаимное расположение электрооборудования (ЕК1, КК1, КК2, SKI) в баке, труб для входа и выхода и аварийного слива воды.