Добавить в корзинуПозвонить
Найти в Дзене
PRACTICAL ELECTRONICS

Безопасная экономичная «прозвонка». Проверка пониженным напряжением и током

Назначение Тестер (мультиметр) для проверки цепей с малым сопротивлением (как правило оборудованы звуковым сигналом) является одним из самых часто применяемых приборов радиолюбителями. Но многие из готовых моделей имеют один серьёзный недостаток: они могут в конечном итоге повредить тестируемый компонент. Большинство кремниево-полупроводниковых элементов начинают проводить, когда прямое напряжение на переходе превышает примерно 0,6 В, но есть и другие устройства, которые отпираются при гораздо более низком прямом напряжении. Если при проектировании прибора не уделялось должного внимания уменьшению протекающего измерительного тока, то исследуемый компонент может подвергнуться избыточному электрическому напряжению и выйти из строя. Представленная в этой статье схема обеспечивает измерительное напряжение всего 5 мВ при испытательном сопротивлении 10 Ом. Теоретически прикладываемое напряжение может подняться максимум примерно до 0,8 В, но измерительный ток всегда будет ограничен безопасным
Оглавление

Назначение

Тестер (мультиметр) для проверки цепей с малым сопротивлением (как правило оборудованы звуковым сигналом) является одним из самых часто применяемых приборов радиолюбителями. Но многие из готовых моделей имеют один серьёзный недостаток: они могут в конечном итоге повредить тестируемый компонент.

Большинство кремниево-полупроводниковых элементов начинают проводить, когда прямое напряжение на переходе превышает примерно 0,6 В, но есть и другие устройства, которые отпираются при гораздо более низком прямом напряжении.

Если при проектировании прибора не уделялось должного внимания уменьшению протекающего измерительного тока, то исследуемый компонент может подвергнуться избыточному электрическому напряжению и выйти из строя.

Представленная в этой статье схема обеспечивает измерительное напряжение всего 5 мВ при испытательном сопротивлении 10 Ом.

Теоретически прикладываемое напряжение может подняться максимум примерно до 0,8 В, но измерительный ток всегда будет ограничен безопасным значением 0,6 мА во избежание повреждения тестируемого компонента.

Питается схема от одного элемента на 1,5 В, а при отсутствии токопроводящего пути между щупами протекает настолько малый ток, что выключатель не требуется. Пьезозуммер на 5 В используется для сигнализации обнаружения цепи (работа при напряжении 1,5 В не критична для зуммера).

Схема электрическая и принцип работы

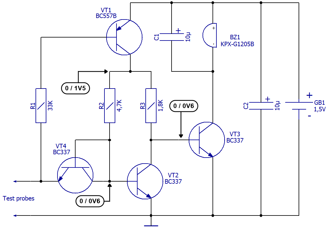
Схема электрическая принципиальная безопасной экономичной «прозвонки»
Схема электрическая принципиальная безопасной экономичной «прозвонки»

Транзисторы VT4 и VT2 вместе с резисторами R2 и R3 включены по схеме токового зеркала. Этот каскад является основным схеме, так что разберём его более подробно.

Транзисторы имеют два p-n перехода, один между базой и эмиттером, а другой между базой и коллектором. Если мы соединим выводы базы и коллектора вместе, то один из этих p-n переходов будет закорочен, и транзистор останется только с одним переходом, т.е. он превратился в диод.

Если бы этот диод из одного из пары согласованных транзисторов, то его характеристики прямой проводимости идентичны характеристикам база-эмиттер его пары – транзистора.

Когда через диод проходит ток, на нем возникает напряжение, пропорциональное току. Если это напряжение приложить к базе его согласованного транзистора, его коллекторный ток будет таким же (зеркальным), как и ток через диод.

Чтобы проанализировать работу схемы, для начала предположим, что между тестовыми щупами существует низкий импеданс или короткое замыкание.

В этом случае транзистор VT1 будет открытым, подавая питание на токовое зеркало через R2 и R3. Эмиттер VT4 будет очень близок к потенциалу «земли», поэтому ток будет течь через R2 и VT4 на общий провод.

Напряжение, создаваемое на базе VT2, вызовет ток того же уровня, проходящий через коллектор VT2. Номиналы резисторов R2 и R3 неодинаковы, поэтому через R3 будет протекать больший ток. Часть этого тока будет проходить через VТ2 и напряжения на коллекторе VТ2 будет достаточно, чтобы транзистор VТ3 открылся и включил зуммер BZ1.

Если теперь мы подключим резистор в несколько сотен Ом между щупами, ток через это внешнее сопротивление будет обеспечиваться частично через VТ1 (примерно 30 мкА) и частично через R2 и VТ4 (примерно 500 мкА). Дополнительное падение напряжения на внешнем резисторе будет добавлено к базовому напряжению на VT2, что приведёт к полному открытию и отключению транзистора VT3 и BZ1.

Наконец, когда щупы разомкнуты, транзистор VT1 будет заперт, и питание схемы токового зеркала и зуммера будет отключено.

Наладка

Уровни напряжения, показанные на принципиальной схеме, относятся к уровням напряжения, соответствующим разомкнутым/замкнутым щупам пробника.

Транзисторы можно использовать практически любые, например отечественные КТ315/КТ361 или КТ3102/КТ3107.

Если замыкание щупов не приводит к срабатыванию зуммера, то необходимо уменьшить значение R3, но его сопротивление должно быть не менее 1 кОм.

Содержание
PRACTICAL ELECTRONICS29 апреля 2022
-2