Добавить в корзинуПозвонить
Найти в Дзене
Ferra.ru

Учёные обнаружили, что гормон сна мелатонин может плохо влиять на кишечник человека

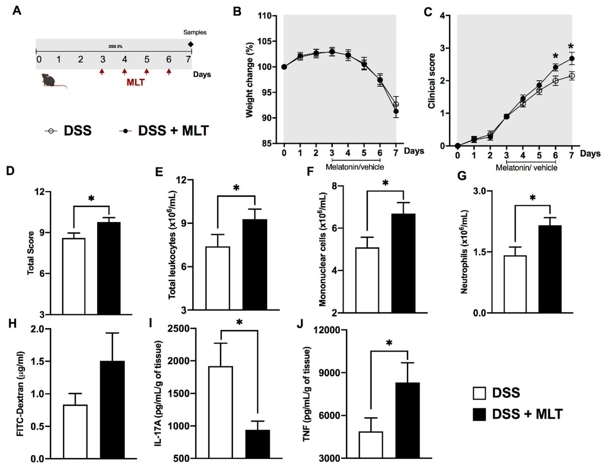
Согласно данным нового исследования, мелатонин (гормон сна) может усиливать воспаление кишечника и нарушать работу бактерий в кишечнике. А из-за дисбаланса кишечных бактерий могут возникнуть различные болезни. Известно, что при дисбалансе здоровых и вредных бактерий в кишечнике может увеличиться вес, повыситься уровень сахара в крови, холестерина и пр. Оказалось, что к такому дисбалансу может привести и гормон сна мелатонин. Мелатонин способен действовать на организм как антиоксидант и улучшать определённые состояния. Однако исследование на мышах показало, что этот гормон при язвенном колите только ухудшил состояние животных. И негативное влияние мелатонина на организм связано с бактериями, которые находятся в кишечнике и связаны с воспалительными болезнями. Поэтому важно быть осторожными с приёмом различных гормонов и пищевых добавок. Материалы новостного характера нельзя приравнивать к назначению врача. Перед принятием решения посоветуйтесь со специалистом.

Согласно данным нового исследования, мелатонин (гормон сна) может усиливать воспаление кишечника и нарушать работу бактерий в кишечнике. А из-за дисбаланса кишечных бактерий могут возникнуть различные болезни.

Известно, что при дисбалансе здоровых и вредных бактерий в кишечнике может увеличиться вес, повыситься уровень сахара в крови, холестерина и пр. Оказалось, что к такому дисбалансу может привести и гормон сна мелатонин.

Мелатонин способен действовать на организм как антиоксидант и улучшать определённые состояния. Однако исследование на мышах показало, что этот гормон при язвенном колите только ухудшил состояние животных.

   Medical Xpress
Medical Xpress

И негативное влияние мелатонина на организм связано с бактериями, которые находятся в кишечнике и связаны с воспалительными болезнями.

Поэтому важно быть осторожными с приёмом различных гормонов и пищевых добавок.

Материалы новостного характера нельзя приравнивать к назначению врача. Перед принятием решения посоветуйтесь со специалистом.