Найти в Дзене
Radio-любитель

Восстанавливаем свинцово-кислотные аккумуляторы

Всем здравствуйте. Эта достаточно простая схема предназначена как один из вариантов продления срока службы свинцово-кислотных аккумуляторов. Схема питается от самой батареи (или от зарядного устройства) и «разряжает» батарею серией высоковольтных импульсов. До сих пор ведется много споров о том, можно ли обратить вспять сульфатацию батареи и, следовательно, об эффективности импульсных восстанавливающих устройств. Приведенная схема простая, конечно, не тестировалась в широком диапазоне различных аккумуляторов, но тем не менее, ее просто изготовить, и кто заинтересован в этом могут собрать его и попробовать на практике. Кстати, следует обратить внимание, что есть данные, что только «кислотные» (жидкий электролит) свинцово-кислотные аккумуляторы реагируют на такой метод импульсной десульфатации. Герметичные аккумуляторы с «гелиевым» электролитом практически не реагируют, поэтому не рекомендуется использовать устройство на этом типе аккумуляторов. Также стоит отметить, что даже на свинцов

Всем здравствуйте. Эта достаточно простая схема предназначена как один из вариантов продления срока службы свинцово-кислотных аккумуляторов. Схема питается от самой батареи (или от зарядного устройства) и «разряжает» батарею серией высоковольтных импульсов.

До сих пор ведется много споров о том, можно ли обратить вспять сульфатацию батареи и, следовательно, об эффективности импульсных восстанавливающих устройств. Приведенная схема простая, конечно, не тестировалась в широком диапазоне различных аккумуляторов, но тем не менее, ее просто изготовить, и кто заинтересован в этом могут собрать его и попробовать на практике.

Принципиальная схема "разрядника" аккумулятора
Принципиальная схема "разрядника" аккумулятора

Кстати, следует обратить внимание, что есть данные, что только «кислотные» (жидкий электролит) свинцово-кислотные аккумуляторы реагируют на такой метод импульсной десульфатации. Герметичные аккумуляторы с «гелиевым» электролитом практически не реагируют, поэтому не рекомендуется использовать устройство на этом типе аккумуляторов. Также стоит отметить, что даже на свинцово-кислотных батареях импульсная десульфатация не быстрая. Для достижения результата восстановления может потребоваться десятки часов.

Основной принцип работы, используемый в десульфатирующих разрядных устройствах, довольно простой, они получают питание либо от самой батареи, либо от подключенного к ней зарядного устройства, сохраняют эту энергию в конденсаторе, а затем возвращают ее обратно в батарею в виде короткого высоковольтного импульса. Другими словами, через аккумулятор проходит короткий импульс тока. Утверждается, что именно эти короткие импульсы тока растворяют кристаллы сульфата (при условии длительного времени).

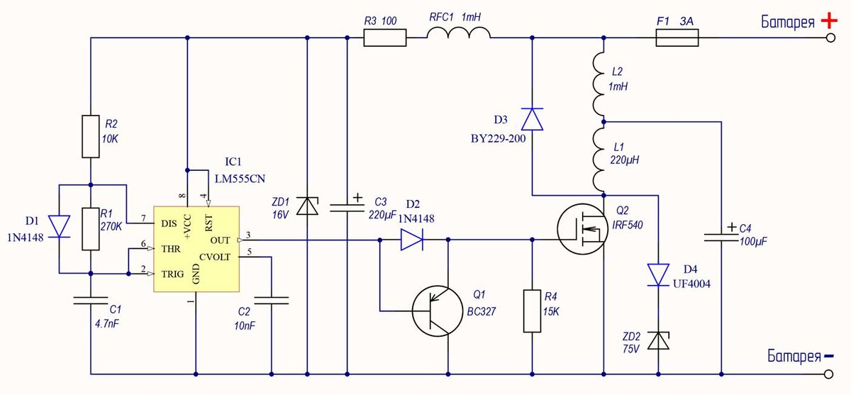
В начале статьи представлена принципиальная схема. Как показано, вся схема состоит из двух небольших катушек индуктивности, электролитического конденсатора емкостью 100 мкф, диода (D3) и быстродействующего электронного переключателя. Во время первой фазы работы схемы (А) ток течет от аккумулятора (или зарядного устройства) и заряжает электролитический конденсатор емкостью 100 мкф через катушку индуктивности L2. Эта фаза зарядки длится около 950 мкс, что довольно долго по сравнению с последующей фазой.

Затем, во время второй фазы работы (В), ключ на транзисторе (Q2) замыкается. Это соединяет катушку индуктивности L1 с землей (минус батареи), что приводит к внезапному протеканию тока от конденсатора к катушке L1. В результате энергия, запасенная в конденсаторе, передается в катушку. Эта фаза длится всего около 50 мкс, т. е. достаточно долго, чтобы произошла передача энергии.

Возможный вариант печатной платы
Возможный вариант печатной платы

В конце второй фазы ключ снова размыкается (С). Это внезапное прерывание тока индуктивности вызывает немедленное изменение направления напряжения на катушке, и на ней появляется импульс высокого напряжения с указанной полярностью. В результате импульс тока разряда течет от конденсатора 100 мкф через L1, и диод D3 далее в батарею. Это третья фаза работы схемы.

Эта последовательность событий повторяется бесконечно, назовем его «разрядником» пока он подключен к батарее 12 В (или к комбинации батареи и зарядного устройства). Это связано с тем, что как только импульс разряда от L1 закончился, конденсатор емкостью 100 мкф снова начинает заряжаться через L2. Таким образом, оставшаяся часть третьей фазы становится первой фазой следующего цикла заряд-передача-разряд, и так все продолжается.

Далее для генерации коротких импульсов для управления транзистором Q2 на 50 мкс каждую 1 мс. Другими словами, затвор транзистора Q2 управляется положительными импульсами шириной 50 мкс с частотой 1 кГц, это означает, что импульсы разнесены на 950 мкс. Такая последовательность коротких импульсов генерируется таймером 555 IC1, который включен как нестабильный генератор.

А таким образом может выглядеть собранная плата
А таким образом может выглядеть собранная плата

Диод D1, резисторы 10К и 270K, а также времязадающий конденсатор 4,7 нФ. В процессе работы D1 обеспечивает быструю зарядку конденсатора 4,7 нФ через резистор 10 кОм, а разряжается относительно медленно через резистор 270 кОм (т. е. при включении внутреннего транзистора на выводе 7). В результате на выводе 3 IC1 появляется высокий логический уровень в течение 5 операций, затем низкий уровень в течение 950 мкс и так далее.

Транзистор Q1 и диод D2 используются для того, чтобы поток импульсов с вывода 3 IC1 включал ключ Q2 и (особенно) закрывал его очень быстро. По сути, он компенсируют заряд, сохраняющийся в емкости канала затвора транзистора Q2 при открытии. Это получается просто, когда на выходе IC1 появляется высокий уровень, диод D2 открыт, и импульс подается непосредственно на затвор транзистора Q2, чтобы открыть его.

Когда на выходе IC1 впоследствии устанавливается низкий уровень, это внезапно открывает транзистор Q1 и эффективно закорачивает цепь между затвором Q2 и землей. В результате заряд затвора Q2 разряжается очень быстро, заставляя Q2 снова закрыться в очень короткое время. Ну вот как-то так, в остальном все просто, на этом закончим.

-4