Добавить в корзинуПозвонить
Найти в Дзене
PRACTICAL ELECTRONICS

Логический пробник для 74HCXX и 4000 серий на двух компараторах

Применение История этой схемы довольно интересна. Ещё лет 10 назад, работая в сервисном центре, поступил заказ на ремонт промышленных сварочных инвертеров. Всё бы ничего, но они были «навороченные» итальянского производства с платой управления на логике. Что конкретно она там делала я сейчас уже и не вспомню. И даже схема к ним прилагалась! Кто-нибудь из читателей сталкивался с итальянскими схемами? Это не те «буржуинские» цветные схемы, которыми пестрит весь интернет. У них видимо свой стандарт обозначений. Одним словом, для советского человека, привыкшему к нашему ЕСКД разобраться в их «кружочках-квадратиках» было ну очень сложно. Одним словом, схема не читалась, смотрю в книгу – вижу фигу. Потыкался осциллографом – неудобно, да и вообще давно уже была мысль сделать какой-нибудь приборчик специально для этих целей. Такой чтобы и с собой на объект можно было взять. Идея была найдена в журнале «наших партнёров» (которые сейчас нам больше не партнёры) по-моему, EDN. Она же и была реализ
Оглавление

Применение

История этой схемы довольно интересна. Ещё лет 10 назад, работая в сервисном центре, поступил заказ на ремонт промышленных сварочных инвертеров. Всё бы ничего, но они были «навороченные» итальянского производства с платой управления на логике. Что конкретно она там делала я сейчас уже и не вспомню.

И даже схема к ним прилагалась! Кто-нибудь из читателей сталкивался с итальянскими схемами? Это не те «буржуинские» цветные схемы, которыми пестрит весь интернет. У них видимо свой стандарт обозначений. Одним словом, для советского человека, привыкшему к нашему ЕСКД разобраться в их «кружочках-квадратиках» было ну очень сложно. Одним словом, схема не читалась, смотрю в книгу – вижу фигу.

Потыкался осциллографом – неудобно, да и вообще давно уже была мысль сделать какой-нибудь приборчик специально для этих целей. Такой чтобы и с собой на объект можно было взять.

Идея была найдена в журнале «наших партнёров» (которые сейчас нам больше не партнёры) по-моему, EDN. Она же и была реализована и потом служила много лет.

Схема электрическая

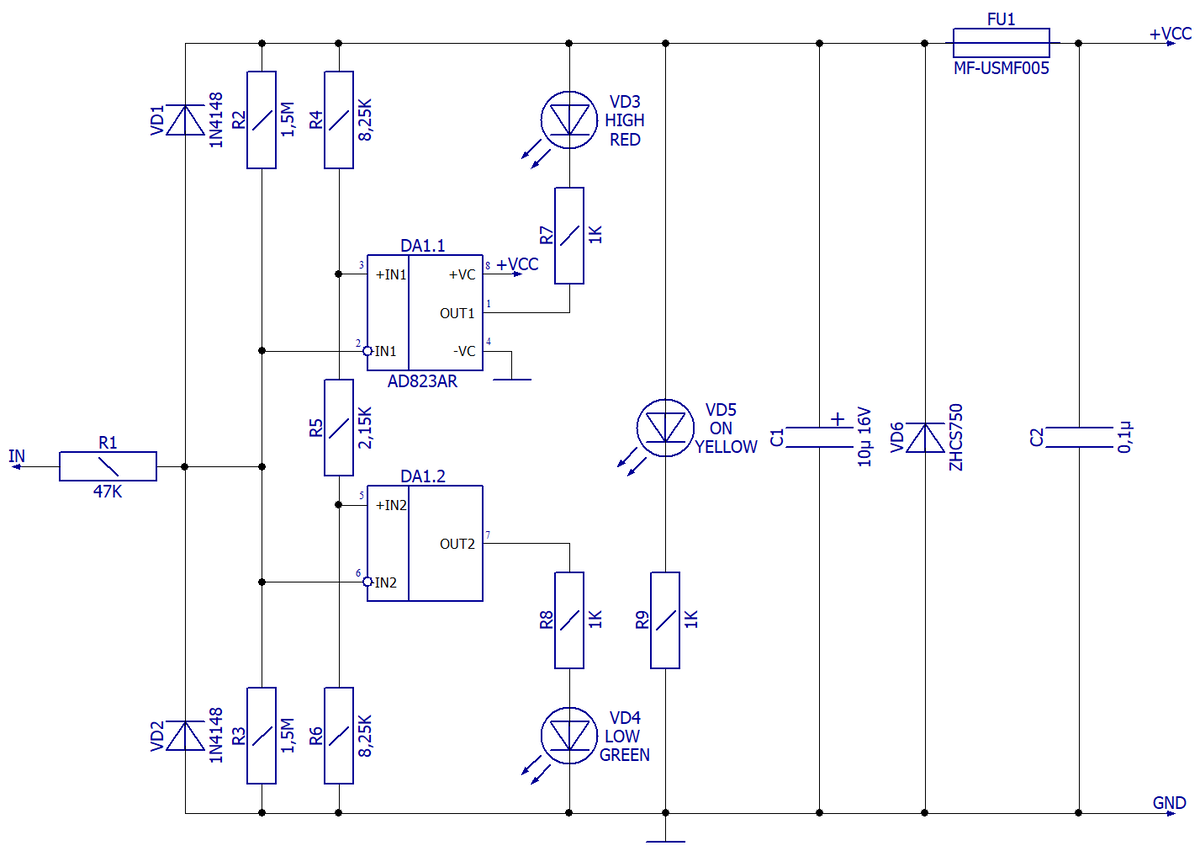
Схема электрическая принципиальная логического пробника
Схема электрическая принципиальная логического пробника

Схема довольно простая, на основе ОУ AD823, используемого в качестве компаратора. У этого операционника низкое напряжение питания – 3 В и вход на полевых транзисторах. А это как раз то, что и нужно для схемы пробника. Измерительный прибор не должен влиять на цепь, которую измеряет.

Питается пробник от схемы, которую тестирует. Компараторы DA1.1 и DA1.2 проверяют соответственно высокий и низкий логический уровни. Цепь делителей, состоящая из резисторов R4, R5 и R6 с допуском 1%, устанавливает уровни напряжения, которые изменяются в зависимости от напряжения источника питания.

Красный светодиод VD3 и зелёный VD4 отображают соответственно высокий и низкий логический уровень. Если входное напряжение находится между этими уровнями, ни один из светодиодов не загорится.

Входная цепь, состоящая из R1 и двух диодов VD1 и VD2, защищает схему пробника от перенапряжения на входе, электростатики и сигналов отрицательной полярности.

Жёлтый светодиод VD5 показывает, что пробник и тестируемая схема подключены к напряжению питания.

VD6 и самовосстанавливающийся предохранитель FU1 защищают пробник от неправильного подключения к питанию. Конденсаторы C1 и C2 предотвращают влияние тестируемой схемы на питание логического пробника.

Содержание
PRACTICAL ELECTRONICS29 апреля 2022
-2