Найти в Дзене

Моделирование и расчёт схемы с вытяжным тройником (из опыта работы лабораторной установки)

Дугинов Л.А. l.duginov@mail.ru Ключевые слова: вытяжной тройник, новый метод решения, сопротивления трения, лабораторная установка Введение В данной статье излагается новый метод расчёта гидравлической схемы лабораторной установки, а также способ моделирования вытяжного тройника, входящего в состав данной схемы ( ветви 2, 3 и 6) (см.рис.1). Рис.1 Эскиз лабораторной установки и её гидравлическая схема замещения H1-H2 - атмосферное давление, H3- давление водяного столба с L4, H4- давление водяного столба с L2, давление водяного столба с L=L5/4, Участки (сопротивления) трубы: 1- вход в вертикальную трубу, 2-4 -сопротивления трения воды о стенки, 5- выход из вертикальной трубы, 6 -сопротивление трения воды о стенки трубки L5, 7- вход в трубку с L5. Ниже даётся краткое описание нового метода расчёта гидравлических схем, путём применения итерационной формулы (3), краткий вывод которой даётся ниже. Краткий вывод итерационной формулы Примечание: формула (4) получается из (3) при n=2. Оп
Оглавление

Дугинов Л.А. l.duginov@mail.ru

Ключевые слова: вытяжной тройник, новый метод решения, сопротивления трения, лабораторная установка

Введение

В данной статье излагается новый метод расчёта гидравлической схемы лабораторной установки, а также способ моделирования вытяжного тройника, входящего в состав данной схемы ( ветви 2, 3 и 6) (см.рис.1).

Рис.1 Эскиз лабораторной установки и её гидравлическая схема замещения

Условные обозначения:

H1-H2 - атмосферное давление, H3- давление водяного столба с L4, H4- давление водяного столба с L2, давление водяного столба с L=L5/4,

Участки (сопротивления) трубы: 1- вход в вертикальную трубу, 2-4 -сопротивления трения воды о стенки, 5- выход из вертикальной трубы, 6 -сопротивление трения воды о стенки трубки L5, 7- вход в трубку с L5.

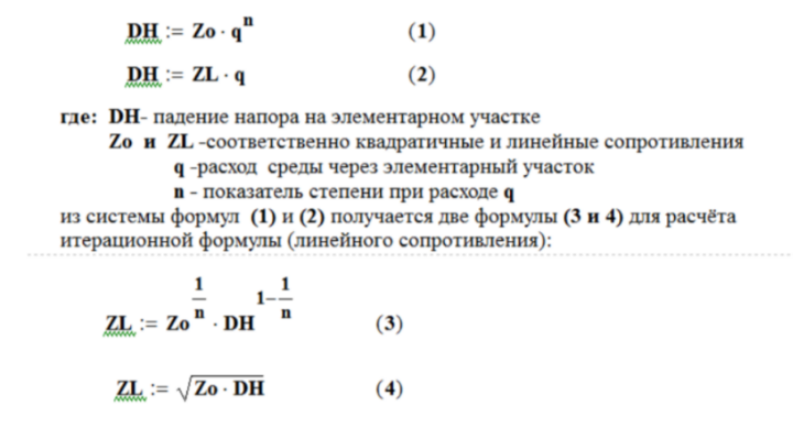
Ниже даётся краткое описание нового метода расчёта гидравлических схем, путём применения итерационной формулы (3), краткий вывод которой даётся ниже.

Краткий вывод итерационной формулы

-2

Примечание: формула (4) получается из (3) при n=2.

Описание некоторой особенности лабораторной установки

Одной из целей лабораторной установки-это продемонстрировать, что статическое давление внутри вертикальной трубы при движении воды в ней не только уменьшается, но и может становиться меньше атмосферного давления. Для доказательства этой возможности рядом с вертикальной трубой установили дополнительную ёмкость с подкрашенной водой ( на эскизе-жёлтый цвет) и соединили её с вертикальной трубой тонкой трубочкой L5 (см.рис.1). Идея была простая: если давление в трубе меньше атмосферного, то подкрашенная вода из дополнительной ёмкости потечёт по трубке L5 в вертикальную трубу, что сразу обнаружиться. Таким образом в гидравлическую схему замещения должны входить все элементы лабораторной установки, включая трубку L5 и саму дополнительную ёмкость, на воду которой тоже действует атмосферное давление, так как она полностью открытая. Схема замещения составлена с учётом всех этих требований. В данной статье рассматриваются два варианта расчёта в котором:

  1. Учитывается, что подсоединение трубки L5 к вертикальной трубе образует из трёх сопротивлений вытяжной тройник: Z2, Z3 и Z6.
  2. Игнорируется, образование вытяжного тройника и считается это простым соединением.

Итак, у нас имеется доказательство (в результате опыта), что давление в трубе меньше атмосферного. Необходимо проверить:

  1. Правильно ли показывает предлагаемый способ моделирования данного тройника направление движения воды в трубке L5.
  2. Можно ли при расчёте схемы замещения (рис.1) игнорировать, образование вытяжного тройника

Подробно способ моделирования, применённый в данной статье, подробно описан в л.1-3. Здесь только достаточно указать, что для расчёта тройника используются 2 оператора считающие: скорость-Vsr и напор H6. Вся остальная поясняющая информация указана на схеме замещения. Ниже приводится подробная распечатка расчёта гидравлической схемы замещения (рис.1), в которой учитывается образование вытяжного тройника.

Полная распечатка программы расчёта гидравлической схемы замещения лабораторной установки (рис.1).

-3

Ниже приводится расчёт напоров от веса столба воды в трубе (H3-H4) и в перепускной трубке L5--H5. Для 1-ой итерации величина динамического напора принята равной: H6=0. В последующих итерациях H6 вычисляется по известной формуле, заложенной в программе. Процесс расчёта выполняется по новому методу, показанного выше в кратком выводе итерационной формулы 3.

-4

Выводы

Проведённые для сравнения два варианта расчёта гидравлической схемы по рис.1 показали следующее:

  1. Правильное направление движения воды в перепускной трубке L5 получается только если учитывается, что подсоединение этой трубки к вертикальной трубе образует вытяжной тройник: Z2, Z3 и Z6.
  2. В противном случае расчёт выдаёт и неправильное направление движения и неправильное значение расхода воды в перепускной трубке L5.
  3. Расчёт гидравлической схемы (рис.1) может быть выполнен по формулам из справочника Идельчика И.Е. только по спец-программам, иначе он превращается в каторжную работу из-за сложности формул и алгоритма расчёта.

Литература

  1. Дугинов Л.А. Пример расчёта гидравлических схем с вытяжными и приточными тройниками по новой методике и в матричной форме. Сайт dzen.ru «Про Гидравлику и Электрику». 16.09.2024 г.
  2. Дугинов Л.А. Пример расчёта по новой методике гидравлической схемы с 3-мя типами тройников и одной крестовиной. Сайт dzen.ru «Про Гидравлику и Электрику». 12.10.2024 г.
  3. Дугинов Л.А. Пример расчёта гидравлических схем с тройниками на противоток и слияние по новой методике и в матричной форме. Сайт dzen.ru «Про Гидравлику и Электрику». 30.09.2024 г.
  4. Идельчик И.Е. Справочник по гидравлическим сопротивлениям. Москва, «Машиностроение» 1991.