Найти в Дзене
f. [Физик и Лирик]

Борис Тимофеев-Еропкин. Происхождение. Нащокины.Часть I

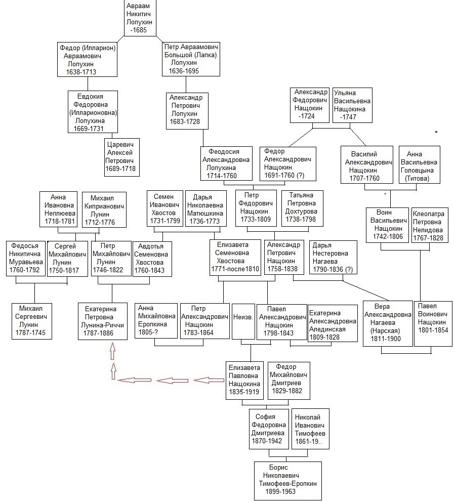
Бабушка Бориса Николаевича Тимофеева-Еропкина по материнской линии, Елизавета Павловна, происходила из древнего дворянского рода Нащокиных, которые были в родстве со многими знаменитыми фамилиями. Чтобы было больше понимания того, кто кому кем приходится, я составил родословную роспись, где видна степень родства Нащокиных с царевичем Алексеем и с декабристом Михаилом Луниным. Род Нащокиных известен с XIV века, и многие достойные его представители отмечены современниками в хрониках и важных исторических документах. Как писал исследователь дворянских родословных К. М. Бороздин: Со всеми своими отраслями* Дом Нащокиных дал одного Боярина и Царственные печати Оберегателя, одного Окольничего, четырех Думных Дворян, двух Генерал-лейтенантов и одного Гофмаршала. Один из них имел орден св. Александра [Невского], двое - орден св. Анны I степени. Но я начну рассказ с прапрадеда Елизаветы Павловны, Федора Александровича Нащокина (1691-176...). Его родной брат Василий Александрович Нащокин (1

Этой статьей я начинаю рассказ о родных и близких писателя Бориса Тимофеева, о книге которого "Правильно ли мы говорим?" была предыдущая публикация

Бабушка Бориса Николаевича Тимофеева-Еропкина по материнской линии, Елизавета Павловна, происходила из древнего дворянского рода Нащокиных, которые были в родстве со многими знаменитыми фамилиями. Чтобы было больше понимания того, кто кому кем приходится, я составил родословную роспись, где видна степень родства Нащокиных с царевичем Алексеем и с декабристом Михаилом Луниным.

Род Нащокиных известен с XIV века, и многие достойные его представители отмечены современниками в хрониках и важных исторических документах. Как писал исследователь дворянских родословных К. М. Бороздин:

Со всеми своими отраслями* Дом Нащокиных дал одного Боярина и Царственные печати Оберегателя, одного Окольничего, четырех Думных Дворян, двух Генерал-лейтенантов и одного Гофмаршала. Один из них имел орден св. Александра [Невского], двое - орден св. Анны I степени.
  • * в XV веке род разделился на Безниных, Олферьевых и Ординых-Нащокиных

Но я начну рассказ с прапрадеда Елизаветы Павловны, Федора Александровича Нащокина (1691-176...). Его родной брат Василий Александрович Нащокин (1707-1760) оставил после себя автобиографические записки, в которых, кроме интересной информации о родных и близких, есть много историй из жизни двора, императоров и императриц, наследников и их окружения. Долгое время находясь на службе при дворе, он имел возможность наблюдать события, ставшие знаменательными и вошедшие потом в учебники истории, и иногда даже участвовать в них. А видеть и общаться ему случалось со многими, как сейчас бы сказали, знаковыми фигурами. От Петра I и дочери его Елизаветы до наследника Петра Федоровича и супруги его Екатерины Алексеевны. Вот, к примеру, запись о рождении сына Воина, ставшего впоследствии отцом закадычного друга Пушкина Павла Воиновича.

Запись о рождении сына в 1742 году, о крещении его Елизаветой Петровной и Петром Федоровичем
Запись о рождении сына в 1742 году, о крещении его Елизаветой Петровной и Петром Федоровичем

О своем старшем брате Федоре в "Записках" сказано не очень много, о его карьере больше говорят другие источники. Есть Сказка*, составленная о нем в 1754 году по месту службы:

Служил он из недорослей в корпусе боярина Петра Матвеевича Апраксина в Казанском драгунском полку с 1713 году; а по роскосовании оного корпуса в Санкт-Петербурге в 1715 году (Л. 27) написан в Навигацкую школу; и в 717-м году командирован на море гардемарином, и в том чину был по 721 год на кораблях разных; а в 721-м году марта 2 дня пожалован по балтированию во флоте ундер-лейтенантом; в 724-м году пожалован по имянному блаженныя и вечной славы достойныя памяти государя великого императора указу в первой ранг в корабельные секретари; в 1741-м году декабря 31 дня по имянному Ея Императорского Величества указу от военной службы отставлен и отпущен в дом свой до указу; в 1742-м году о награждении при отставке полковничья чину от Правительствующаго Сената в Кабинет Ея Императорского Величества доклад о нем, Нащокине, взнесен, а указу не получено; в 1745-м году пожалован в надворные советники и определен в Судной приказ для присудствия, в котором присудствовал 753 году декабря по 18 число; а в 1753-м году по имянному Ея Императорскаго Величества указу пожалован в коллежские советники в Юстиц-коллегию, а жалованья получает четвертую часть полковничья (Л. 27 об.) окладу, в которой и ныне присудствует. От роду ему пятдесят шесть лет. Детей имеет мужеска полу дву сынов: оныя в 737-м году явлены в Москве в Сенатской канторе и для обучения отпущены в дом свои до двенатцети лет; а в 742-м году записаны лейб-гвардии в Ызмайловской полк в салдаты, и от салдатства произведены разными чинами, ис которых старшей сын, Михаил, из сержантов в 751-м году пожалован в Наполные (?) полки порутчиком, и служил в Рижском драгунском полку поручиком, от роду имеет дватцать пять лет; а меньшой сын Петр и ныне служил лейб-гвардии в Ызмайловском полку сержантом, от роду ему дватцать первой год <...> Итого во всех уездех за ним, Нащокиным, мужеска полу пятьсот пятнатцать душ. Жалованья получал по вышеписанным рангом, а дети в гвардии служили без жалованья, а в Драгунском полку старшей сын Михайла жалованья по окладу порутчискому получает с 1751 году, а меньшой сын и ныне лейб-гвардии в Ызмайловском полку сержантом служит без жалованья
  • * Сказкой в России XVII-XVIII века называли различные документы делопроизводства (отчеты о событиях, происшествиях, показания свидетелей, донесения и т. п.)

Возраст его по этой Сказке несколько отличается от указанного детьми на надгробии, но такое в те времена случалось нередко. Надгробная плита сохранилась в некрополе Высоко-Петровского монастыря в Москве, надпись на ней гласит:

Федор Александрович Нащокин, статский советник † 3 августа 1760, в 4 часу по полуночи, в первой четверти. Жил 68 л. 9 м.
Человек на мертвых взирает
Смертный час поминает

Ошибка в надписи весьма вероятна. В словаре Половцова сообщается, что умер Федор Александрович уже при Екатерине II (т.е. после 1762 года), к тому же имеется указ о присвоении ему звания статского советника от 19 августа 1760 года, так что сомнения в точности надписи на надгробной плите вполне обоснованны.

Указ Императрицы августа 1760 года
Указ Императрицы августа 1760 года

От Федора Александровича переходим к его сыну, Петру Федоровичу, родившемуся от брака с Феодосией Александровной Лопухиной в 1733 году. Он хорошо известен тем, что начал строительство знаменитого храма Спаса Нерукотворного в усадьбе Рай-Семеновское, где потом его сын Александр Петрович построит "виллу в итальянском стиле" и разобьет прекрасный пейзажный парк, а также попытается создать первую в России водолечебницу.

Петр Федорович был произведен из капитанов в провинциальные прокуроры* 4 апреля 1764 года, а 30 марта 1766 года становится надворным советником. Карьерный рост его трудно назвать стремительным, в том же чине он занимает должность опекуна Московского Воспитательного дома, за работу в котором 29 марта 1779 года получает похвальный лист. Спустя 14 лет он все еще надворный советник, таковым он записан в качестве крестного отца у родившегося в 1793 году сына Воина Васильевича Нащокина Модеста. В той же семье он крестил и дочь Анастасию в 1789 году, правда, там его записали военным чином - полковником, но подобные неточности в метриках XVIII века совсем не редкость. В обоих случаях крестная мать - Анна Александровна Ордин-Нащокина (1754-1822), жена представителя другой ветви рода, Ивана Яковлевича Ордин-Нащокина (1728-1793). Когда же в 1798 году Петр Федорович с кузеном, генерал-лейтенантом Воином Васильевичем, подает в Герольдию поколенную роспись своей родословной, он уже коллежский советник, а в отставку уходит чином повыше - статским советником.

  • * Провинциальный прокурор - должность, введенная в 1763 году Екатериной II, почти соответствующая по статусу и обязанностям губернскому прокурору, и тот, и другой подчинялись непосредственно генерал-прокурору (министерская должность того времени)

Будучи уже в преклонных годах, Петр Федорович все дела по управлению имением и другим имуществом передает своему единственному сыну и наследнику Александру Петровичу, родившемуся от брака с Татьяной Петровной Дохтуровой (1738-1798).

Александр Петрович - тот самый "один Гофмаршал", упомянутый выше, достигший чина 3 класса Табели о рангах, в армии равного генерал-лейтенанту. Родившись в 1758 году, он в 1785-м из поручиков гвардии (Преображенский полк) был взят ко двору камер-юнкером. До 1809 года это был довольно высокий чин (5 класс, между полковником и генералом). В 1793-м он камергер, в 1798-м гофмаршал, в 1799-м получает орден Св. Анны 1-й степени. В дальнейшем, по-видимому, отношения у него с Павлом Петровичем, императором переменчивого настроения, не сложились, и от службы он получает увольнение. Далее - заграничные путешествия, предводительство Серпуховского дворянства и, конечно же, воплощение почти безумной идеи - создание русского курорта минеральных вод в Рай-Семеновском.

Женившись на Елизавете Семеновне Хвостовой, он становится свояком Петру Михайловичу Лунину (родному дяде декабриста), взявшему себе в супруги ее родную сестру Авдотью (Евдокию) Семеновну. Семьи сближаются, дружат домами, близкие отношения переходят и на детей, нередко представители одной фамилии становятся крестными родителями в другой. В дальнейшем эта близость сыграет важную роль в нашей истории, когда оставшуюся без матери внучку тайного советника Нащокина возьмут на воспитание вдова и дочь генерал-лейтенанта Лунина.

А далее наступает XIX век, озаренный появлением на свет гения русской литературы. Эпоху назовут пушкинской, и на всякого жившего в это время мы прежде всего будем смотреть сквозь призму отношений его с Александром Сергеевичем Пушкиным.

Героям нашего рассказа в этом отношении повезло, все они были в кругу общения поэта в разные периоды его жизни. Александр Петрович Нащокин в 1834 году выдает замуж свою внебрачную дочь Веру за близкого друга Пушкина, своего троюродного брата Павла Воиновича Нащокина. Елизаветы Семеновны, жены Александра Петровича, уже нет на свете, Александр Петрович живет с бывшей крепостной Дарьей Нагаевой, детей от которой называет своими воспитанниками. Все дети получают хорошее воспитание и образование и, поскольку имя свое отец им дать не может, носят фамилию Нарские (по реке Наре в Рай-Семеновском). Пушкин, бывая в Москве, становится частым гостем в доме Александра Петровича в Мерзляковском переулке, навещая с Павлом Воиновичем его будущую жену Веру Александровну. Проникшись к ней большой симпатией и зная нерешительность своего друга, он не просто советует, а "приказывает" тому на ней жениться.

Жены Александра Петровича, Елизаветы Семеновны не стало в начале царствования Александра I, а из пятерых ее детей, переживших младенчество, в живых концу 1820-х остались лишь двое - Петр и Павел. О старшем, Петре, будет отдельный рассказ. С его именем связано множество невероятных историй, и в некоторых из них он выступает как редкий мeрзавец и нeгодяй, но есть и другие, не так резко его оценивающие. В любом случае, с этим стоит разобраться и посвятить Петру Александровичу статью в рамках историй о необычных личностях начала XIX века.

Младший брат Петра, Павел Александрович, отец Елизаветы Павловны, с которой я начал рассказ о предках Бориса Тимофеева, родился в 1798 году в Москве (в некоторых источниках указан 1799 год, но это скорее всего ошибка, связанная определением года рождения по количеству полных лет). Получив домашнее образование, он в конце 1815 года зачисляется юнкером в лейб-гвардии Гусарский полк, подразделение привилегированное, куда не так-то просто попасть, но кроме связей отца, вероятно, сыграло роль и то, что здесь служил его старший брат Федор, штабс-ротмистр, геройски погибший под Дрезденом в 1814 году. В октябре 1816-го Нащокин уже корнет (как и Чаадаев), тогда же и знакомится с Пушкиным. Полк, располагавшийся в Царском Селе не был обойден вниманием лицеистов. Боевой товарищ Льва Пушкина М. В. Юзефович так пишет об этом времени:

Пушкин еще отроком, в Лицее, попал в среду стоявшей в Царском Селе лейб-гусарской молодежи. Там были и философы, вроде Чаадаева, и эпикурейцы, вроде Нащокина, и повесы, вроде Каверина. Все это были люди, блестящие не по одному мундиру, разыгрывавшие роли, каждый по своему вкусу. В их кругу впечатлительный юноша естественно делался тем, чем были они: с Чаадаевым мыслителем, с Нащокиным искателем чувственных наслаждений, с Кавериным кутилою, опережая их, быть может, во всем, соразмерно своей восприимчивой натуре, еще усиленной примесью африканской крови

Несколько лет спустя, из Тригорского, Пушкин напишет брату Льву:

Прощай, отвыкни со временем от Нащокина, от Сабурова, от вина и от Воейковой - а то будешь un freluquet [ветрогон, вертопрах, фр.], что гораздо хуже чем Mirtil [Миртиль, влюбленный пастушок]и godelureau dissolu [распутный волокита, фр.]

Карьера Павла Александровича меж тем стремительно движется, он постоянно получает высочайшие благоволения за смотры и маневры и к концу 1823 года, как и его друг А. И. Сабуров (брат упомянутого Пушкиным), становится адъютантом военного министра А. И. Татищева. В 1825 году он уже штаб-ротмистр, в 1827-м - ротмистр. В событиях 14 декабря 1825 года Лейб-гвардии Гусарский полк участия не принимал, поскольку был расквартирован в Царском Селе, но Павел Александрович, находясь при Татищеве, действовал на стороне правительственных войск, за что и получил "высочайшую признательность за усердие во время мятежа".

В 1828 году Татищев уходит в отставку, а Нащокина назначают адъютантом к младшему брату императора, великому князю Михаилу Павловичу, под началом которого он участвует в Турецкой войне и награждается серебряной медалью за взятие Варны. В апреле 1830-го он уже полковник, в 31-м участвует в подавлении польского восстания. В сражении при Вавре (7 февраля) получает ранение в руку и награждается орденом Св. Анны 2 степени. По всей видимости, после ранения он получает отпуск для восстановления здоровья и на пару месяцев едет к родным. К этому времени относится его портрет с "Анной на шее". Случись ему позировать чуть позже, мундир на портрете выглядел бы немного иначе. "Анна" была бы с короной и располагалась под "Владимиром". В мае полковник Нащокин вновь со своим полком, участвует в нескольких сражениях и получает императорскую корону к "Анне", "Владимира" 3-й степени и золотое оружие "за храбрость". Полк возвращается к месту своего квартирования в Царское село. Тут можно отметить, что некоторое время под началом полковника Нащокина служат Иван Николаевич Гончаров (с 1831-го, будучи уже шурином Пушкина), и Михаил Юрьевич Лермонтов (с 1834-го). Адъютантом великого князя Михаила Павловича Нащокин останется до конца своей военной службы, пока в январе 1838 года из-за проблем со здоровьем его не определят в гражданское ведомство с чином действительного статского советника. Заслуженная отставка предоставляется ему в виде должности при Придворной Конюшенной конторе. Это своего рода пожизненный пенсион, во всех адрес-календарях до самой смерти (1843) отмечается отсутствие д. с. с. Нащокина на службе (с отметкой, что оный шталмейстером не является, находясь только в упомянутой должности).

Среди последних писем, полученных Пушкиным, есть одно от его ближайшего друга Павла Воиновича Нащокина, датируемое концом декабря 1836 года. В нем он пишет:

— Прощай до свиданья. Я к тебе писал с П. А. Нащокиным; не знаю получил ли ты мое письмо или нет. Ждал я тебя в Москву — по твоему обещанию, — не знаю почему ты не приехал. У нас много нового и очень любопытное

По поводу того, какой из братьев Нащокиных тут упоминается, Петр или Павел, среди исследователей нет единодушия. Я полагаю, что здесь речь идет все же о Павле, именно он прибыл в начале ноября 1836 года из Москвы в Петербург. Об этом мне удалось узнать из газет, сообщающих о прибывших и выехавших из столицы:

"Прибавления к Санкт-Петербургским ведомостям" от 25 ноября 1836 года
"Прибавления к Санкт-Петербургским ведомостям" от 25 ноября 1836 года

Здесь ответ сразу на несколько вопросов. И о характере отношений Пушкина и П. В. Нащокина с П. А. Нащокиным (т. е. никакого разрыва из-за дележа имений А. П. Нащокина не было)*, и о том, почему Пушкин не ответил на упомянутое письмо и не собрался в Москву (как мы знаем, получив письма от неизвестного отправителя совсем иного характера 4 ноября, Александр Сергеевич был занят другими делами).

  • * Александр Петрович хотел отписать в качестве приданого своей дочери Вере после женитьбы на ней Павла Воиновича небольшую деревеньку, но сам, находясь уже под опекой сыновей, не мог этого сделать. Злые языки полагают, что нехорошие братья не отдали Вере Александровне того, что ей причиталось, что рассорило братьев Нащокиных с их единокровной сестрой. Мне видится здесь немного иное развитие событий. Скорее всего злого умысла тут не было, а причины надо искать в незавидном положении самой деревеньки.

Семейная жизнь у Павла Александровича Нащокина поначалу складывалась удачно. Будучи адъютантом великого князя Михаила Павловича, он знакомится с фрейлиной его супруги Елены Павловны, Екатериной Алединской, дочерью генерал-майора Александра Павловича Алединского (1775-1841), бывшего воспитателя императора и его младшего брата. Обвенчавшись с ней в августе 1827 года, ротмистр Нащокин уже в апреле следующего года отправляется вместе со своим полком на турецкий фронт, а через два месяца случается несчастье - Екатерина Александровна, простудившись, скоропостижно умирает вместе с неродившимся ребенком, не дожив и до двадцати лет.

После смерти жены судьба отвела Павлу Александровичу пятнадцать лет жизни, и отношений с другими женщинами у него было немало, но связывать себя узами супружества он больше ни с кем не стал. Родившуюся вне брака в 1835 году дочь он назвал в честь своей матери Елизаветой, она воспитывалась его двоюродной сестрой, знаменитой в прошлом оперной певицей Екатериной Петровной Луниной-Риччи и ее матерью, родной теткой Нащокина Евдокией Семеновной Луниной. Более подробно об обстоятельствах передачи девочки под опеку Луниных я постараюсь рассказать в статье о Екатерине Луниной-Риччи, а повествование о Нащокиных закончу записями из метрических книг церкви Спаса Нерукотворного о том, что "бывший помещик, тайный советник, действительный камергер и кавалер Александр Петрович" скончался в своем имении Рай-Семеновское в 1838 году, в мае, 16-го числа от нервической лихорадки и был похоронен на местном кладбище. Сын его, Павел Александрович, действительный статский советник, скончался 8 октября 1843 года от сухотки в возрасте 44 лет, исповедуем и св. таинств причащаем не был "по причине безумия" (бессознательного состояния), был похоронен 15 октября в Петербурге на кладбище Александро-Невской лавры.

Дочь Павла Александровича Нащокина Елизавета получит хорошее домашнее образование и, повзрослев, выйдет замуж за инженера-технолога Ф. М. Дмитриева, в этом браке у них родится дочь София - мать Бориса Тимофеева-Еропкина. Но об этом и многом другом - в следующих статьях.