Добавить в корзинуПозвонить
Найти в Дзене
АЛАЕВ

Повышение линейности и эффективности ламповых каскадов. Часть 1. Катодный хвост.

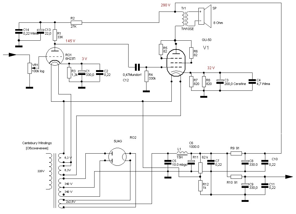
Совсем чуть-чуть предыстории... Смещение для радиоламп осуществляется различными способами (катодный резистор, различные источники постоянного тока (CCS) и прочие схемотехнические изыски) и все, что подключается к катоду радиолампы и является источником смещения, в народе радиолюбители называют "хвостом", отсюда и название - "катодный хвост", чтобы не вдаваться в подробности, что именно мы подразумеваем под этой частью схемотехники. Совсем недавно мы обсуждали Гибридный ламповый/MOSFET однотактный усилитель класса А, ниже на схеме для примера зеленой рамкой выделен "катодный хвост". Многие любители ламповой техники считают, что если устройство ламповое, то оно должно быть на 100% воплощением ушедшей эпохи и в нем все должно быть соответствующим, т.е. даем добро кенотрону, дросселю и навесному монтажу элементов с применением технологии объемного монтажа, когда для соединений не используется ничего, кроме выводов самих электронных компонентов. Все, что выходит за рамки этой концепции (т
Совсем чуть-чуть предыстории...
Смещение для радиоламп осуществляется различными способами (катодный резистор, различные источники постоянного тока (CCS) и прочие схемотехнические изыски) и все, что подключается к катоду радиолампы и является источником смещения, в народе радиолюбители называют "хвостом", отсюда и название - "катодный хвост", чтобы не вдаваться в подробности, что именно мы подразумеваем под этой частью схемотехники.

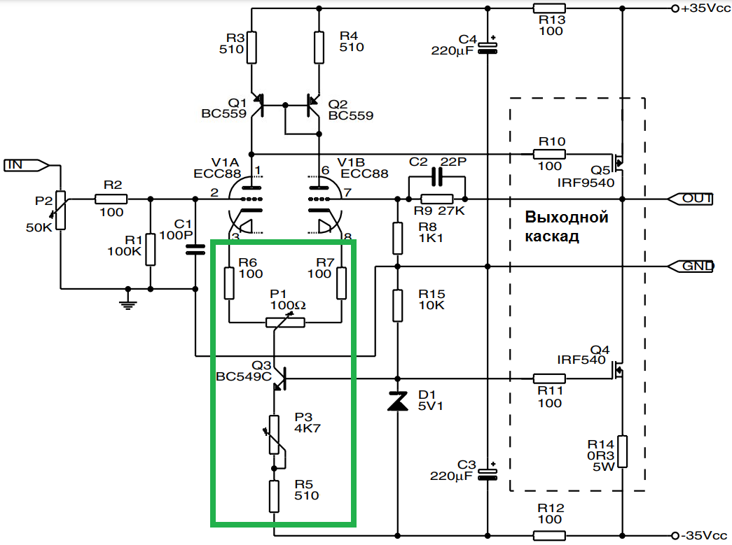
Совсем недавно мы обсуждали Гибридный ламповый/MOSFET однотактный усилитель класса А, ниже на схеме для примера зеленой рамкой выделен "катодный хвост".

Часть, выделенная зеленой рамкой, называется "катодный хвост"
Часть, выделенная зеленой рамкой, называется "катодный хвост"

Многие любители ламповой техники считают, что если устройство ламповое, то оно должно быть на 100% воплощением ушедшей эпохи и в нем все должно быть соответствующим, т.е. даем добро кенотрону, дросселю и навесному монтажу элементов с применением технологии объемного монтажа, когда для соединений не используется ничего, кроме выводов самих электронных компонентов. Все, что выходит за рамки этой концепции (транзисторы, диоды, стабилизаторы, печатные платы и прочее), не применимо по их мнению и не подлежит к установке в ламповые устройства.

Идеалисты одним словом, что тут скажешь!

Я не столь категоричен в своих суждениях, поэтому стараюсь (по возможности) руководствоваться здравым смыслом и применять все возможные и доступные технологии там, где они наиболее эффективны.

Кто-то сочтет, что применение ламповой техники уже по определению не сочетается с фразой "здравый смысл", но тут уж извините, о вкусах не спорят.

За основу своих экспериментов я решил взять принципиальную схему известного и уважаемого инженера-разработчика Сергея Климанского. Он ведет очень интересный блог, который я рекомендую всем неравнодушным к электронике и не только.

Лично я обожаю простые и классические схемы. Одна из известных концепций гласит, что чем меньше деталей и всяческих элементов на пути прохождения звукового сигнала - тем лучше! Вот здесь я немножко рассказывал о предельно простом ламповом усилителе с великолепным звучанием!

Но есть и другая сторона медали, обычно простые схемы не могут похвастаться выдающимися музыкальными характеристиками и в этом случае приходится прибегать к различным способам улучшения линейности и эффективности схемотехнических решений. О чем я и хочу рассказать в этой публикации.

Надеюсь, что Сергей простит мой подход и тот факт, что я взял его схему за основу и искромсал на свой лад...

Ниже представлена исходная схема Сергея Климанского, которую я взял для внесения различных изменений.

Принципиальная схема однотактного (SE) усилителя на 6Н23П и ГУ-50
Принципиальная схема однотактного (SE) усилителя на 6Н23П и ГУ-50

Для удобства восприятия я сразу удалил со схемы цепи накала. В первоисточнике накал осуществляется переменным током с обмоток силового трансформатора. Для снижения уровня фона потенциал накала "приподнят" с помощью делителя напряжения R11, R12. Лично я не очень одобряю идею питания накала переменным током, особенно, если речь идет о входном каскаде, но технически это ничему не противоречит и я так тоже иногда делаю - это просто и эффективно.

Вопрос накала ламп следует отложить на неопределенное время (позже мы вернемся к нему), в данный момент нам это совершенно не важно. Просто помним, что лампы требуют накала и двигаемся дальше.

Также для облегчения восприятия я удалил цепи питания второго канала, чтобы нас ничего не отвлекало от принципиальной схемы. Я поклонник моноблочных конструкций, поэтому регулятор громкости я тоже удалил, тем самым превратив принципиальную схему в моноблок. :-)

Не знаю, как вам, а мне так нравится значительно больше!

Немного видоизмененная принципиальная схема однотактного (SE) усилителя на 6Н23П и ГУ-50
Немного видоизмененная принципиальная схема однотактного (SE) усилителя на 6Н23П и ГУ-50

Ну а теперь самое интересное, давайте вместе придумаем, что можно сделать для улучшения этой схемы?

Эта фраза сугубо субъективная, возможно, своими потугами я сделаю только хуже, в общем, на вкус и цвет... Также не забываем, что лучше и проще - это не одно и то же!

Для более глубокого анализа я "отделю" драйвер и расскажу свое видение улучшения подобной схемотехники.

Драйвер на 6Н23П
Драйвер на 6Н23П

Наибольшее влияние на тонкие материи звука в таком включении оказывает связка С1+С2, которая шунтирует катодный резистор R3 по переменному току. Если делать драйвер по такой схемотехнике, то С1 нужно применять максимально возможного качества!

Конденсатор С2 является дополнительным и пытается "вытянуть" ситуацию и замаскировать недостатки С1.

Считаю, что подобную проблему нужно решать не поисками Хорошего и ОЧЕНЬ хорошего конденсатора, а исключением его из схемы!

В своем варианте схемы я решил "катодный хвост" С1+С2+R3 заменить на два светодиода, включенных в прямом направлении. Они обеспечат почти референсную опору для смещения радиолампы RO1 (6Н23П) и будут иметь несравнимо низкое динамическое сопротивление, недостижимое с помощью конденсаторов разумной емкости. Вдобавок ко всему, светодиоды позволят избавиться от нелинейности конденсаторов и фазовых сдвигов сигнала, возникающих в таком включении.

В сети мне попался очень любопытный документ Noise measurements for LEDs and zener diodes, в котором были представлены экспериментальные данные уровней шума различных светодиодов, диодов и стабилитронов. Данные получены с помощью испытательного стенда, схема которого представлена ниже.

Испытательный стенд для анализа уровня шума диодов, стабилитронов, светодиодов.
Испытательный стенд для анализа уровня шума диодов, стабилитронов, светодиодов.

Представленная ниже информация оказалась крайне полезной, так как я как раз планировал использовать референсную опору, выполненную на полупроводниковом элементе, в качестве элемента, обеспечивающего напряжение смещения радиолампы.

Уровень шума этого элемента смещения для работы устройства крайне важен!

Заинтересовавшись приведенными в статье данными я решил провести небольшую исследовательскую работу и оценить в сравнении различные способы задания референсного смещения для драйверного каскада.

В качестве претендентов на эту роль рассматривались:
1. Светодиоды, включенные в прямом направлении, были опробованы красные чип 0805, красные выводные 3 мм, красные выводные 5 мм, зеленые выводные 5 мм, оранжевые выводные 5 мм, белые выводные 5 мм, синие выводные 3 мм.
2. Диоды в прямом направлении - опробовал
DL4148.
3. База-эмиттерные переходы транзисторов - опробовал
BC847, 2N3904.
4. Интегральные стабилизаторы на
TL431CZ, TL431WS.
5. Опора на основе транзисторного стабилизатора - просимулировали в
LTspice (см. ниже).
6. Стабилитроны - опробовал
BZV55C3V, BZV55C3V6, BZG03C13TK.

Ниже представлены результаты испытаний:

TL431CZ (TO-92) vs BZV55C3V6 - ВАХ
TL431CZ (TO-92) vs BZV55C3V6 - ВАХ
TL431CZ (TO-92) vs BZV55C3V6 - ВАХ
TL431CZ (TO-92) vs BZV55C3V6 - ВАХ

Файл приведенных расчетов можно скачать здесь.

Испытания светодиодов, диодов, транзисторов
Испытания светодиодов, диодов, транзисторов
Испытания светодиодов, диодов, транзисторов
Испытания светодиодов, диодов, транзисторов

Файл приведенных расчетов можно скачать здесь.

Мой друг и коллега Владислав Потапов провел моделирование 3 типовых схем в LTspice на предмет динамического сопротивления и уровня шумов:
1. Опора на основе транзисторного стабилизатора.
2. Опора на основе база-эмиттерных переходов
2N3904.
3. Опора на основе двух блоков запараллеленых база-эмиттерных переходов
2N3904.

Моделирование динамического сопротивления
Моделирование динамического сопротивления
Моделирование уровня шумов
Моделирование уровня шумов

Ниже представлены результаты проведенного моделирования в диапазоне от 1 Гц до 100 кГц:

1. Референсная опора на основе транзисторного стабилизатора.

Референсная опора на основе транзисторного стабилизатора
Референсная опора на основе транзисторного стабилизатора

Уровень шума 5.6 мкВ, динамическое сопротивление около 52 Ом.

Больший уровень шума относительно других вариантов и достаточно большое динамическое сопротивление - по этим причинам этот способ задания опоры был отсеян.

2. Референсная опора на основе база-эмиттерных переходов 2N3904.

Референсная опора на основе база-эмиттерных переходов 2N3904
Референсная опора на основе база-эмиттерных переходов 2N3904

Уровень шума 367 нВ, динамическое сопротивление около 26 Ом.

Такой результат мне уже больше нравится!

3. Референсная опора на основе двух блоков запараллеленых база-эмиттерных переходов 2N3904.

Референсная опора на основе двух блоков запараллеленых база-эмиттерных переходов 2N3904
Референсная опора на основе двух блоков запараллеленых база-эмиттерных переходов 2N3904

Уровень шума 278 нВ, динамическое сопротивление около 25 Ом.

Выбирая из двух последних вариантов, для дальнейших экспериментов был оставлен лучший по результатам вариант, - опора на основе двух блоков запараллеленых база-эмиттерных переходов 2N3904.

Диоды в прямом направлении и стабилитроны были исключены из дальнейших исследований.

Из светодиодов был оставлен вариант с выводными 3 мм красными светодиодами и также решил исследовать опору на базе интегрального стабилизатора TL431, которая сулила крайне низкое выходное сопротивление порядка 0.2 Ом.

На основе этих рассуждений я изготовил универсальную референсную опору, в которой можно осуществлять переключение между тремя типами задания смещения:

  • светодиодного;
  • на TL431;
  • на БЭ - 2N3904.
Принципиальная схема универсальной референсной опоры драйвера
Принципиальная схема универсальной референсной опоры драйвера

Принципиальная схема универсальной референсной опоры драйвера в Proteus

Внешний вид этой универсальной опоры, собранной исключительно для проведения отладки схемотехники, представлен ниже.

Универсальная референсная опора драйвера (два модуля)
Универсальная референсная опора драйвера (два модуля)

Как видно из незамысловатой конструкции, нижний терминал J1 - это клемма нулевой шины (GND, земля). Верхний терминал J2 имеет три контакта подключения референсной опоры:

  1. опора выполненная с помощью светодиодов;
  2. опора, выполненная с помощью интегрального стабилизатора TL431;
  3. опора, выполненная с помощью двух блоков база-эмиттерных переходов 2N3904.
Разумеется, единомоментно подключается только один тип опоры.

Чтобы было понятно, куда теперь все это подключать, схема подключения "катодного хвоста" представлена ниже.

Принципиальная схема подключения универсального "катодного хвоста"
Принципиальная схема подключения универсального "катодного хвоста"

Ниже представлены результаты исследований универсальной референсной опоры для драйверного каскада:

Опора драйверного каскада

TL431_driver_bias

Подобная конструкция экспериментального "катодного хвоста" позволит провести не только аппаратные прослушивания с замером различных технических параметров, но также позволит оценить музыкальность каждого из возможных вариантов периодически оперативно переключаясь между ними и сопоставляя с объективными измерениями, полученными при аппаратных замерах.

На этом я с вами не прощаюсь. В следующей части мы обсудим, что можно улучшить в части анодной нагрузки драйверного каскада.

Повышение линейности и эффективности ламповых каскадов. Часть 2. Активная анодная нагрузка.