Добавить в корзинуПозвонить
Найти в Дзене
АЛАЕВ

Гибридный ламповый/MOSFET однотактный усилитель класса А

Представленный в публикации однотактный гибридный усилитель мощности класса А сочетает в себе лучшее из обоих миров: теплоту звучания радиоламп и технологические достижения современных силовых МОП-транзисторов. 1. В качестве введения. Радиолампы применялись в усилительной технике на протяжении многих десятилетий и продолжают использоваться и по сей день. Сегодня современные усилители повсеместно используют транзисторы или интегральные сборки и всячески пытаются выдавить "устаревшую" технологию с потребительского рынка. Почитатели ламповой техники уверенно держат оборону и непримиримо конкурируют с современными технологиями. Несмотря на то, что ламповые и транзисторные усилители работают по одним и тем же принципам, их внутреннее устройство существенно отличается. Лампы обычно работают при высоком анодном напряжении и низком токе, тогда как транзисторы работают при низком напряжении и могут обеспечить высокий ток в нагрузке. Ламповые усилители выделяют много энергии в виде тепла и за

Представленный в публикации однотактный гибридный усилитель мощности класса А сочетает в себе лучшее из обоих миров: теплоту звучания радиоламп и технологические достижения современных силовых МОП-транзисторов.

1. В качестве введения.

Радиолампы применялись в усилительной технике на протяжении многих десятилетий и продолжают использоваться и по сей день. Сегодня современные усилители повсеместно используют транзисторы или интегральные сборки и всячески пытаются выдавить "устаревшую" технологию с потребительского рынка. Почитатели ламповой техники уверенно держат оборону и непримиримо конкурируют с современными технологиями. Несмотря на то, что ламповые и транзисторные усилители работают по одним и тем же принципам, их внутреннее устройство существенно отличается. Лампы обычно работают при высоком анодном напряжении и низком токе, тогда как транзисторы работают при низком напряжении и могут обеспечить высокий ток в нагрузке.

Ламповые усилители выделяют много энергии в виде тепла и за это считаются неэффективными. Одно из самых главных отличий между ламповыми и транзисторными усилителями - это выходной трансформатор, который обычно необходим для ламповых усилителей с целью согласования выходных сопротивлений. Из-за высокого выходного импеданса схемы на радиолампах применяется выходной трансформатор для оптимальной передачи мощности на акустическую систему.

Существуют ламповые усилители без выходных трансформаторов (OTL - Output TransformerLess), но это отдельная история у которой своя специфика, сейчас мы не будем принимать это во внимание.

Разработка и изготовление высококачественных аудио выходных трансформаторов очень сложная задача. Выходные трансформаторы громоздки, тяжелы и дороги. Поэтому, в какой-то степени это можно принимать во внимание как недостаток, который очень усложняет производство ламповых усилителей и их изготовление.

В отличие от ламповых, транзисторные усилители не требуют выходного трансформатора, поэтому они как правило более эффективны, компактны и надежны.

Многие люди считают, что звуковые качества ламповых усилителей превосходят транзисторные за счет уникальной сигнатуры звука, которая свойственна примененной радиолампе, в то время как транзисторные усилители звучат плоско и однотипно.

Несомненно, есть разница в звучании между ламповыми и транзисторными усилителями!

Я искренне ценю оба этих мира и имел возможность слышать прекрасно звучащие системы, использующие обе эти технологии, хотя большее предпочтение я все же отдаю ламповой технике.

Гибридная схемотехника - как путь сочетания лучших технологий звуковоспроизведения!

Целью создания этого гибридного усилителя было объединение лучших характеристик как ламповой, так и транзисторной технологий.

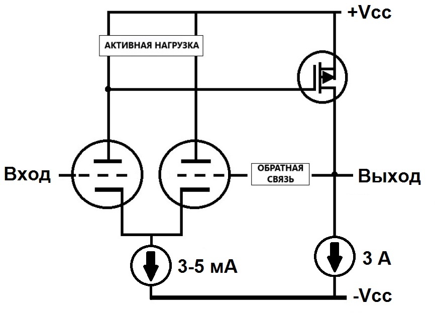
На рисунке 1 представлена упрощенная схема предлагаемого гибридного усилителя.

Рисунок 1. Упрощенная схема гибридного усилителя
Рисунок 1. Упрощенная схема гибридного усилителя

Лампы обеспечивают полное и достоверное воспроизведение звука, богатую детализацию, яркую четкость и точное отслеживание сложных музыкальных сигналов. Радиолампы лучше воспроизводят глубокий бас и натуральные высокие частоты. Транзисторы в свою очередь способны управлять даже самыми сложными акустическими системами, обеспечивая непревзойденную производительность при работе со сложной низкоомной нагрузкой.

В предлагаемом гибридном усилителе музыкальность лампового входного каскада (волшебный средний диапазон, размер звуковой сцены, воздушность и детальность передачи музыкальных образов) непосредственно передается на выходной каскад, реализованный на мощных МОП-транзисторах (MOSFET), который сохраняет достоинства радиоламп, но обеспечивает лучшее взаимодействие со сложной низкоомной нагрузкой, которой является современная акустическая система, при минимальных искажениях.

2. Гибридная схемотехника.

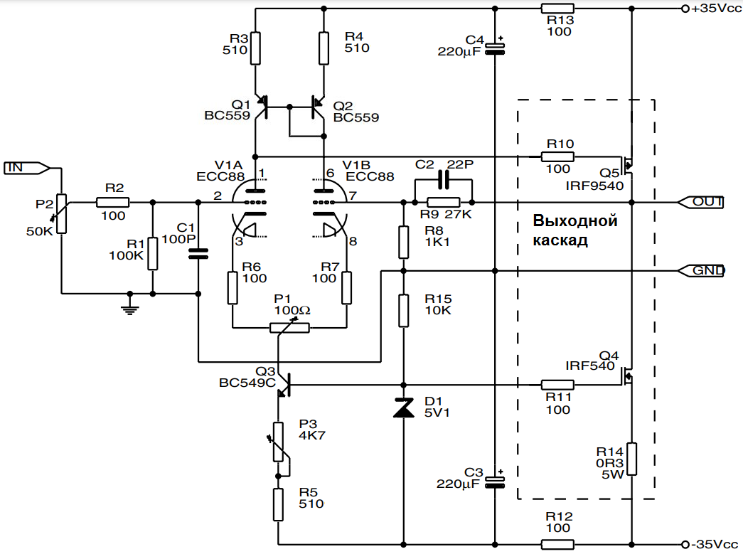
Схема гибридного усилителя мощности, представлена на рисунке 2.

Принципиальная схема гибридного усилителя мощности
Принципиальная схема гибридного усилителя мощности

Это простая конструкция, которая включает в себя интересные идеи, такие как низковольтная работа радиоламп и выходной каскад с дифференциальным источником питания. Этот гибридный усилитель представляет собой однотактный усилитель класса А с непосредственной связью между каскадами усиления.

Усилитель имеет выходную мощность около 30 Вт в нагрузке 4 Ом или 15 Вт в нагрузке 8 Ом.

Выходную мощность усилителя можно увеличить, параллельно подключив еще один выходной каскад (дополнительные выходные МОП-транзисторы с соответствующим источником тока). Добавление выходных транзисторов в тандеме с источниками тока увеличивают коэффициент демпфирования (Damping Factor) выходного каскада и снижают его зависимость от импеданса подключаемых акустических систем.

Усилитель с двумя выходными МОП-транзисторами на канал обеспечит более 50 Вт чистого класса А на нагрузке 6–8 Ом!

Стоит отметить, что при работе в чистом классе А при таких условиях стереофонический усилитель будет рассеивать более 300 Вт, поэтому необходимо использовать соответствующие радиаторы (с тепловым сопротивлением не более 0,2 °C/Вт) и подходящий хорошо вентилируемый корпус.

3. Входной каскад на ламповом триоде.

Входной каскад усилителя выполнен на двойном триоде 6DJ8/ECC88 в дифференциальном включении. Радиолампа 6DJ8 была выбрана за хорошую линейность и стабильную работу при низком анодном напряжении порядка 35–40 В.

Также можно применить радиолампы аналоги: 6922/E88CC или отечественную 6Н23П.

Для радиоламп 6DJ8/6922/ECC88/E88CC значение μ (коэффициент усиления) остается постоянным в пределах 20% при токе от 0,4 мА до примерно 6 мА, и эта тенденция продолжается вплоть до 15 мА. Был выбран рабочий ток 3–5 мА для каждой половины дифференциального каскада и напряжение на анодах 35–40 В, чтобы рассеиваемая мощность на радиолампе была значительно ниже номинального значения 1,8 Вт.

Стоит отметить, что радиолампа 6DJ8 отлично работает при токе 5 мА и ниже.

Ток катода обеспечивается источником постоянного тока (CCS) на транзисторе Q3 (BC549C), в то время как Q1 и Q2 (BC559) образуют активную нагрузку в виде токового зеркала.

Активная нагрузка заставляет анодно-катодные токи обоих триодов быть почти одинаковыми, что обеспечивает отличную компенсацию гармоник и способствует линеаризации работы каскада, увеличивая общий коэффициент подавления пульсаций и скорость нарастания сигнала.

С помощью подстроечного резистора P3 можно регулировать ток смещения от 1 до приблизительно 7 мА, а P1 управляет выходным напряжением смещения, которое следует установить максимально близким к 0 В.

4. Выходной каскад на MOSFET транзисторах.

Выходной однотактный каскад работает в чистом классе А.

Выходной каскад состоит из одного или нескольких полевых МОП-транзисторов с P-каналом в конфигурации с источником постоянного тока (CCS).

Аналогичная схемотехника выходного каскада применялась в усилителе Nelson Pass Zen.

Источник постоянного тока на транзисторе Q4 (IRF540) формирует ток в 3 А, который задается величиной резистора R14 (0.3 Ом).

Вы можете экспериментировать со значениями тока покоя источника постоянного тока и изменять значение сопротивления R14.

Выходной ток будет определяться по формуле Id = (Vz−Vgs)/R14 = 0,9/R14.

При установке различных значений тока покоя источника постоянного тока (CCS) необходимо учитывать максимальную нагрузочную способность МОП-транзисторов! Как правило, выходной каскад, работающий в чистом классе А должен работать с током покоя, который не превышает 50% от максимального тока нагрузки установленного МОТ-транзистора.

Коэффициент усиления гибридного усилителя составляет около 25 и зависит от значений резисторов R8 и R9.

Сигнал входного напряжения в 1 В раскачивает усилитель до полной мощности, так что уровень выходного сигнала типичного проигрывателя компакт-дисков достаточен для управления усилителем.

Вы можете рассчитать другой коэффициент усиления, используя следующую формулу: Av = 1 + (R9/R8).

5. Источник питания.

Каждый канал гибридного усилителя требует источника питания, способного выдавать 35+35 В постоянного тока / 6 А для основного усилителя и стабилизированный источник питания 6,3 В постоянного тока / 0,5 А для питания нити накала лампы.

На рисунке 3 представлена схема блока питания данного усилителя.

Принципиальная схема блока питания гибридного усилителя мощности
Принципиальная схема блока питания гибридного усилителя мощности

6. Результаты и заключение.

Этот гибридный усилитель обеспечивает ровную амплитудно-частотную характеристику (АЧХ) во всем диапазоне звуковых частот. Даже с неэффективными акустическими системами можно оценить его ясность и детализированную музыкальность, особенно когда он напрямую подключен к качественному источнику сигнала.

С выходным каскадом на одной паре транзисторов (регулирующий + источник постоянного тока) гибридный усилитель обеспечивает до 20 Вт выходной мощности, но он будет работать значительно лучше со вторым параллельным выходным каскадом.

Мне довелось оценивать некоторые известные усилители класса А, представленные на рынке и почитаемые меломанами и аудиофилами, и я считаю, что этот гибридный усилитель не уступает им по качеству подачи музыкального материала, уверенно работает с "тяжелыми" низкоомными акустическими системами, излучает атмосферу и ощущение воздушности при прослушивании качественных композиций.