Добавить в корзинуПозвонить
Найти в Дзене
АЛАЕВ

Повышение линейности и эффективности ламповых каскадов. Часть 2. Активная анодная нагрузка.

Эта публикация является продолжением рассуждений, начатых здесь: "Повышение линейности и эффективности ламповых каскадов. Часть 1. Катодный хвост". Будем считать, что с катодными цепями драйвера мы разобрались в предыдущей публикации, теперь давайте посмотрим, что у нас творится в аноде входной радиолампы? Для тех, кто начал читать сразу со второй части, - фото ниже для вас. Мы видим классическую схему включения анодной нагрузки в виде постоянного резистора R1. Решение простое и понятное от которого я предлагаю отступить в пользу активной нагрузки в виде источника постоянного тока (CCS). Фильтрующие конденсаторы С13 и С14 важны и эффективны для резистивной анодной нагрузки! А вот в случае применения активной нагрузки в виде источника постоянного тока (CCS) их можно удалить за ненадобностью. Также мы смело можем избавиться от резистора R2 и запитать драйверный каскад сразу от анодного напряжения выходного каскада. Удобно, правда? Как будем делать источник постоянного тока для анодной

Эта публикация является продолжением рассуждений, начатых здесь: "Повышение линейности и эффективности ламповых каскадов. Часть 1. Катодный хвост".

Будем считать, что с катодными цепями драйвера мы разобрались в предыдущей публикации, теперь давайте посмотрим, что у нас творится в аноде входной радиолампы?

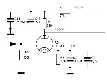
Для тех, кто начал читать сразу со второй части, - фото ниже для вас.
Драйвер на 6Н23П (фото из предыдущей публикации)
Драйвер на 6Н23П (фото из предыдущей публикации)

Мы видим классическую схему включения анодной нагрузки в виде постоянного резистора R1. Решение простое и понятное от которого я предлагаю отступить в пользу активной нагрузки в виде источника постоянного тока (CCS).

Фильтрующие конденсаторы С13 и С14 важны и эффективны для резистивной анодной нагрузки! А вот в случае применения активной нагрузки в виде источника постоянного тока (CCS) их можно удалить за ненадобностью. Также мы смело можем избавиться от резистора R2 и запитать драйверный каскад сразу от анодного напряжения выходного каскада. Удобно, правда?

Как будем делать источник постоянного тока для анодной нагрузки? Вопрос риторический... Вариантов как всегда множество, но на чем-то придется остановиться.

Для начала я решил применить транзисторы DN2540 (N-channel depletion-mode DMOS FET transistors). Раньше их выпускала компания Supertex Inc., и мне даже удалось приобрести партию оригинальных транзисторов с их фирменной маркировкой в большом количестве. Позже компания Supertex Inc. была поглощена компанией Microchip Technology, транзисторы остались теми же самыми, но маркировка уже соответствовала компании Microchip Technology. Я проверил и те и другие - работают одинаково!

Главное, остерегайтесь подделок, при попытке купить DMOS FET-транзисторы у неофициальных поставщиков, скорее всего вам пришлют обычные N-канальные транзисторы с перебитой маркировкой, что-то похожее на IRF840. Проверить их очень легко - они должны проводить ток при нулевом напряжении затвор-исток.

Транзисторы подобной структуры также производит американская фирма IXYS - они тоже подойдут для создания высоковольтного источника постоянного тока (CCS).

Примечательной особенностью этих транзисторов является тот факт, что при нулевом напряжении Vgs (затвор-исток) транзисторы обедненного типа с собственным каналом (depletion mode) находятся в открытом состоянии и пропускают ток, для закрытия транзистора необходимо приложить определённое отрицательное напряжение смещения.

Ничего не напоминает? Правильно! Радиолампу!

Транзисторы DMOS FET - это очень близкие аналоги радиолампы, только они не требует накала для своей работы!

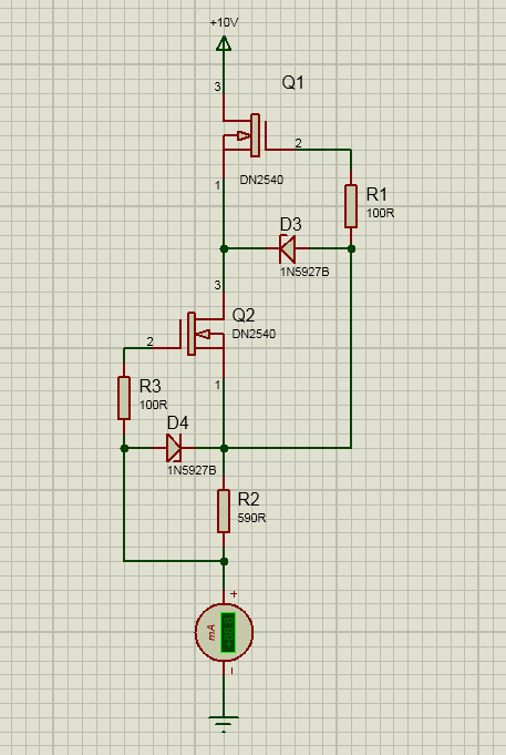
Ниже представлена принципиальная схема источника тока на полевых транзисторах DN2540.

Источник тока на DMOS FET DN2540
Источник тока на DMOS FET DN2540

Источник постоянного тока в предложенной схемотехнике работает в режиме стабилизации тока 2.4 мА.

Желающие "поиграть" результатами моделирования источника тока на DMOS FET DN2540 могут воспользоваться предложенными ниже заготовками.

CCS_DN2540.pdsprj

Driver_ECC88_DN2540.pdsprj

Driver_ECC88_DN2540_2.pdsprj

Удовлетворившись результатами моделирования источника постоянного тока, была изготовлена отладочная плата для проверки ее работоспособности в реальных условиях.

Внешний вид отладочной платы представлен ниже.

В качестве защитных стабилитронов D3, D4 были применены BZV55C12 (12В, 5%, 0.5 Вт).

Обычно в работе мне недостаточно какого-то одного решения и я всегда страхуюсь, держа на пульсе альтернативный вариант решения задачи. Скажем так, чтобы было с чем сравнить! В данной ситуации таким альтернативным вариантом был источник тока на весьма известной микросхеме LR8 от уже известной нам компании Supertex Inc.

LR8 - это трехвыводной высоковольтный стабилизатор напряжения, который также может работать как и стабилизатор тока.

Ниже представлена принципиальная схема источника тока на микросхеме LR8.

Источник постоянного тока на микросхеме LR8
Источник постоянного тока на микросхеме LR8

Для полной совместимости предложенных модулей - источник тока на микросхеме LR8 также был настроен на работу по поддержанию стабильного тока 2.4 мА.

Желающие просимулировать работу источника тока на LR8 (Proteus) могут воспользоваться предложенным ниже файлом.

CCS on LR8.pdsprj

А вот так выглядят изготовленные отладочные платы CCS на микросхеме LR8.

Отладочные платы источников постоянного тока на микросхеме LR8
Отладочные платы источников постоянного тока на микросхеме LR8

Ну а теперь, когда было проделано много практической работы по активной анодной нагрузке лампового драйвера, позвольте немного порассуждать о содеянном.

Владислав Потапов провел ряд моделирований, чтобы идеи, озвученные в этой публикации не были голословными. Также следует отметить, что некоторые моделирования затрагивают цепи смещения драйвера для лучшего понимания вносимых изменений. Поэтому простите, но мы частично вынуждены немного вернуться обратно к катодному хвосту.

Пробуем смоделировать исходную схему драйвера.

Моделирование исходной схемы драйвера (с установленным катодным конденсатором 330 мкФ)
Моделирование исходной схемы драйвера (с установленным катодным конденсатором 330 мкФ)
Коэффициент усиления порядка +26 дБ.

За пределами звукового диапазона фаза (пунктирная линия) резко уходит под 169 градусов. Эту схему возьмем за базовую!

Отметим, что 2 кОм вместо 1,3 кОм указаны при моделировании, чтобы приблизить токи и напряжения к нарисованным на схеме, вероятнее всего это вызвано неточностью используемой модели лампы. Эти различия не принципиальны для проводимых нами исследований.

Из любопытства посмотрим, как ведет себя наш драйвер без шунтирующего катодного конденсатора.

Моделирование схемы драйвера без катодного конденсатора
Моделирование схемы драйвера без катодного конденсатора

Коэффициент усиления порядка +19 дБ.

Вернемся к нашей исходной схеме и посмотрим, как она справляется с подавлением пульсаций питания.

Исходная схема драйвера (подавление пульсаций питания)
Исходная схема драйвера (подавление пульсаций питания)
На 20 Гц подавление пульсаций составляет -51,5 дБ (запомните эту цифру, в будущем мы к ней вернемся).

А теперь заменим катодную цепь на диоды и посмотрим, что из этого получится!

Моделирование схемы драйвера (диоды в катодной цепи)
Моделирование схемы драйвера (диоды в катодной цепи)
На 20 Гц подавление пульсаций составляет -50,6 дБ.

По питанию ситуация немного ухудшилась, но порядок остался приблизительно прежний.

Здесь стоит отметить, что катодный хвост в виде светодиодов или чего-то другого, о чем мы говорили в публикации "Повышение линейности и эффективности ламповых каскадов. Часть 1. Катодный хвост", позволяет устранить лишь одно зло - сопротивление переменному току, которое оказывает катодный резистор, и избавиться от нелинейных искажений и фазовых сдвигов, возникающих при попытке шунтирования этого катодного резистора электролитическим конденсатором. А вот от другого зла, пульсации источника питания, позволяет избавиться именно применение активной анодной нагрузки в виде источника постоянного тока!

Давайте посмотрим, что у нас с сигналом в таком включении.

Моделирование схемы драйвера (диоды в катодной цепи)
Моделирование схемы драйвера (диоды в катодной цепи)

По сигналу ситуация стала практически такой же, как и в схеме без катодного конденсатора, только резко выросло усиление каскада (+26 дБ).

Теперь заменим верхние резисторы R1 и R4 на источник фиксированного тока (CCS) и выкинем все фильтрующие цепи. Смотрим!

Моделирование работы CCS на DN2540
Моделирование работы CCS на DN2540

Проблем с сигналом не наблюдается. Усиление каскада стало +28 дБ. А что с питанием? А с питанием у нас значительный прирост в качестве соотношения сигнал/шум.

  • На 20 Гц - подавление пульсаций -104 дБ (относительно -51.5 дБ в первоисточнике).
  • На 20 кГц - подавление пульсаций -62 дБ, что также сильно лучше значений, регистрируемых для схемы-первоисточника.
К сожалению, не удалось подобрать светодиоды, чтобы работали в программе, а искать модели было уже лениво, поэтому моделирование провели на обычных диодах, но даже с обычными диодами результаты впечатляют!


Основываясь на результатах моделирования представляем альтернативные схемы драйверного каскада, которые не нуждается ни в цепях фильтрации, ни в катодном резисторе и цепях его устранения по переменному току.

Таким образом, после наших многочисленных экспериментов, мы пришли к двум схемотехническим решениям:

  • с CCS в аноде на DN2540;
  • с CCS в аноде на LR8.

У обоих вариантов в катоде универсальная плата смещения, которая обеспечивает еще три различных способа его задания.

Принципиальные схемы драйверного каскада с активной анодной нагрузкой представлены ниже.

Принципиальная схема драйверного каскада на DN2540
Принципиальная схема драйверного каскада на DN2540
Принципиальная схема драйверного каскада на LR8
Принципиальная схема драйверного каскада на LR8

Представленные схемы драйверного каскада, по нашему мнению, обладают лучшими эксплуатационно-техническими характеристиками, относительно схемы, приведенной в первоисточнике, но проигрывают в простоте реализации.

Никто не обещал, что ПРОЩЕ и ЛУЧШЕ одно и то же!

В данной ситуации это не так!

Я не буду навязывать свое мнение, лично для меня схема на DN2540 показала себя лучше, чем схема на LR8 (шире частотный диапазон). В любом случае, любая из представленных схем активной нагрузки (CCS) лучше, чем просто анодный резистор в качестве нагрузки драйвера.

На данный момент мы подвели черту в наших теоретических изысканиях и практических экспериментах в схемотехнике драйвера, теперь нам пора переходить к модернизации оконечного каскада.

Об этом мы поговорим в следующей теме.

Продолжение следует...