Найти в Дзене
Мedical Insider

Исследование выявило нарушения в развитии кишечника у младенцев с муковисцидозом

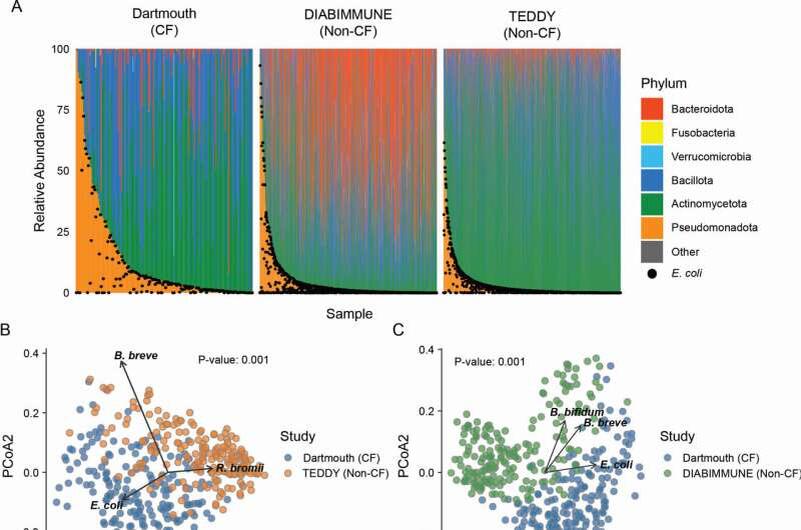
Результаты нового исследования, проведенного Дартмутским университетом и опубликованные в журнале mBio, показали, что муковисцидоз (МВ) негативно влияет на раннее развитие кишечника у младенцев. Это открытие может помочь в разработке новых методов лечения и профилактики осложнений. Муковисцидоз — это генетическое заболевание, которое вызывает накопление слизи в легких и пищеварительной системе, а также воспаление кишечника. В норме микробиом кишечника у здоровых младенцев динамичен и меняется с возрастом, что зависит от различных факторов, включая грудное вскармливание и переход на твердую пищу. К трем-пяти годам микробиом стабилизируется и становится похожим на взрослый, что важно для здоровья. Бенджамин Росс, научный сотрудник кафедры микробиологии и иммунологии в Медицинской школе Дартмут-Хичкок, и его коллеги изучили микробиом кишечника у 40 детей с МВ. Исследование проводилось в период с 2009 по 2019 годы. Ученые проанализировали образцы стула и сравнили их с микробиомами здоровых

Результаты нового исследования, проведенного Дартмутским университетом и опубликованные в журнале mBio, показали, что муковисцидоз (МВ) негативно влияет на раннее развитие кишечника у младенцев. Это открытие может помочь в разработке новых методов лечения и профилактики осложнений.

Муковисцидоз — это генетическое заболевание, которое вызывает накопление слизи в легких и пищеварительной системе, а также воспаление кишечника. В норме микробиом кишечника у здоровых младенцев динамичен и меняется с возрастом, что зависит от различных факторов, включая грудное вскармливание и переход на твердую пищу. К трем-пяти годам микробиом стабилизируется и становится похожим на взрослый, что важно для здоровья.

Бенджамин Росс, научный сотрудник кафедры микробиологии и иммунологии в Медицинской школе Дартмут-Хичкок, и его коллеги изучили микробиом кишечника у 40 детей с МВ. Исследование проводилось в период с 2009 по 2019 годы. Ученые проанализировали образцы стула и сравнили их с микробиомами здоровых младенцев.

Анализ показал, что при МВ микробиом кишечника замедляет свое созревание и содержит меньше полезных бактерий, таких как Faecalibacterium prausnitzii. Это может привести к ухудшению здоровья детей.

В дальнейшем Бенджамин Росс и его коллеги планируют провести исследования на мышах, чтобы понять причины изменений в микробиоме и их последствия для здоровья. Они надеются разработать методы, такие как пробиотики или изменения в питании, для улучшения состояния микробиома у детей с МВ.

Литература:
Adrian J. Verster et al, Persistent delay in maturation of the developing gut microbiota in infants with cystic fibrosis,
mBio (2025). DOI: 10.1128/mbio.03420-24