Найти в Дзене
PRACTICAL ELECTRONICS

Фильтр Бесселя 2-го порядка для 3-х полосных аудио систем

Оглавление

Использование для прослушивания музыкальных фонограмм трёхполосных усилителей мощности звуковой частоты (УМЗЧ) обладает рядом достоинств.

Основное преимущество – простые схемы оконечных усилителей и разумное снижение требований к работающим с ними акустическими системами АС.

Но для таких УМЗЧ нужны специальные разделительные фильтры, которые смогли бы обеспечить суммарную линейную АЧХ звукового тракта и не вносящие фазовых сдвигов во всей полосе воспроизводимых частот.

Чтобы выполнить такие условия приходится тщательно настраивать фильтры на частоты разделения полос и применять для их построения высокоточные радиоэлементы.

Предлагаемая в этой публикации схема активных разделительных фильтров позволяет радиолюбителям, конструирующим трёхполосные УМЗЧ, избежать подобных трудностей.

В схеме содержатся только фильтры низших (НЧ) и высших (ВЧ) звуковых частот, а среднечастотные составляющие сигнала выделяются на алгебраическом сумматоре. В таком случае отпадает надобность в точной настройке фильтров на частоты среза, поскольку отличие реальных частот среза от расчетного практического значения здесь не имеет.

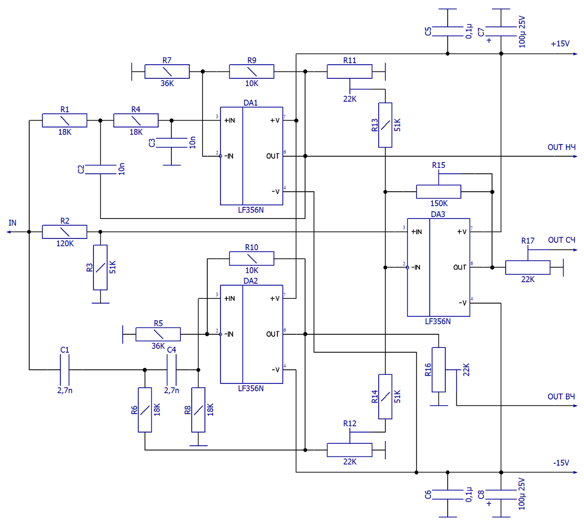
Схема электрическая

Схема электрическая принципиальная активного разделительного фильтра Бесселя 2-го порядка для 3-х полосных аудио систем
Схема электрическая принципиальная активного разделительного фильтра Бесселя 2-го порядка для 3-х полосных аудио систем

Технические характеристики:

Входное сопротивление – не менее 10 кОм;
Коэффициент передачи – 1,3;
Частоты разделения полос – 500 Гц и 5,5 кГц;
Неравномерность АЧХ в диапазоне 20…20 000 Гц – 0,5 дБ;
Отношение сигнал/шум при выходном напряжении 1 В – не менее 80 дБ;
Суммарный коэффициент нелинейных искажении при выходном напряжении 1 В – не более 0,005%;
Максимально допустимое сопротивление нагрузки при выходном напряжении 10 В – 2 кОм;
Потребляемый ток – 15 мА.

Низкочастотные и высокочастотные фильтры выполнены на ОУ DA1 и DA2 и представляют собой фильтры Бесселя второго порядка.

С выходов данных фильтров через резисторы R13 и R14 сигналы поступают на инвертирующий вход ОУ DA3, который выполняет функцию алгебраического сумматора и выделяет среднечастотную составляющую звукового сигнала.

Применение фильтров Бесселя позволило получить равномерную АЧХ с относительно небольшим выбросом в области средних частот и хорошие переходные характеристики внутри каждой полосы. Также линейна и суммарная ФЧХ фильтра.

Для сохранения линейности ФЧХ резисторы R6 и R8 и конденсаторы С2 и С3 должны быть подобраны попарно так, чтобы их номиналы не отличались друг от друга более чем на 3-5%.

Настройка

Настраивают фильтр следующим образом. Подавая на его вход поочередно сигналы фиксированных частот в диапазонах 120…200 Гц и 10000...16000 Гц, с помощью подстроечных резисторов R11, R12 добиваются минимального сигнала на выходе среднечастотного звена.

Затем к выходам OUT НЧ, OUT СЧ и OUT ВЧ схемы подключают сумматор на резисторах, схема которого показана ниже.

-3

подстроечным резистором R15 такую же величину коэффициента передачи устанавливают и на средних частотах.

Движки подстроечных резисторов R16, R17 во время настройки должны находиться верхнем (R16) и левом (R17) по схеме положениях.

АЧХ звеньев фильтра показаны на рисунке ниже.

-4

При необходимости изменить частоты разделения достаточно пересчитать емкости конденсаторов С2, С3 в фильтре НЧ и С1, С4 в фильтре ВЧ: С1=С4=0,015/fр2 и C2=C3=0,005/fр1, где С1…С4 – ёмкость конденсаторов, мкФ, a fp1 и fр2 – частоты разделения полос, кГц.

Поскольку отдача различных динамических головок не одинакова (обычно она ниже у НЧ головок), для регулировки АЧХ звуковоспроизводящего устройства по звуковому давлению на выходе СЧ и ВЧ звеньев включены подстроечные резисторы R16 и R17.

Получить линейную АЧХ всего тракта можно, установив равенство звукового давления, развиваемого головками на частотах раздела фильтра и проверив правильность их фазировки.

При этом предполагается, что используемые АС имеют линейную АЧХ в полосе пропускания. Для проведения этой операции на равном расстоянии от центров диффузоров НЧ и СЧ головок размещают микрофон, выход которого подключают к осциллографу.

Затем на вход усилителя подают сигнал с частотой fр1 и, поочередно включая НЧ и СЧ головки, с помощью резистора R17 добиваются равенства напряжений на выходе микрофона.

После этого включают сразу две головки, чтобы убедиться в резком увеличении сигнала на выходе микрофона. Если этого не происходит, необходимо изменить полярность включения одной из головок.

Аналогично, но уже с помощью резистора R16, устанавливают равенство звукового давления, развиваемого СЧ и ВЧ головками на частоте раздела fр2, и проверяют правильность фазировки ВЧ головки.

Печатная плата для схемы фильтра показана ниже.

Печатная плата для схемы активного разделительного фильтра Бесселя 2-го порядка для 3-х полосных аудио систем
Печатная плата для схемы активного разделительного фильтра Бесселя 2-го порядка для 3-х полосных аудио систем