Найти в Дзене
RADIO INFO

Блок питания от факса SAMSUNG SF110T, пробуем переделать в регулируемый по напряжению и току (теоретические изыскания).

Добрый день дорогие друзья.

Не так давно на страницах моего канала я рассказывал, что приобрел факс SAMSUNG SF110T за 108 руб с доставкой.

Кстати вчера посмотрел на Авито, там полно подобных факсов и по такой же цене, но мне пока не нужно, надо переварить то, что есть.

Видеообзор разборки этого факса SAMSUNG SF110T можно посмотреть здесь:

В этом факсе меня интересовала микросхема УНЧ MC34119, для создания FM радио в корпусе от детского радиоприемника Зорька, так как у меня имелись в наличие динамики нужного размера для установки в корпус радиоприемника Зорька, только с сопротивлением катушки 32 Ом.

Про корпус детского радиоприемника Зорька можно посмотреть здесь:

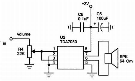
Но позже, изучив параметры микросхемы УНЧ MC34119, я пришел к выводу, что для FM радиоприемника она не очень подходит по некоторым параметрам Vcc = 6 В, Нц = 32 Ом КНИ = 10% = 250 мВт, и решил для УНЧ для на динамик с сопротивлением катушки 32 Ом применить более подходящую микросхему TDA7050, с включением по мостовой схеме.

-2

Я уже собрал и испытал УНЧ на микросхеме TDA7050 для радиоприемника Зорька, об этом можно посмотреть здесь:

Ну а теперь вернемся к теме нашего разговора. После разбора факса SAMSUNG SF110T кроме нужной мне на тот микросхемы УНЧ MC34119, у меня в наличии оказался на отдельной плате довольно солидный и качественный блок питания от факса SAMSUNG SF110T который по основной шине выдает напряжение 24В при токе 3,92А, что не может не заинтересовать радиолюбителей.

-3

Мне удалось найти в Интернете Service Manual к факсу SAMSUNG SF110T и из него я извлек схему к блоку питания

-4

Цепь ответственную за регулировку напряжения я обвел красным цветом. Создаётся впечатление, что корейцам было неведомо о существовании всем известной микросхемы TL431 А если знали, то почему не применяли.

Вот еще пример блока питания на том же ШИМ контроллере KA7552, но с применением микросхемы TL431, я там также обвел красной рамкой участки схемы ответственные за регулировку выводного напряжения.

-5

Но вернемся к нашей схеме БП от факса SAMSUNG SF110T, на ней видно, что выходное напряжение регулируется делителями на резисторах R15, R16 и VR1. R16 по всей видимости стоит для ограничения верхнего предела регулировки. С помощью потенциометра VR1 мне удалось поднять напряжение на линии +24В до 28,7В, а нижний предел получить 18,8В. Мне бы хотелось в этом блоке на линии +24В получить регулировку выходного напряжения от 3В до 30В, для этого я предполагаю заменить R16 на резистор 1,8кОм, а VR1 потенциометром на 5кОм. Очень хотелось узнать экспертное мнение по этому вопросу моих уважаемых читателей. Еще я планирую к этому блоку добавить регулировку по току и защиту от КЗ, здесь я тоже с удовольствием воспользуюсь дельным советом

На этом у нас сегодня все.

Рекомендую посмотреть Подборку публикаций моего канала,, где Вы найдете статьи по рассмотренной выше теме, и множество других материалов, которые могут быть Вам интересны и полезны.

Ставьте лайки, комментируйте, подписывайтесь и заходите на мой канал,, есть много интересной и нужной информации для радиолюбителей.