Найти в Дзене
Нижегородский Мечтатель

Дом Гизов и герцог Лотарингии в XVII веке

Что же, по крайней мере главный мотив герцога Карла удалось выяснить, он прослеживается - зависть к племяннику, который должен был стать очевидным наследником герцогства. Вслед за отцом, конечно, но Никола Франсуа так любил своего сына, что по-видимому, и не собирался вновь становиться герцогом, если бы ему удалось пережить старшего брата, то он сразу бы отрекся в пользу молодого Карла. И… если уж невозможно надеть герцогскую корону на собственного сына, потому как тот бастард, почему бы за большой куш, не передать всё королю Франции? Особенно наседали на герцога Лотарингского его влиятельные младшие родичи Гизы. Они провели целый каскад интриг пытаясь добиться от него этого самого согласия на сделку. В 1660 году, дочь герцога, Анна, была выдана замуж за одного из младших Эльбёфов и насчет ее происхождения даже кривиться не стали, считали своей. Но что же, собственно, представляло из себя семейство Гизов в середине XVI века? Это был довольно обширный и влиятельный во Франции клан, сост

Что же, по крайней мере главный мотив герцога Карла удалось выяснить, он прослеживается - зависть к племяннику, который должен был стать очевидным наследником герцогства. Вслед за отцом, конечно, но Никола Франсуа так любил своего сына, что по-видимому, и не собирался вновь становиться герцогом, если бы ему удалось пережить старшего брата, то он сразу бы отрекся в пользу молодого Карла. И… если уж невозможно надеть герцогскую корону на собственного сына, потому как тот бастард, почему бы за большой куш, не передать всё королю Франции?

Особенно наседали на герцога Лотарингского его влиятельные младшие родичи Гизы. Они провели целый каскад интриг пытаясь добиться от него этого самого согласия на сделку. В 1660 году, дочь герцога, Анна, была выдана замуж за одного из младших Эльбёфов и насчет ее происхождения даже кривиться не стали, считали своей.

Генрих II герцог Гиз
Генрих II герцог Гиз

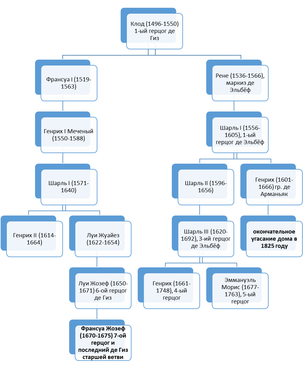
Но что же, собственно, представляло из себя семейство Гизов в середине XVI века? Это был довольно обширный и влиятельный во Франции клан, состоящий из двух линий потомства своего отца-основателя Клода Лотарингского. Первая линия, это, собственно, и есть герцоги Гизы, а вторая – герцоги де Эльбёф. Всего у Клода Лотарингского было восемь сыновей: двое умерли в детстве, один в юности, двое отдали силы церковной карьере. И, наконец, трое продолжили свой род.

Неполная генеалогия Гизов
Неполная генеалогия Гизов

Примечательно, что наиболее преуспело потомство самого старшего – Франсуа (Гизы), и самого младшего – Рене (Эльбёфы). А вот у средней линии, герцогов де Омаль, судьба как-то не задалась, она существовала всего два поколения: Шарль де Омаль, внук Клода Лотарингского был самым упрямым из Гизов и никак не хотел примириться с королем Наваррским, уже ставшим Генрихом IV, против которого он воевал до самого 1594 года. Король, впрочем, по дипломатическим соображениям, любезно держал свою дверь приоткрытой для Омаля, образно выражаясь. Однако, до поры до времени. Кончилось всё тем, что Парижский парламент вне ведома монарха умудрился приговорить Омаля к смертной казни за измену и оскорбление величества.

Слишком поздно Омаль опомнился и позже уже безуспешно добивался у Генриха прощения, время было безнадёжно упущено. В 1595 году бывший герцог де Омаль (это владение было конфисковано) отправился в изгнание в Испанские Нидерланды, оба его сына умерли в младенчестве, а сам Шарль скончался в 1631 году, на нем эта средняя линия младшего «куста» Лотарингского дома и угасла.

-3

Вот остальные лотарингцы во Франции при Бурбонах устроились вполне неплохо и были довольно многочисленны, обратите внимание, в семье только у одного Генриха графа Арманьяка и виконта Бриона (младшая линия де Эльбёфов) на 1662 год, было семеро мужчин – сам граф, пятеро его сыновей и пока только один внук.

А теперь в 1662 году, перед Гизами открылась и вовсе заманчивая перспектива – самим стать принцами крови Франции. Пока же они находились «на ступеньку ниже» - иностранные принцы «суверенных домов», что было в свою очередь выше статуса пэра Франции. Как считают исследователи, данный титул был введен Франциском I, желавшим привлечь во Францию младшие (кадетские) линии правящих домов. Впрочем, особого успеха в этом направлении достичь не удалось, по факту за весь период «старого режима», ни одна младшая ветвь правящей королевской европейской семьи во Франции не обосновалась, «иностранцы» были из домов поскромнее, да и у некоторых происхождение суверенности было подчас спорным.

-4

Так получилось, что в Париже, в 1661 году собралось вся верхушка Лотарингского дома - герцог Карл IV и его брат Никола Франсуа с сыном Карлом. Бурно обсуждался вопрос женитьбы последнего, но главное в том, что герцог стал опасаться, что племянник будет претендовать на корону поперек него. Как раз по тому старому обычаю, ведь молодой Карл был сыном Клод Франсуазы, и уж коли старшая сестра его матери умерла бездетной, то он и должен был быть герцогом прямо сейчас. По сути, молодой племянник герцога являл собой образец универсального наследника, сразу по обеим системам наследования: по салическому праву он был очевидно на прямой линии, повторюсь, отец уступил бы ему свою очередь, а законному сыну самого герцога на тот год даже в перспективе неоткуда было взяться.

*****

Поддержать автора: 2202 2053 7037 8017

Приглашаю всех в свой телеграмм-канал:

Нижегородский Мечтатель