Добавить в корзинуПозвонить
Найти в Дзене
Мedical Insider

Новый подход к диагностике хронической усталости: исследование

В условиях пандемии COVID-19, когда многие столкнулись с длительным воздействием вируса, внимание ученых привлекло состояние, известное как синдром хронической усталости (СХУ), или миалгический энцефаломиелит (ME/CFS). Это заболевание, характеризующееся длительной усталостью и другими симптомами, может возникнуть после различных инфекций, стресса или хирургического вмешательства. Синдром хронической усталости не является редким явлением. По данным австралийского правительства, в Австралии от него страдают около 250 000 человек. Недавние исследования предполагают, что это состояние может затронуть каждого 30-го человека. Одним из главных вызовов в лечении ME/CFS является сложность диагностики. Отсутствие четких биологических маркеров делает процесс постановки диагноза затруднительным. Пациентам часто приходится проходить множество тестов, чтобы исключить другие возможные заболевания. Группа ученых из Британского биобанка провела масштабное исследование, направленное на разработку диффер
Оглавление

В условиях пандемии COVID-19, когда многие столкнулись с длительным воздействием вируса, внимание ученых привлекло состояние, известное как синдром хронической усталости (СХУ), или миалгический энцефаломиелит (ME/CFS). Это заболевание, характеризующееся длительной усталостью и другими симптомами, может возникнуть после различных инфекций, стресса или хирургического вмешательства.

Миалгический энцефаломиелит: масштабы проблемы

Синдром хронической усталости не является редким явлением. По данным австралийского правительства, в Австралии от него страдают около 250 000 человек. Недавние исследования предполагают, что это состояние может затронуть каждого 30-го человека.

Сложности диагностики

Одним из главных вызовов в лечении ME/CFS является сложность диагностики. Отсутствие четких биологических маркеров делает процесс постановки диагноза затруднительным. Пациентам часто приходится проходить множество тестов, чтобы исключить другие возможные заболевания.

Исследование британских ученых

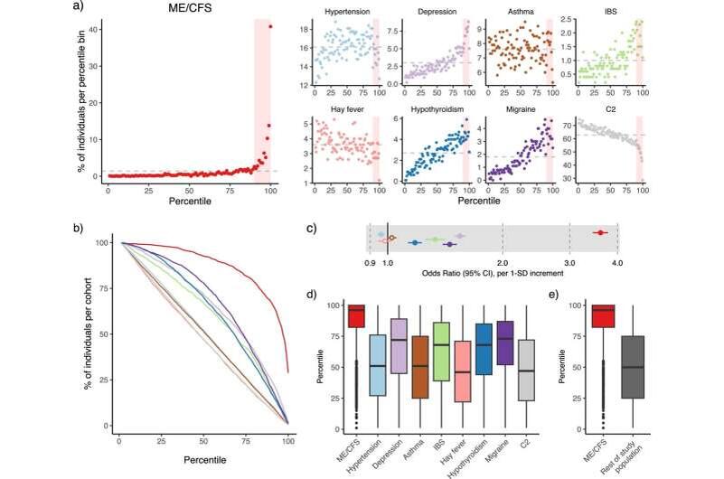
Группа ученых из Британского биобанка провела масштабное исследование, направленное на разработку дифференциальных диагностических маркеров для ME/CFS. В исследовании использовались данные более 100 000 пациентов, включая тех, кто страдает ME/CFS, и тех, у кого есть другие коморбидные заболевания.

Целью исследования было выявить клинические и метаболитные маркеры, которые могли бы помочь отличить ME/CFS от других состояний. В результате был выявлен набор из 19 основных факторов здоровья и девяти маркеров крови, которые правильно дифференцируют ME/CFS от семи общих коморбидных условий в 83% случаев.

Основные выводы исследования

Результаты исследования показали, что у пациентов с ME/CFS наблюдаются воспаление и аномалии в уровнях холестерина и триглицеридов. Эти данные могут помочь в понимании биологических механизмов, лежащих в основе заболевания.

Хотя точность предложенного набора маркеров не идеальна, это значительный шаг вперед в области диагностики ME/CFS. Результаты исследования опубликованы в журнале Nature Journal Communications Medicine.

Перспективы для лечения

Ученые надеются, что их работа поможет ускорить процесс диагностики ME/CFS и улучшит качество жизни пациентов. В будущем планируется перевод результатов исследования в клиническую практику, чтобы пациенты могли получать своевременную и точную помощь.

Заключение

Исследование ученых из Британского биобанка представляет собой важный шаг в борьбе с синдромом хронической усталости. Разработка дифференциальных диагностических маркеров может значительно упростить процесс постановки диагноза и улучшить лечение этого сложного заболевания.

Литература:
Katherine Huang et al, Discriminating Myalgic Encephalomyelitis/Chronic Fatigue Syndrome and comorbid conditions using metabolomics in UK Biobank,
Communications Medicine (2024). DOI: 10.1038/s43856-024-00669-7