Найти в Дзене
Profi Studio

Корпоративный портал для рекламного агентства полного цикла

Компания занимается дизайном, производством, доставкой, установкой и обслуживанием рекламы. Услуги компании включают в себя Широкоформатную, Интерьерную печать, Рекламные конструкции, Полиграфию и Услуги дизайна. В начале своего развития компания была рекламной мастерской, поэтому услуг, оборудования, сотрудников и, соответственно, заказов было немного. Они достаточно хорошо справлялись без помощи сторонних систем. Но с каждым годом компания набирала обороты → таким образом компания доросла до рекламного агентства полного цикла. Ситуация на момент обращения Что требовалось — Повышение эффективности отдела продаж и уровня клиентского сервиса: 1) фиксация каждой заявки в единой системе 2) установка причины отказа и получение обратной связи от клиента 3) контроль дебиторской задолженности 4) повышение скорости и качества обработки заявок за счет автоматизации действий — Контроль качества работы менеджеров: 1) автоматические задания менеджерам по событиям 2) контроль сроков обработки с уве
Оглавление

Компания занимается дизайном, производством, доставкой, установкой и обслуживанием рекламы. Услуги компании включают в себя Широкоформатную, Интерьерную печать, Рекламные конструкции, Полиграфию и Услуги дизайна.

В начале своего развития компания была рекламной мастерской, поэтому услуг, оборудования, сотрудников и, соответственно, заказов было немного. Они достаточно хорошо справлялись без помощи сторонних систем. Но с каждым годом компания набирала обороты → таким образом компания доросла до рекламного агентства полного цикла.

Ситуация на момент обращения

  1. Заказов стало больше, менеджерам стало проблемно вести их в Excel – терялись расчеты, приходилось переспрашивать клиентов. Заявки велись во всем любимом Excel, но его было недостаточно для ведения и контроля полного процесса. Где-то менеджер потерял данные → заказ на грани срыва, клиент недоволен.
  2. Бухгалтера выполняли лишнюю работу – выставляли счета за менеджеров, так как у последних не было доступа к 1С. Из-за этого терялось время – менеджеру нужно было дойти до бухгалтера, передать запрос, дождаться выставления. После поступления оплаты нужно было определить чей счет.
  3. Чтобы передать заказ на производство, менеджеру тоже приходилось постараться – распечатать на листе запрос с продукцией, передать определенному печатнику в зависимости от типа печати.
  4. Допечатную обработку макетов отдел дизайна производит по графику дежурств. По нему нужно было определить кто сегодня ответственный, а если дизайнер срочно уходил в отпуск, нужно было узнать кто его замещает. Также были сложности по разработке макетов «с нуля» - нужно было оценить, запланировать, сообщить менеджеру, не потерять.
  5. Очень важно, что руководитель не видел ни общей картины работы над заказами, ни детальной информации по заказам и истории в разрезе одного клиента, поэтому контролировать процессы было сложно.
  6. Когда этот беспорядок стал приводить к тому, что заказы срывались и клиенты стали уходить, компания начала действовать решительно. Они обратились к нам за помощью – привести процессы в порядок, повысить эффективность и контроль работы по всем отделам, автоматизировать процессы для сокращения времени ведения заказов.

Что требовалось

— Повышение эффективности отдела продаж и уровня клиентского сервиса:

1) фиксация каждой заявки в единой системе

2) установка причины отказа и получение обратной связи от клиента

3) контроль дебиторской задолженности

4) повышение скорости и качества обработки заявок за счет автоматизации действий

— Контроль качества работы менеджеров:

1) автоматические задания менеджерам по событиям

2) контроль сроков обработки с уведомлением руководителю

3) полная история взаимодействия с клиентом для оценки действия

4) отчеты о работе по показателям

— Сокращение времени менеджера на рутинные операции:

1) автоматическое выставление КП, счета, договора

2) передача заявок в производство и доставку

3) автоматическое формирование отчетов по работе

4) полная история заказов и коммуникаций по клиенту с быстрым поиском информации

— Контроль и планирование работы дизайнеров:

1) график дежурств и автоматическое распределение заданий в соответствии с графиком

2) планирование занятости и распределение заказов на основе оценки трудозатрат по действующим и предварительно оцененным заказам

3) автоматическое формирование отчета по заказам

Почему выбрали Битрикс24

  1. Битрикс24 самая популярная платформа для работы всей компании.
  2. Возможность автоматизировать работы и за счет этого сократить время для дальнейшего увеличения продаж.
  3. Удобный и понятный интерфейс.
  4. Клиент уже был знаком с продуктом и Битрикс24 в целом ему понравился, даже предыдущее неудачное внедрение с другим партнером не отбило интереса к этой CRM.

Что мы сделали

1. Анализ и структурирование всех процессов компании, составление технического задания на внедрение Битрикс24

Перед внедрением нам нужно было плотно познакомиться со всеми процессами и выявить проблемные места. Для этого мы провели несколько встреч. На них обсудили возможности оптимизации, рассказали про опыт других компаний. Далее перенесли процессы на модель и согласовали техническое задание на внедрение.

-2

А зачем это было нужно?
• Без детального ознакомления с Вашей работой вероятность успешного внедрения сводится к 0%, ведь все компании и процессы разные и у каждого есть свои нюансы. Типовое внедрение не всегда решит Ваши проблемы.
• Мы хотим максимально помочь Вашему бизнесу, поэтому учитываем все детали.
• Бонус: если у Вас нет регламентов работы, то модели и их описание будут полезны для новых сотрудников компании – так они смогут быстрее понять порядок работ.

2. Установка портала, приглашение пользователей

Первым делом мы установили коробочный портал Битрикс24, далее выполнили общие настройки системы и пригласили пользователей.

Уже на этом этапе все сотрудники компании могли пользоваться стандартным функционалом от Битрикс24:
• общаться в чатах;
• писать новости и создавать опросы;
• ставить и выполнять задачи, контролировать их выполнение;
• загружать файлы на диск, делиться документами;
• работать в рамках групп и проектов и др.

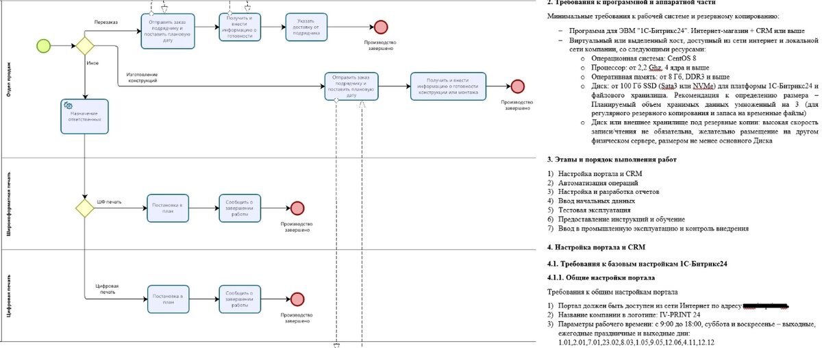
3. Настройка воронок для работы всей компании

Для отдела продаж:
Настроили воронку от поступления новой заявки до полной передачи готовой продукции клиенту.

Для отдела дизайна:
Настроили воронку от оценки работ по данным брифа/от допечатной обработки до согласования итоговых макетов с клиентом;

Для отдела производства:
Настроили воронку от передачи в производство до доставки и монтажа.
Отметим, что в компании производство делится на 4 направления:
• широкоформатная печать.
• цифровая печать.
• перезаказ.
• рекламные конструкции.
И, в зависимости от специфики работы каждого направления, мы настроили определенные процессы обработки и автоматизации, в процессах участвуют разные сотрудники.

Для отдела рекламаций:
Настроили воронку от рассмотрения заявки до передачи в производство.

4. Настройка карточек заказов, дизайна, производства, рекламаций

Для всех отделов мы создали свои карточки, в которые сотрудники могут заносить всю необходимую информацию. Все карточки одного заказа связаны между собой – таким образом появилась возможность быстро и легко переходить между карточками заказа, производства, дизайна или рекламации.

-3

5. Автоматическая отправка расчета из Excel и Google-таблиц в карточки производства и заказа

Очень удобно, когда не нужно вручную переносить данные из сторонней системы в Битрикс24. Мы знаем как важно время для компании – ведь от этого напрямую зависит объем продаж менеджеров и Ваша прибыль.

Мы автоматизировали процесс переноса данных по расчету – менеджеры, как и раньше, выполняют расчеты в уже имеющихся калькуляторах Excel и Google-таблицах, но теперь, лишь нажатием одной кнопки, все данные расчета попадают в нужную карточку заказа и производства.

-4

6. Создание документов в пару кликов

Для увеличения скорости работы менеджеров, мы им настроили шаблоны документов:
• коммерческое предложение,
• договор,
• счет.
Теперь они могут в пару кликов создавать документы – все автоматически подтянется из карточки.

Отправить сгенерированный документ можно сразу привычным способом для сотрудников - по электронной почте, но происходит это напрямую из Битрикс24! Почта синхронизируется, менеджер видит статусы прочтения – это повышает шансы на продажу, ведь после прочтения письма с коммерческим предложением можно сразу перезвонить клиенту и обсудить все детали.

Бухгалтер больше не выставляет счета – ему остается проставить в карточке счета статус «Оплачен», а ответственный менеджер получит автоматическое уведомление.

-5

7. Автоматическая работа дизайнеров по графику дежурств, оценка и планирование

Больше не нужно самостоятельно искать дизайнеров – система делает это сама!

Мы разработали график дежурств внутри Битрикс24, который позволяет отправлять автоматические задания по допечатной обработке нужному дизайнеру. Также в графике есть возможность ставить замещающего сотрудника, дату и смену переноса, если по какой-то причине дежурный по плану не вышел на работу.

Для разработок «с нуля» дизайнеры получают задания на оценку, а также в дальнейшем планируют дату внутри своей карточки → все автоматически отправляется в календарь сотрудника внутри Битрикс24! Кстати, календарь Битрикс24 можно легко синхронизировать со своим сторонним календарем :)

8. Автоматическая отправка заказа на производство

Больше не нужно вручную передавать запрос в производство – система делает это сама!

Определенный печатник, в зависимости от способа изготовления, автоматически получает задания на установку планируемой даты производства и производства продукции. После выполнения всех заданий, заказ автоматически передается на самовывоз или доставку.
Менеджеру остается только наблюдать за ходом выполнения и контролировать процесс.

9. Автоматическая отправка заказа на доставку и монтаж

Аналогично курьеры и монтажники получают задания и видят все актуальные незакрытые заявки. Курьеры видят адрес, контактную информацию, а монтажники после монтажа заносят результат в виде фото и текстового отчета → все результаты попадают в Битрикс24.

10. Автоматические письма клиентам

Мы настроили готовые автоматические письма, которые отправляются клиентам по различным событиям (смены статусов, выполнения задания или др.):
• согласования дизайна с готовой ссылкой на макеты;
• о передаче продукции на производство;
• о готовности продукции для самовывоза;
• о запланированной доставке курьером;
• с запросом обратной связи от клиента.
Письма подкрепляются в карточку, таким образом система хранит историю коммуникации с клиентом.

11. Отчеты для руководителя

Любая компания хочет видеть результат.
Наверняка, Вы тоже хотели бы видеть отчеты по объемам продаж, по работе менеджеров и других сотрудников? Узнать, кто выкладывается «на полную» и принес большую эффективность компании, а кто работает медленнее и неохотнее.

Для этой компании мы разработали различные отчеты объема продаж по производству, по работе отдела дизайна, по заказам менеджеров, по дебиторской задолженности.
Теперь руководитель сможет анализировать объем продаж по менеджерам, средний чек дизайнера, объемы продаж по производству в разрезе способов изготовления, менеджеров, периоду по переводу в производство и др. отчеты.

-6
-7

12. Объединение заявок из различных источников внутри Битрикс24

Мы подключили в Битрикс24 чаты из ВКонтакте, Viber, Instagram*. Потенциальные и существующие клиенты пишут привычным для них способом – в группах и мессендежрах, а сотрудники компании общаются с ними внутри Битрикс24.
Менеджерам больше не нужно переходить по вкладкам и контролировать новые сообщения. Битрикс24 подскажет о новых заявках.

*Деятельность Instagram запрещена в РФ.

13. Бриф по ссылке

Не все клиенты охотно заполняют бриф. Тем более, если этот бриф объемный, да еще и файл нужно отправлять обратно по электронной почте.

Мы предложили сократить бриф и настроить его в системе Битрикс24.
Менеджер может ссылкой отправить его клиенту. Тот в свою очередь переходит по ссылке, отвечает на вопросы любым удобным для него способом – с телефона или компьютера. По одной кнопке «Отправить» все ответы попадают в карточку нужного заказа, а менеджер получает уведомление о заполнении брифа.

Такой вариант клиенту понравился, согласовали и настроили!

14. Настройка прав

Компании требовалось разграничить права и теперь это работает так:
• Менеджеры видят только свою базу клиентов, свои заказы, элементы дизайна и производства.
• Дизайнеры и производство видят свои карточки.
• Руководители видят всю информацию, относящуюся к их отделам.
• Директор видит полную картину.

15. Обучение сотрудников работе в Битрикс24

Новая система для основной части компании – это практически всегда стресс.
Мы помогли адаптироваться к системе – обучили работе с основным функционалом Битрикс24 и работе в CRM.
Каждому отделу показывали их процесс и необходимые действия – далее передали инструкции.
Если в процессе работы после обучения у сотрудников возникали вопросы – разбирали и отвечали.

Сложности проекта
По данным производства не было возможности создания отчетов на стандартном конструкторе
Решение
Мы разработали свои интерфейсы отчетов с нужными фильтрами

Наиболее востребованный функционал Битрикс24 у сотрудников:
• CRM (заказы, дизайн, производство, рекламации, контакты, компании)
• Диск
• Отчеты
• Чаты
• Открытые линии

Результаты

  1. Весь цикл исполнения заказа внутри Битрикс24 (продажа, дизайн, производство, доставка, монтаж).
  2. Прозрачная работа менеджеров – в любой момент руководитель может посмотреть текущую ситуацию по заказам, контролировать простои, анализировать данные по отчетам.
  3. Сокращение времени:
    – по обработке обращений, ведь больше не нужно искать данные по ранее произведенному расчету;
    – все данные автоматически попадают из Excel и Google в нужную карточку, а при повторном обращении клиента, менеджер быстро увидит информацию по заявке, нужной продукции и расчету;
    – по созданию документов, благодаря настроенным шаблонам;
    – по передаче заявки дизайнерам, на производство, на доставку и монтаж, благодаря настроенной автоматизации;
    – по оповещении клиентов - Битрикс24 самостоятельно отправляет письма.
  4. Разгрузка бухгалтера – менеджер теперь сам выставляет счета, а бухгалтер лишь поставляет оплату.
  5. Минимизация потерь обращений от клиентов, благодаря подключению различных источников заявок в единую систему Битрикс24.