Добавить в корзинуПозвонить
Найти в Дзене
УЧИМСЯ САМИ

Радиоприемник (часть 4)

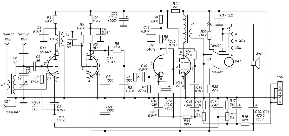
ПЕРВОЕ ЗНАКОМСТВО СО СХЕМОЙ События вынуждают нас поторопиться. Обанкротившиеся политиканы, которые оставили самим себе уже только один-единственный достойный (хотя, где эти организмы, а где - хоть какие-то понятия о достоинстве?) выход - НЕМЕДЛЕННО выйти с коротким покаянным заявлением и сразу же после него застрелиться, напротив, настаивают на старом и только поднимают ставки. Возможно всё. Так что переходим сразу к схеме. - Что-то непохожа она на супергетеродин. А не ты ли говорил, что приемники прямого усиления на коротких волнах мало что могут? Ну, да. Однако есть способ и без сложных в настройке преобразователей частоты добиться того, что, например, на двухламповом приемнике можно услышать в районе Северного полюса сигналы антарктической экспедиции (достижение радиста Э.Т. Кренкеля). Взгляните внимательнее на первый каскад приемника. "Генератор?" - спросите вы, узнав знакомую схему. Не совсем. Обратная связь осуществляется всего-навсего одним витком. Этого недостаточно для генера

ПЕРВОЕ ЗНАКОМСТВО СО СХЕМОЙ

События вынуждают нас поторопиться. Обанкротившиеся политиканы, которые оставили самим себе уже только один-единственный достойный (хотя, где эти организмы, а где - хоть какие-то понятия о достоинстве?) выход - НЕМЕДЛЕННО выйти с коротким покаянным заявлением и сразу же после него застрелиться, напротив, настаивают на старом и только поднимают ставки. Возможно всё. Так что переходим сразу к схеме.

- Что-то непохожа она на супергетеродин. А не ты ли говорил, что приемники прямого усиления на коротких волнах мало что могут?

Ну, да. Однако есть способ и без сложных в настройке преобразователей частоты добиться того, что, например, на двухламповом приемнике можно услышать в районе Северного полюса сигналы антарктической экспедиции (достижение радиста Э.Т. Кренкеля). Взгляните внимательнее на первый каскад приемника. "Генератор?" - спросите вы, узнав знакомую схему. Не совсем. Обратная связь осуществляется всего-навсего одним витком. Этого недостаточно для генерации. Но введение в контур некоторой части его же собственных, но усиленных колебаний приводит к интересному эффекту - оно компенсирует потери в контуре, его добротность становится невероятной, недостижимой обычным путем. Его резонансный пик становится более острым и высоким, растут избирательность и чувствительность. Каскад, использующий такой простейший и наиболее экономичный способ повышения этих параметров называется РЕГЕНЕРАТИВНЫМ. ("регенерация" - "восстановление")

Вместо схемы с автоматическим смещением мы используем подачу на сетку Л1.1 отрицательного смещения от отдельного источника - накально-сеточной батареи. Причем величину этого смещения можно подрегулировать с помощью подстроечного резистора R18. Дело тут вот в чем: регенеративные схемы проигрывают в устойчивости. Перейдя определенный порог, они возбуждаются и все же превращаются в генератор. А при слишком малой обратной связи положительные эффекты регенерации проявляются недостаточно. Регулировать режим такого каскада можно, изменяя степень обратной связи либо его усиление. Мы выбрали второй способ. Дело в том, что большинство усилительных каскадов создает тем большее усиление, чем больше открыт усилительный элемент, чем больше ток через него. Вот и здесь мы можем подобрать наиболее подходящую нам рабочую точку каскада с помощью одной только отвертки.

Однако, помимо заложенной в конструкцию обратной связи через виток провода, может возникнуть и паразитная связь через емкость между лампой и катушкой, непредсказуемая по величине и знаку. Чтобы устранить ее и сделать каскад более стабильным, Л1 установлена на панельку, на которой предусмотрена установка экрана. Нафотографии ниже эта лампа находится слева.

Поскольку в каких-нибудь экстремальных ситуациях вам придется использовать самые разнообразные антенны, то в приемнике предусмотрено 2 способа их подключения - через катушку связи L1 или через конденсатор С1 очень малой, всего 5 пикофарад, емкости. Так что вы можете прямо по ходу приема выбрать тот, который дает наилучшие результаты.

В старину обычно регенеративный каскад для простоты сразу же совмещали и с детектором. Но мы используем его только для фильтрации и усиления ВЧ сигнала, а детектор делаем отдельно, на второй половине Л1, благо, что она - двойной триод. Это позволит увеличить чувствительность аппарата, а также еще сильнее подавить наводки 50 Гц из электросети на антенну. Так как ВЧ трансформатор L3, L4 содержит малое количество витков, то он такие низкие частоты практически не передает.

Далее следует двухкаскадный УНЧ, подобный тому, что мы собирали по материалам этой статьи. Только в этот раз у нас результаты по его усилению и громкости будут куда лучше. Не только из-за хоть сколько-то приличного анодного напряжения, но и благодаря примененной там лампе 6Ф1П, представляющей из себя сборку из триода и пентода в одном баллоне. Пентоды способны давать больший размах и мощность выходного сигнала, а также имеют больший коэффициент усиления, чем триоды. К тому же лампа эта очень популярная и применялась практически во всех телевизорах, вплоть до последних использовавших лампы моделей, так что найти ее будет нетрудно. Переменный резистор R21 - регулятор громкости.

Как вы видите, практически все цепи приемника снабжены многочисленными RC-фильтрами. Они не только сглаживают пульсации питающего напряжения, приходящие от преобразователя, но и подавляют паразитные межкаскадные связи, способные привести к самовозбуждению различных цепей приемника. Особенно тщательно, с помощью электролитических конденсаторов большой емкости, отфильтровано отрицательное сеточное напряжение. Ведь все помехи, которые попадут на управляющие сетки ламп, будут ими усилены.

Поскольку нам надо поторопиться, то результатом этой статьи будет не только первое впечатление от схемы, но и куча практических заданий. Закупите около десятка керамических (или в крайнем случае пленочных) конденсаторов емкостью 0,047 мкф на рабочее напряжение не ниже 250 В.

А также начинайте искать материалы и слесарить. Тем, кто собирает низкочастотные устройства, просто - спаял печатную плату, припаял к ней на болтающихся проводках регуляторы и кнопки - и можно пробовать в работе. В аналоговой аппаратуре радиодиапазона это не прокатит - если настройка будет уплывать просто от того, что вы поднесете руку к КПЕ. Аппарат надо будет сразу монтировать на полагающемся ему "шасси" - металлической основе. У нас использована классическая для ламповых устройств конструкция - открытый снизу невысокий металлический короб. Вот как он выглядит:

-2

А вот его габаритный чертеж.

-3

В самом классическом варианте шасси выгибается и свинчивается или склепывается из 1-2 мм дюралевого листа. Вам может попасться очень твердый дюралюминий, который может треснуть и сломаться при его сгибе. Выходов возможно два. Первый: свинчивать (или склепывать) шасси из отдельных пластинок с помощью металлических скоб или бобышек. Второй: термообработать дюраль, чтобы он стал более мягким. Для этого его надо... закалить. Дело в том, что дюралюминий, в отличие от стали, обладает удивительным свойством - от закалки он становится мягким, а через двое-трое суток твердеет. Для проведения закалки лист дюраля нагревают над широкой конфоркой газовой плиты, постоянно перемещая его для равномерности нагрева. Нагрев должен быть достаточно сильным - 500 градусов. Для проверки поводите по поверхности дюраля деревянной лучинкой (спичкой). Лучинка должна слегка обугливаться и оставлять тонкий след. Причем мало нагреть металл, его надо выдержать при этой температуре 15 минут, а если лист толстый 1,5-2 мм, то еще на 10 минут дольше. И только затем резко охладить в воде. Теперь у вас есть день-другой, чтобы согнуть из заготовки требуемую деталь.

Если вы не найдете подходящего дюралевого листа, то возможен и другой способ сборки шасси - спаять его из листов фольгированного стеклотекстолита. Только в этом случае надо будет сделать по возможности все необходимые отверстия в деталях до их спайки, чтобы не разломать сборку и не оторвать фольгу от основы.

ВАЖНОЕ ПРИМЕЧАНИЕ: пока что схема и конструкция устройства показана без узлов, необходимых для приема однополосной модуляции радиолюбителей. Но такая возможность предусмотрена. Как вы можете видеть, в корпусе достаточно свободного места. Кроме того, установлена пока еще пустая 7-штырьковая панель для дополнительной лампы типа 6Ж1П.