Найти в Дзене
Свел Электрик

Простые инверторы с чистой синусоидой (часть IV)

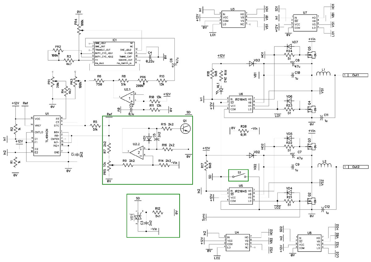
Схема инвертора (принципиальная схема на рис.1), описанного в первой части статьи, может быть модифицирована за счет
- ввода в схему инвертора защитных узлов
- повышения амплитуды синусоидального напряжения на выходе
инвертора.
В модифицированной схеме инвертора (рис.9 или упрощенная схема на рис.10) в качестве драйверов MOSFET могут быть использованы микросхемы IR2104 (U5, U6) или IR2186 (U7, U8) в корпусах (DIP-8/SOIC-8) - вместо IR2110/IR2113 (DIP-14/SOIC-14). Это может упростить компоновку платы при проектировании и уменьшить количество соединений, хотя и не дает какого-либо выигрыша по параметрам (относительно базовой схемы). Для совместной работы с этими драйверами могут быть использованы узлы токовой "триггерной" защиты (выделены в схеме) на микросхеме U2.2 и транзисторе Q1 (вариант 1), или на симисторе VS1 (вариант 2). Схема на ОУ (U2.2) является защелкой, но более чувствительна, чем на симисторе и может работать, соответственно, с меньшим сопротивлением резистора R20 (датч

Схема инвертора (принципиальная схема на рис.1), описанного в первой части статьи, может быть модифицирована за счет
- ввода в схему инвертора защитных узлов
- повышения амплитуды синусоидального напряжения на выходе
инвертора.
В модифицированной схеме инвертора (рис.9 или упрощенная схема на рис.10) в качестве драйверов MOSFET могут быть использованы микросхемы IR2104 (U5, U6) или IR2186 (U7, U8) в корпусах (DIP-8/SOIC-8) - вместо IR2110/IR2113 (DIP-14/SOIC-14). Это может упростить компоновку платы при проектировании и уменьшить количество соединений, хотя и не дает какого-либо выигрыша по параметрам (относительно базовой схемы). Для совместной работы с этими драйверами могут быть использованы узлы токовой "триггерной" защиты (выделены в схеме) на микросхеме U2.2 и транзисторе Q1 (вариант 1), или на симисторе VS1 (вариант 2). Схема на ОУ (U2.2) является защелкой, но более чувствительна, чем на симисторе и может работать, соответственно, с меньшим сопротивлением резистора R20 (датчик тока), включенного в истоковые цепи группы силовых ключей (U2/U4). Необходимый ток срабатывания защиты устанавливается с помощью подстроечного резистора PR5.

Рис.9 Принципиальная схема инвертора с чистой синусоидой (вариант 4)
Рис.9 Принципиальная схема инвертора с чистой синусоидой (вариант 4)

Схема узла токовой защиты на симисторе проще, чем на ОУ, но ее использование предпочтительно при меньшей мощности инвертора, как и использование драйвера IR2104, который имеет относительно невысокую нагрузочную способность и не рассчитан на управление мощными MOSFET, имеющими, как правило, достаточно большие значения "затворной" емкости.

Рис.10 Упрощенная принципиальная схема инвертора (вариант 4)
Рис.10 Упрощенная принципиальная схема инвертора (вариант 4)

Симистор MAC97 применен как альтернатива тиристору по причине безотказной работы при малом токе удержания (от 1мА), что позволяет фиксировать "аварийное" состояние на входах SD драйверов после срабатывания защиты (в отличии, например от маломощных тиристоров серии MCR-100).
В качестве защиты от перегрева силовых компонентов инвертора (дроссель L1, силовые ключи Q2...Q5) в схему может быть введен термостат (S1).
Для формирования синусоидального сигнала применена микросхема ICL8038 (IC1) с минимальным количеством навесных компонентов, достаточных для оперативного регулирования частоты (PR2) и подстройки симметрии синусоидального сигнала (PR4). Амплитуда выходного синусоидального сигнала оперативно регулируется потенциометром PR6.
Внутренняя схемотехника ICL8038 допускает организацию достаточно эффективных фидбэков, позволяющих стабилизировать выходное напряжения инвертора при изменяющихся параметрах нагрузки (в данной статье не рассматривается).
Для увеличения максимальной амплитуды синусоидального выходного напряжения инвертора и его стабилизации, схема инвертора может быть дополнена достаточно сложным узлом стабилизированного повышающего DC-DC-регулятора. Кроме повышения и стабилизации напряжения питания силовой части инвертора, регулятор осуществляет питание схемы управления и обеспечивает ее старт.
Схема DC-DC-регулятора (рис.11) содержит ШИМ на микросхеме UC3843 (U9); бустерный каскад на ключе Q10 и дросселе (трансформаторе) Т2; каскад взаимодействия с токовой защитой инвертора (сопряжение с точкой SD) на транзисторе Q7; вход синхронизации собственного генератора с несущей частотой инвертора (Sinc); узел старта на транзисторе Q9; узел старта на транзисторе Q8; стабилизатор питания схемы управления инвертора на транзисторе Q6.

Рис.11 Принципиальная схема DC-DC-регулятора (повышающий преобразователь)
Рис.11 Принципиальная схема DC-DC-регулятора (повышающий преобразователь)

Узел старта (Q9) после подачи напряжения в точку +Vin обеспечивает достаточно быстрый заряд конденсатора С25 до напряжения, необходимого для запуска ШИМ на UC3843 (U9). В отличии от простейшей схемы подачи стартового напряжения питания на UC3843 (плюса диодного моста посредством одиночного резистора, например), схема с применением транзистора более экономична и допускает использование резисторов меньшей мощности (чем, если бы это был одиночный балластный резистор).
После запуска U9 появляются управляющие импульсы на затворе ключа Q10, обеспечивающего коммутацию дросселя Т2 с частотой, заданной встроенным генератором U9 (C19/R30 - определяют стартовую частоту генератора). Длительность коммутирующих импульсов в момент запуска определяется токовым фидбэком U9 (по входу I_SEN) с резистора R40. На вторичных обмотках дросселя Т2 появляется напряжение.
На конденсаторе С27 (+Vin) появляется напряжение +380В...+420В (выбираем с помощью подстроечного резистора PR7).
В течении нескольких тактов работы DC-DC-регулятора конденсатор С23 заряжается до значения, при котором происходит пробой стабилитрона VZ2, инициирующего отпирание транзистора Q8. На шину питания +12V схемы управления подается напряжение питания, стабилизируемое узлом на транзисторе Q6. Узел старта на транзисторе Q8 необходим для
- исключения разряда С23 прочими стартовыми процессами, не
относящимися к старту U9, "изолируя" схему питания U9 от прочих
питающих шин;
- исключения работы схемы управления при пониженном значении напряжения, способным вызвать некорректную стартовую работу микросхем U1...U8 и низкое управляющее напряжение на затворах силовых ключей, что может стать причиной "линейного" режима их работы и гарантированному выходу из строя по этой причине.
Через развязывающий диод VD12 обеспечивается питание U9 от вторичной обмотки дросселя (трансформатора) Т2. Уровень напряжения на конденсаторе на несколько вольт превосходит напряжение на эмиттере транзистора Q9 (определяется стабилитроном VZ3), поэтому транзистор Q9 запирается.
С момента подачи питания в схему управления инвертора (+12V) практически сразу начинают работать ШИМ (U1) и генератор синусоидального сигнала (IC1). Разнополярные, модулированные синусоидой, импульсы с выходов U1 C1/E2 подаются на входы драйверов полумостов (точки In1/In2) для дальнейшего умощнения. Амплитуда модулированных импульсов в диагонали моста (VS1/VS2) практически равна напряжению питания +Vin. Фильтры L1/C11 и L2/C12 подавляют импульсную ВЧ-составляющую, производя простейшую демодуляцию сигнала. На выходах Out1/Out2 образуется напряжение синусоидальной формы с частотой, определяемой генератором IC1.
С подачей сигнала Sinc в схему тактового генератора DC-DC-регулятора (U9), частота коммутации регулятора становится равной частоте ШИМ инвертора. Это обстоятельство следует учитывать и при выборе параметров дросселя. При работе ШИМ инвертора в испытуемом диапазоне частот 20кГц...80кГц, характер работы регулятора (температура дросселя, корпуса Q10) не менялся (при индуктивности дросселя Т2 470мкГн и номиналов времязадающих компонентов генератора U9). Однако, оптимальным диапазоном частоты следует считать 45кГц...75кГц.
Примечания по сборке и настройке.
Если компоненты инвертора размещены на макетной плате, то задающие узлы схемы управления должны должны быть размещены компактно, т.е элементы "обвязки" микросхем IC1, U1 должны быть размещены в непосредственной близости к корпусам "своих" микросхем.
Корпуса транзисторов силовых ключей должны иметь соединения минимальной длины в точках HO/LO/VS/0V, т.е., находится в непосредственной близости от собственных драйверов. В точках In1/In2 соединения так же должны иметь минимальную длину.
Шины 0V должны иметь "точечное" начало для силовых разветвлений. Исходной точкой разветвления для силовых компонентов R40/R20/C18/C22/C27, следует считать минусовые выводы конденсаторов С22/С27, находящихся в непосредственной близости друг от друга. Проводники силовых соединений V0/VS/Vin/V0 должны выполняться проводниками сечением не хуже 1,5кв.мм или многожильными пропаянными проводниками общим сечением не хуже указанного.
Дроссели L1/L2 могут быть намотаны эмалированным проводом сечением не менее 1кв.мм. или литцендратом. Исполнение дросселей L1/L2 может быть любым с индуктивностью 0,5мГн...3мГн. Значение индуктивности дросселя будет зависеть от частоты несущей ШИМ последовательности, напряжения питания (+Vin) прежде всего. Ферритовые кольцевые магнитопроводы должны иметь немагнитный (поперечный) зазор от 0,2мм и выше. Броневые ферритовые сердечники (не использовались при испытании этой модификации инвертора) дросселей так же должны иметь зазоры. При расчете L1/L2 можно воспользоваться методикой расчета дросселей для понижающих DC-DC преобразователей чоперного типа, без учета модулирующего синусоидального сигнала, т.к. для этого сигнала сопротивление Lx дросселя, - минимально.
Для данного инвертора испытывались дроссели от PFC компьютерных ИИП. Индуктивность дросселей составляла 0,4мГн и выше.
Частота ШИМ варьировалась при подгонке оптимальных режимов работы инвертора (температура силовых компонентов, качество и максимальная амплитуда выходного сигнала) в диапазоне 20кГц...80кГц.
Допустимо использование только одного из фильтров, но индуктивность дросселя одиночного фильтра должна иметь вдвое большее значение (как минимум).
Схема инвертора была смонтирована на макетной перфорированной плате с шириной пропаянных "силовых" токоведущих дорожек 3,5мм. Все силовые ключи инвертора Q2...Q5 монтировались на краю платы для возможности установки в единой плоскости радиатора. Микросхемы драйверов (как IR2104, так и IR2186) перед установкой на макетную плату были предварительно распаяны на адаптерах SOIC-8/DIP-8. Существует возможность использования и драйверов IR2111, но работа инвертора с этими микросхемами не испытывалась.
Питание схемы инвертора осуществлялось от электросети через развязывающий трансформатор (~220В/~220В/400W) с последовательно включенным балластом 450Вт (набор ламп накаливания). Включения одиночной лампы накаливания в качестве балласта (ниже 100Вт) может оказаться недостаточно для нормальной работы DC-DC-регулятора.
Предварительная настройка инвертора производилась без DC-DC-регулятора и сводилась
- к установке скважности равной 2 на выходах С1/Е2 U1 при отсутствии модулирующего сигнала (PR3);
- к установке частоты ШИМ (PR1);
- к получению максимальной амплитуды неискаженного синусоидального напряжения на выходе инвертора (PR4/PR5/PR1)
- установке режимов срабатывания токовой защиты.
Диапазон частоты модулирующего сигнала может быть 0...800Гц.
Напряжение питания схемы управления может быть выбрана в пределах +12В...+15В. Схема стабилизатора на Q6 может быть заменена интегральным стабилизатором с соответствующим выходным напряжением.
DC-DC-регулятор смонтирован на отдельной плате. Практически вся схема регулятора с узлами старта позаимствована из схемы источника питания усилителя Mackie SRM450.
Настройка регулятора сводится к установке "стартовой" частоты (35кГц...50кГц) ШИМ (U9), что можно сделать даже без подачи высокого напряжения, подключив к точке соединения диодов VD10/VD12 источник питания с напряжением +12В...+15В. Ни дроссель Т2, ни ключ Q10 не должны греться ощутимо нагреваться при подаче высокого напряжения. При испытании регулятора и установке требуемого напряжения, на его выход (-Vin/+Vin) следует подключить нагрузку в виде пары включенных последовательно ламп (100Вт+100Вт).
При испытании регулятора его вход SD должен оставаться свободным. Для проверки работы входа его следует замкнуть с проводом "-Vin". При этом на вход VFB U9 с выхода встроенного стабилизатора (V_REF) будет подано напряжение +5В и встроенный усилитель ошибки микросхемы заблокирует работу встроенного генератора U9. Работа регулятора прекратится, но на выходе будет присутствовать напряжение, выпрямленное диодами моста VD8.
После раздельных испытаний регулятора и инвертора, устройства можно объединить в соответствии с принципиальными схемами и продолжить испытания.
Регулятор можно существенно упростить, избавив его схему от узлов старта на транзисторах Q8, Q9. Для этого достаточно дополнить конструкцию инвертора "внешним" "дежурным" источником с выходным стабилизированным напряжением +15В...+20В. В этом случае отпадает необходимость в дополнительных обмотках дросселя Т2.
При напряжении источника питания не выше +12...+15В можно упразднить и стабилизатор на транзисторе Q6, а U9 питать напряжением из точки+12V.
Как было сказано в предыдущих частях статьи, повышения амплитуды синусоидального напряжения можно добиться применением на выходе инвертора повышающего трансформатора.
Транзисторы ключей инвертора и регулятора должны иметь рабочее напряжение (сток-исток) не ниже 600В. Рабочий ток транзисторов (или группы транзисторов при параллельном соединении ключей) определяется планируемой мощностью инвертора.