Добавить в корзинуПозвонить
Найти в Дзене
Блокнот математика

Слабая сходимость и теорема Тихонова

Что такое сходимость? Для числовых последовательностей это ∀ε>0 ∃N: ∀n≥N → |x(n) - x| < ε. То есть, словами, какую бы положительную точность мы не выбрали, начиная с какого-то номера члены последовательности равны пределу с данной точностью. В терминах метрики (расстояния) последовательность в любом метрическом пространстве сходится к данному элементу множества, если расстояние между членами последовательности и пределом стремится к нулю. Так, последовательность функций exp(-nx) на отрезке [0,1] не сходится к нулевой функции в метрике пространства непрерывных функций, но сходится в метрике L₁ и L₂ (что это такое, см. чуть ниже). В нормированном пространстве, в котором элементы можно складывать и на числа умножать и есть норма (аналог модуля для чисел), метрика — это просто норма разности. И сходимость по норме — это обычная сходимость, о которой мы только что поговорили. В гильбертовом пространстве есть скалярное произведение, которое порождает норму по правилу ||x||²=x∙x. Норму тр

Что такое сходимость? Для числовых последовательностей это

∀ε>0 ∃N: ∀nN → |x(n) - x| < ε.

То есть, словами, какую бы положительную точность мы не выбрали, начиная с какого-то номера члены последовательности равны пределу с данной точностью.

В терминах метрики (расстояния) последовательность в любом метрическом пространстве сходится к данному элементу множества, если расстояние между членами последовательности и пределом стремится к нулю. Так, последовательность функций exp(-nx) на отрезке [0,1] не сходится к нулевой функции в метрике пространства непрерывных функций, но сходится в метрике L₁ и L₂ (что это такое, см. чуть ниже).

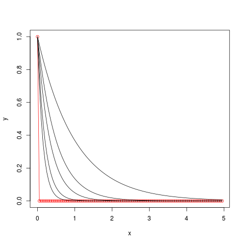
Вот несколько экспонент exp(-nx) с растущим n: 1, 2, 3, 5, 7. Красная линия - поточечный предел: функция, равная 1 при x=0 и нулю в остальных точках. Предел разрывный, поэтому не во все пространства входит: кое-где такое "не считается".
Вот несколько экспонент exp(-nx) с растущим n: 1, 2, 3, 5, 7. Красная линия - поточечный предел: функция, равная 1 при x=0 и нулю в остальных точках. Предел разрывный, поэтому не во все пространства входит: кое-где такое "не считается".

В нормированном пространстве, в котором элементы можно складывать и на числа умножать и есть норма (аналог модуля для чисел), метрика — это просто норма разности. И сходимость по норме — это обычная сходимость, о которой мы только что поговорили. В гильбертовом пространстве есть скалярное произведение, которое порождает норму по правилу ||x||²=xx. Норму традиционно обозначают как "двойной модуль".

Например, норма в пространстве непрерывных функций на отрезке — максимум модуля функции на отрезке. Норма в L₁ — интеграл от модуля функции.

А скалярное произведение функций x(t) и y(t) в L₂ — это интеграл от x(t)y(t).

Как это работает? Если удастся построить последовательность, на которой уравнение все точнее выполняется, то предел может быть точным решением уравнения. Если найдется пространство, в котором сходимость будет, то найдется и кандидат в решения.

Или можно найти "минимизирующую последовательность" для задачи оптимизации: такую последовательность, на которой минимизируемая величина все меньше, и предел будет кандидатом в решения задачи.

Вот совсем простой пример: решение дифференциального уравнения y'=f(x,y), y(0)=A предполагается дифференцируемым, иначе левая часть утратит смысл. Но можно взять интеграл слева и справа и прийти к интегральному уравнению
y(x) - A = ∫ f(s,y(s)) ds, пределы интегрирования от 0 до x,
в котором дифференцируемости уже не надо. Пусть теперьA>0, f(x,y) не зависит от x и есть функция знака по y: равна -1 при y<0 и 1 при y>0. Если предположить, что y>0, то f(s,y)=1, интеграл от нее равен |x|, а y(x)=A+|x|. Такая функция действительно больше нуля, так что мы решение нашли. И оно не дифференцируемо. Но это уже и не обязательно.

Здесь же возникает понятие компактного множества, в котором из любой последовательности можно выделить сходящуюся подпоследовательность. Тогда, если построенная последовательность компактна (или лежит в компакте), то дело сделано: сама она может предела и не иметь, но мы ее проредим и предел будет. Если она предела не имеет, то не потому, что ни к чему не приближается неограниченно близко, а потому что таких предельных точек больше одной.

Однако часто бывает так, что это все слишком дорого обходится. Последовательность sin(nt) некомпактна и из нее сходящуюся подпоследовательность не выделить. Тогда была придумана (или открыта) слабая сходимость.

Слабая сходимость в гильбертовом пространстве — это сходимость по скалярному произведению. То есть, x(n) сходится к x слабо, если для любого вообще элемента пространства y имеет место сходимость x(n)∙yxy.

Выглядит не слишком ново? Но разница есть. Разумеется, сократить y нельзя, можно только перенести в левую часть: (x(n)-x)∙y→ 0. Для любого y.

Ясно, что если скобка стремится к нулю, то всё в порядке. Но есть сомнения, что если не стремится, то это может быть выполнено. Как?

Вот может. Пример — та же система sin(nt). Она слабо сходится к нулю в пространстве L₂. По определению это означает, что sin(nt)∙y(t)→ 0.

Скалярное произведение в L₂ определяется как интеграл от произведения функций. Доказывать сходимость я не буду, только поясню: sin(nt) — это "гармошка", у которой в отрезок впрессовано всё больше петель. Петли перемежаются: то положительная, то отрицательная. Поэтому какая бы не была функция y(t), любой ее участок умножается на положительную петлю, на отрицательную и складывается. Избежать "гибели" может только столь же быстро меняющаяся функция, но y(t) фиксирована и как бы она не извивалась, синусы все равно ее обгонят.

На основе слабой сходимости можно определить и слабую компактность. И там возникает много ценных результатов. Именно поэтому мы говорим, что слабая сходимость и L₂ открыты, а не придуманы.

Основной результат — это теорема Тихонова (Тихонова-Банаха-Алаоглу) о слабой компактности шара. Шар компактен только в конечномерном пространстве, но вот слабо компактен он всегда. Это означает, что ограниченная по норме последовательность слабо компактна. То есть если вы построили нужную вам последовательность и она ограничена, то выделить предел, пусть и слабый, пусть и не один, вам удастся.

Интересно здесь даже не это, а вот что. Мы знаем, что слабая сходимость не сохраняет норму: те же синусы все имеют одну и ту же норму, а предел — другую (нулевую). Теорема Тихонова утверждает, что норма не может "вырасти": последовательность в шаре имеет слабый предел в этом же шаре.

А ведь совсем не очевидно, что при слабой сходимости норма может только убывать, но не может расти!

Я придумал "естественный" пример последовательности, которая не сходится сильно, сходится слабо, но не к нулю: это cos²(nt). По известной формуле, это сводится к (1+cos(2nt))/2; косинусы слабо сходятся к нулю, и остается постоянная функция ½. Это и есть слабый предел.

Что значит "естественный"? Дело в том, что можно прибавить любую функцию к тем же синусам и получить последовательность, пределом которой эта функция и будет; но это как-то надуманно, что ли. А косинусы выглядят естественно.

Теорема очень полезная, потому что часто уравнения решаются так: строится последовательность приближенных слабых решений, доказывается, что она компактна. Получается слабое решение. Для приближений можно доказать обычно какие-то результаты вроде ограниченности, имеющие и физический смысл. И они бесплатно переносятся на само построенное решение.

Научно-популярные каналы на Дзене: путеводитель
Новости популярной науки12 марта 2022

Наука
7 млн интересуются