Добавить в корзинуПозвонить
Найти в Дзене
Блокнот математика

Брахистохрона и циклоида

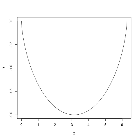
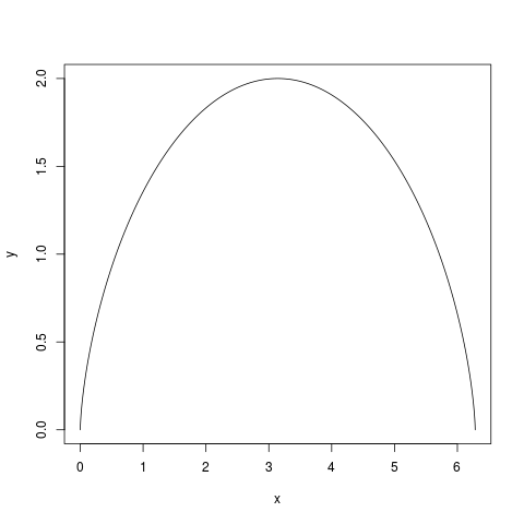
Казалось бы, что общего у траектории точки на ободе колеса и формой детской зимней горки, по которой чадо скатится без трения за кратчайшее время? Это одна и та же кривая. Точка на ободе колеса описывает некоторую кривую, именуемую циклоидой. Давайте найдем ее уравнение. В системе отсчета центра колеса точка на его ободе вращается (по часовой стрелке пусть), и ее координаты зависят от времени так: x=Rcosωt, y=-Rsinωt. Сам центр с точки зрения дороги едет вперед: X=X₀+vt, Y=R. В итоге получаем x = X₀ + vt + Rcos(ωt), y = R - Rsin(ωt). Скорость центра v равна одному обороту за период. Период равен 2π/ω, длина окружности 2πR, так что v=Rω. Обратите внимание, что в нижней точке скорость точки на ободе x'(t) равна нулю: x'=Rω-Rωsin(ωt), ωt=π/2. Нам сойдет любой параметр, так что можно заменить ωt и прийти к каноническим уравнениям x = Rs - Rsin(s), y = R - Rcos(s) Можно катить колесо по потолку и тогда у у поменяется знак. Циклоида такая нарисована на втором графике. Теперь поставим задачу

Казалось бы, что общего у траектории точки на ободе колеса и формой детской зимней горки, по которой чадо скатится без трения за кратчайшее время? Это одна и та же кривая.

Точка на ободе колеса описывает некоторую кривую, именуемую циклоидой. Давайте найдем ее уравнение.

В системе отсчета центра колеса точка на его ободе вращается (по часовой стрелке пусть), и ее координаты зависят от времени так:

x=Rcosωt, y=-Rsinωt.

Сам центр с точки зрения дороги едет вперед: X=X₀+vt, Y=R. В итоге получаем

x = X₀ + vt + Rcos(ωt), y = R - Rsin(ωt).

Скорость центра v равна одному обороту за период. Период равен 2π/ω, длина окружности 2πR, так что v=Rω. Обратите внимание, что в нижней точке скорость точки на ободе x'(t) равна нулю: x'=Rω-sin(ωt), ωt=π/2.

Нам сойдет любой параметр, так что можно заменить ωt и прийти к каноническим уравнениям

x = Rs - Rsin(s), y = R - Rcos(s)

Можно катить колесо по потолку и тогда у у поменяется знак. Циклоида такая нарисована на втором графике.

Теперь поставим задачу о брахистохроне: найти форму горки, по которой материальная точка скатится под действием силы тяжести без трения. Слово "брахистохрона" означает "(кривая) кратчайшего времени" и происходит от (древне)греческих слов βράχιστος и χρόνος.

Начальная и конечная точки заданы. Понятно, что сначала кривая должна быстро убывать, чтобы точка набрала скорость, но не слишком - иначе потом будет пологой и не будет ускоряться.

Как ни странно, даже кусочек "вверх" может быть оптимален: выигрыш на ранней стадии компенсирует потерю скорости при движении вверх.
Как ни странно, даже кусочек "вверх" может быть оптимален: выигрыш на ранней стадии компенсирует потерю скорости при движении вверх.

Формулу для длины кусочка кривой между x и x+dx мы знаем:

-4

Время прохождения кусочка равно dl/v, а скорость v можно считать пропорциональной корню из y: ведь при уменьшении y точка теряет потенциальную энергию (пропорциональную y) и приобретает кинетическую, пропорциональную y².

Получается функционал

-5

И надо найти его минимум.

Под интегралом стоит функция F(x,y,y'), которая от x на самом деле не зависит. Это позволяет записать "первый интеграл", или "закон сохранения":

-6

Такое уравнение решить проще, чем уравнение Эйлера в общем виде. В нашем случае это

-7

Упростим:

-8

Проверим, что циклоида этому уравнению удовлетворяет. (Надо же использовать преимущество взора с конца забега!) Итак, у нас параметрические уравнения

x = Rs - Rsin(s), y = R - Rcos(s)

при заданном R и переменной s. Производная y по x тогда равна

y'(x) = sin(s)/(1-cos(s)).

В скобках получится 2/(1-cos(s)), а в целом справа будет R. Ну, а слева произвольная постоянная C, которая вот случайно оказалась равна R. Всё сошлось, ура.

Итак, циклоида как траектория движения точки на ободе колеса, циклоида, заданная уравнениями и брахистохрона - это одна и та же кривая.

Вернемся к колесу и рассмотрим вопрос о качении без проскальзывания невесомого колеса с точечным грузиком на ободе. Грузик падает и вращает колесо, переводя свою потенциальную энергию в кинетическую. Поскольку масса колеса близка к нулю, энергия тоже его, грузика. Но в нижней точке, как мы видим из графика (и уравнения) циклоиды скорость эта обращается в нуль. А с ней и энергия!

Спасая закон сохранения энергии, колесо подпрыгивает, проскальзывает, ускоряется до огромных скоростей и так далее - стерильная задача решения не имеет вообще. Вот такие драмы встречаются, а казалось бы: просто колесо, просто катится, что может быть проще...

Научно-популярные каналы на Дзене: путеводитель
Новости популярной науки12 марта 2022

Наука
7 млн интересуются