Найти в Дзене
Меандр Радиолюбитель

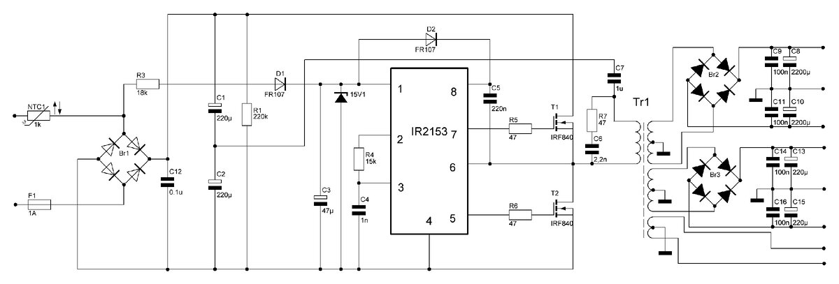
Блок питания для стереоусилителя на основе драйвера полевых транзисторов IR2153.

Первое знакомство с ИИП на IR2153 состоялось очень давно, щас уже и не скажу, сколько лет прошло с тех мытарств и мучений. И схему и печать взял с форума на каком то техно-сайте, то есть конструкция была до меня испытана и отработана.
У меня схема не то чтобы не работала, она даже запускалась, но вот с подключением нагрузки была проблемка, просто выстреливали силовые ключи и выносили вперед ногами IRку.
Маялся я с этой адовой конструкцией довольно долго, в итоге ни чего не получилось и закинул я эту затею в долгий ящик.
Даже фотка того эксперимента сохранилась. Прошло время и решил я попытаться понять, что делал не так?
Первая попытка была на монтажной плате, ну это та, что из пластмассы с рядами отверстий. Собрал, включил и оно заработало. Далее, для закрепления опыта собрал БП для питания шуруповерта в стационарных условиях. Затем был пробный БП для УМЗЧ. В этом проекте отрабатывал новую печать и невнятное колечко в качестве магнитопровода трансформатора. И плата оказалась удачн

Всем доброго, наконец то собрал я его в том виде который изначально планировал.
!!!Внимание; Статья обзорная и в ней много букв!!!

Предыстория.
Первое знакомство с ИИП на IR2153 состоялось очень давно, щас уже и не скажу, сколько лет прошло с тех мытарств и мучений. И схему и печать взял с форума на каком то техно-сайте, то есть конструкция была до меня испытана и отработана.
У меня схема не то чтобы не работала, она даже запускалась, но вот с подключением нагрузки была проблемка, просто выстреливали силовые ключи и выносили вперед ногами IRку.
Маялся я с этой адовой конструкцией довольно долго, в итоге ни чего не получилось и закинул я эту затею в долгий ящик.
Даже фотка того эксперимента сохранилась.

-2

Прошло время и решил я попытаться понять, что делал не так?
Первая попытка была на монтажной плате, ну это та, что из пластмассы с рядами отверстий. Собрал, включил и оно заработало. Далее, для закрепления опыта собрал
БП для питания шуруповерта в стационарных условиях.

-3

Затем был пробный БП для УМЗЧ. В этом проекте отрабатывал новую печать и невнятное колечко в качестве магнитопровода трансформатора.

-4

И плата оказалась удачной и колечко для БП мощностью менее 100Вт вполне пригодно.
Немного переработав плату, адаптировал её для установки стандартных трансформаторов от компьютерных блоков питания.

-5

Этот вариант выдает несколько напряжений, величины которых задаются количеством витков обмоток трансформатора.
Описываемый в этом материале БП имеет два дву(х)полярных напряжения и одно переменное с двумя идентичными плечами относительно общего провода.
Одно +/-37В питает
УМЗЧ, второе слаботочное +/-20В питает предусилитель и электронную часть вакуумно-люминесцентного индикатора, переменное 3+3В питает катод прямого накала, всё того же ВЛИ.
Блок питания был установлен в
этот усилитель за пару дней до уезда на вахту и все две недели использовался ежедневно. Дочь смотрит на моём ПК Ютюб и слушает музыку, и как вы понимаете, звук выводится на этот усь.
С уверенностью можно сказать: тест прошел удовлетворительно.

-6

В первый день гонял его по полной, давал максимальную громкость, а это примерно 75-80Вт на канал. Немного греются диоды "сильноточного" выпрямителя. Погоняв БП на реальной нагрузке, пришел к выводу, что эти диоды не "обидятся" без теплоотвода. Транзисторы при долгой работе слегка теплые, трансформатор нагревается до 45-50гр, что поначалу вызывало озабоченность. Усзбагоился когда пощупал трансформатор компьютерного блока питания. Оказывается он там тоже греется и даже вентилятор ему не сильно помогает!
При максимально возможной нагрузке которую обеспечивает усилитель, напряжение силового выпрямителя проседает с 37В в плече, до 35В, что недостижимо при питании традиционными нестабилизированными БП на основе силовых трансформаторов. Тут нужно
пояснить для новичков.
В традиционном БП трансформатор питается синусоидальным напряжением, амплитудное значение которого в сети 230В равно аж 320В, а значит, такой блок питания на холостом ходу или с малой нагрузкой, будет заряжать ёмкости выпрямителя до амплитудного значения.
Чтобы примерно понять до какого напряжения зарядятся ёмкости нужно измеренное значение переменного напряжения вторичной обмотки, умножить на коэффициент 1,41. К примеру - мультиметр на выводах вторичной обмотки силового трансформатора показал 22В, 22*1.41=31В.
Это напряжение будет на холостом ходу, однако под нагрузкой оно просядет до 20ти вольт по двум причинам:
1. Под нагрузкой ёмкости уже не успеют зарядиться до амплитудного значения синусоиды.
2. На диодах выпрямителя так же, под нагрузкой упадет пару вольт.

На вторичной же обмотке трансформатора правильного ИИП напряжение прямоугольной формы и соответственно ни какого "амплитудного" там быть не может. Если на вторичке 22В то и конденсаторы вне зависимости от нагрузки, зарядятся до этого значения. Однако, нужно помнить о падении на диодах выпрямителя. Вот на этих диодах и падают те два вольта.
Соответственно - ИИП обеспечивает на много меньшую разницу напряжений между холостым ходом и рабочей нагрузкой.
Трансформатор.
При питании усилителей с дву(х)полярным питанием крайне важно обеспечить идентичность напряжений обоих плеч выпрямителя. К примеру та же TDA729Х очень не любит перекос и даже пара вольт вызывает проблемы, не редко ИМС из-за перекоса выходит из строя. Для выполнения условия идентичности напряжений плеч, обе вторичные обмотки мотаются одновременно сложенным вдвое проводом, после намотки, начало одного провода соединяют с концом второго. Соединение и будет средней точкой. При таком способе, разброс между плечами получается минимальным и составляет не более пары десятых вольта.
Если же мотать обмотки по очереди, то всегда получается очень большой разброс, с чем это связано, сказать затрудняюсь, но опыт говорит, что намотать две одинаковые обмотки по отдельности практически невозможно.
Обмотку питания накала ВЛИ мотал уже на собранном устройстве, два витка 1+1 проводом МГТФ.
Весь трансформатор рассчитан программой "Старичка". В первичной обмотке 32 витка диаметром 0,5мм. В силовой вторичке 11+11 витков, провод 0,5мм в три жилы. Слаботочная вторичка 5+5 витков того же провода.
Отступление №1.
Усилитель в который я установил этот блок питания, два года питался сильно перекошенным напряжением. Именно по причине не идентичности обмоток, в одном плече было 31В, а во втором 25В. Как я так накосячил в
этом БП ума не приложу. Однако усилитель, а вернее дифкаскад, выровнял все, что надо и на выходе в режиме тишины, выдавал полный ноль. Усилитель еще первой редакции схемы, если кто-то вздумает его повторять, то рекомендую присмотреться к последнему варианту, он несколько практичнее и его однозначно стоит собрать и послушать. Уверяю - все кто не слышал ни чего лучше TDA всех серий и какой-нибудь "Радиотехники", однозначно не пожалеют и к "микробным" усилителям уже ни когда не вернуться!!!
Понял ли я в чем была причина прошлых неудач? Однозначно НЕТ! Блок питания работает и почему не работал несколько лет тому, совершенно не ясно. Я могу только предположить, что там были проблемы в трансформаторе. В те годы, я не мог посмотреть ни на форму напряжения на транзисторах, не измерить индуктивность первички трансформатора, поэтому там могло быть все, что угодно!
Рекомендую ли я повторять этот блок питания? Скорее да, чем нет. Единственное на что стоит обратить внимание, это не злоупотреблять ёмкостями сильноточного выпрямителя. В схеме нет плавного пуска (софт-старт), что при большой емкости на выходе выпрямителя приведет очень большому броску тока через ключи, выживут ли они при таком броске, большой вопрос. Так же стоит помнить, что ограничения по току в этом блоке нет от слова совсем, по этому даже очень кратковременное короткое замыкание убивает ключи без шансов, а с ключами, чаще всего сгорает и IRка.

В будущем хочу попробовать организовать стабилизацию. Дело в том, что я нашел несколько способов управления частотой осцилляции IRки, напряжением с выхода выпрямителя. По идее эту возможность можно использовать в организации стабилизации, но это потом и возможно не скоро.
Так же есть мысль, попробовать сделать полноценный регулируемый БП но уже на двух микросхемах. Концепция проста: В генераторе трудится IR2153, а ключами управляет IR2184. Первая IRка умеет изменять ширину импульса одного из плеч, чуть ли не от 10 до 100%, вот с этого плеча и подать сигнал на вторую IRку. Вторая же на основе полученных импульсов от первой уже сама формирует нужные импульсы для силовых ключей, при этом, она же и мертвое время задаёт сама.
На сколько это целесообразно? Все просто: Промышленных ШИМок для управления высоковольтными мосфетами в полумостовой схеме не встречал, для той же TL494 нужно мотать ТГР с затворными обмотками, или прикручивать к ней все ту же IR2184, и если идти по второму пути, то почему не использовать вместо ТЛки, более дешевую ИРку?

Отступление №2.
В связи с новой "политикой" показов, пропало желание чего-то конструировать и писать. Для себя я сделал уже всё, что мне было нужно, почти все описанные самоделки работаю в домашнем хозяйстве и пока, что либо новое не требуется, а выдумывать лично мне ненужные устройства нет смысла, ибо они не нужны и читателю. Если раньше можно было заниматься "соединением" деталей и ожидать, что кто-то все же прочтет, то теперь это не имеет смысла. Подписчики канала "Меандр" - уже давно перешагнули через Компанецкие поделия и "соединёнки" из пяти деталей на зелёной в клетку столешнице. Тем кто на меня подписан, мигалки и пищалки на двух транзисторах из балласта КЛЛ не интересны.
Что дальше будет с каналом, сказать не могу, закрывать его пока не планирую, но и развивать в новых реалиях не представляется возможным.
Ссылаясь на текст выше, прошу своих подписчиков понять и простить. Материала в обозримом будущем будет мало.
Раньше я часто писал по наитию, теперь смогу только по наитию.......
Всем спасибо, всем пока!


Т
ут печатка.