Найти в Дзене
УЧИМСЯ САМИ

Транзистор - окончание

Как и было обещано, сейчас мы займемся одной из самых важнейших схем во всей радиотехнике - усилителем переменных электрических сигналов. Какой бы слабый сигнал нам усилить? Например, от динамика, который будет играть роль... микрофона. В сущности ведь принцип устройства и громкоговорителя, и динамического микрофона одинаков: установленная на подвижной мембране катушка, находящаяся в магнитном поле постоянного магнита. Поэтому оба прибора обладают свойством обратимости. Если на микрофон (именно динамический, а не угольный или конденсаторный) подать звуковой сигнал, то он заговорит, а если разговаривать или петь перед динамиком, то он выдаст на своих выводах электрический сигнал. Конечно, микрофон не сможет говорить так громко, как настоящий громкоговоритель, а тот, в свою очередь, не создаст сигнала с таким качеством, как настоящий микрофон. Но работать будут. Так что вы можете использовать в нашем опыте как настоящий динамический микрофон, так и небольшой динамик вместо него. Однако,

Как и было обещано, сейчас мы займемся одной из самых важнейших схем во всей радиотехнике - усилителем переменных электрических сигналов.

Какой бы слабый сигнал нам усилить? Например, от динамика, который будет играть роль... микрофона. В сущности ведь принцип устройства и громкоговорителя, и динамического микрофона одинаков: установленная на подвижной мембране катушка, находящаяся в магнитном поле постоянного магнита. Поэтому оба прибора обладают свойством обратимости. Если на микрофон (именно динамический, а не угольный или конденсаторный) подать звуковой сигнал, то он заговорит, а если разговаривать или петь перед динамиком, то он выдаст на своих выводах электрический сигнал. Конечно, микрофон не сможет говорить так громко, как настоящий громкоговоритель, а тот, в свою очередь, не создаст сигнала с таким качеством, как настоящий микрофон. Но работать будут. Так что вы можете использовать в нашем опыте как настоящий динамический микрофон, так и небольшой динамик вместо него.

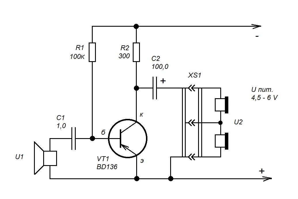
Однако, независимо от того, что вы используете, уровень сигнала от таких приборов будет очень низким - тысячные доли вольта. Так что если вы подключите к нашему микрофону наушники, то разговора перед микрофоном вы в них не услышите. Необходим усилитель. И вот его схема:

Зачем в ней разные дополнительные детали? Транзистор не откроется от входного напряжения ниже 0,5 вольта. Даже если мы подадим на его вход звуковой сигнал немного большего напряжения, то он будет сильно искажен, так как транзистор усилит только верхушки уровня сигнала. Для неискаженной передачи нам необходимо, как говорят, "подать на базу транзистора смещение", слегка приоткрывающее его. Этот ток подается через резистор R1 довольно большого сопротивления.

Только всё это без толку - звуковая катушка динамика или микрофона намотана медным проводом, имеющим намного меньшее сопротивление. И потому просто закоротит ток смещения на общий провод, соединенный с эмиттером. Чтобы избежать этого явления, подключим микрофон через разделительный конденсатор С1. Постоянный ток смещения он не пропустит, так как его обкладки разделены диэлектриком. Но вот переменный ток звукового сигнала вызовет проходящие через конденсатор токи его перезарядки, которые и попадут на базу транзистора. Далее последует уже знакомое вам усиление. Резистор R2 является в этой схеме нагрузкой транзистора. При правильно подобранном токе смещения сопротивления транзистора и резистора нагрузки окажутся примерно равными, а напряжение на коллекторе транзистора - близким к половине напряжения источника питания. Можете убедиться в этом с помощью тестера, включенного в режим вольтметра. В таком режиме искажения усиливаемого сигнала минимальны.

Выходная цепь транзистора также отделена от наушников с помощью конденсатора С2. Благодаря этому на наушники попадет только звуковой сигнал, без той самой половины напряжения питания. Да и режим транзистора по постоянному току не собьётся.

Итак, собирайте схему, проверяйте правильность включения транзистора, полярность источника питания и конденсатора С2 и включайте. Если кто-то станет говорить перед микрофоном или вы поместите его перед динамиком приемника или телевизора, то вы уже услышите этот звук в наушниках, еще раз убедившись в замечательных усиливающих свойствах транзистора.

Обычно усилители имеют несколько каскадов усиления. Мы вполне можем сделать подобный усилитель на двух транзисторах, благодаря которому, например, звук от микрофона будет слышен куда громче и отчетливее. Обещаем вам рассказать об этом в самом ближайшем времени.

А сейчас расскажем об еще одном интересном транзисторном усилителе. Вы уже привыкли, что входной сигнал подается на базу, выходной снимается с коллектора, а эмиттер цепляется к одному из полюсов питания. Но можно сделать и по-другому: подключить к другому полюсу питания коллектор, а выходной сигнал снимать с эмиттера. Такой усилитель называется схема с общим коллектором или "эмиттерный повторитель" поскольку по напряжению он... не усиливает. Здесь усиление только по силе тока. Зачем он такой нужен? Дело в том, что входное сопротивление испытанных нами ранее схем не сказать, чтобы очень высокое. Такие усилители слегка (а иногда и не слегка) подсаживают источники входного сигнала. Эмиттерный повторитель в этом отношении куда лучше. Он может, например, пригодиться для измерительного прибора, который при подключении будет минимально влиять на исследуемую цепь. А еще у него минимальное выходное сопротивление. Выдавать большие токи на низкоомные нагрузки такой усилитель может лучше всех! Ну как, стоит с таким познакомиться?

Правда, нам придется снова побежать в радиомагазин за еще одной деталькой - каким-нибудь переменным резистором сопротивлением 1,5 - 5 килоом. Заодно прихватите там к нему и какую-нибудь удобную и красивую ручку. Думаем, вы уже стали достаточно мастеровитыми, чтобы без особых указаний подпаять к его контактам провода и снабдить их наконечниками. Либо установить переменный резистор на панель и подвести эти провода к клеммам или зажимам.

Мы сейчас познакомимся с еще одним простым, но важным радиотехническим устройством - регулируемым делителем напряжения. В общем-то, тут прямо по схеме все видно и понятно.

Переменный резистор с ручкой и его использование в регулируемом делителе напряжения.
Переменный резистор с ручкой и его использование в регулируемом делителе напряжения.

Когда движок переменного резистора находится в показанном на схеме положении, то напряжение на выходе делителя равно половине входного. В верхнем положении входное напряжение передается на выход целиком, а в нижнем выходное напряжение равно нулю. Именно так действуют регуляторы громкости в простой аналоговой аппаратуре.

Давайте попробуем регулировать таким делителем накал лампочки. Вход подключим к батарейке, выход - к лампочке... мда-а-а... результат убогий. Лампочка светится только в положении, близком к максимуму, и регулировка неудобна. К тому же в этом положении через небольшую часть токопроводящего элемента резистора проходит слишком большой ток, перегревая ее. Так что держать эту схему долго включенной нежелательно, чтобы не испортить регулятор.

Применим эмиттерный повторитель.

-3

Не правда ли, совсем другое дело?

Эмиттерный повторитель может усиливать по току и переменные сигналы. Возьмем резисторы R1 и R2 примерно одинаковых сопротивлений. Транзистор повторит на выходе постоянное напряжение около половины питания, а это, как вы уже знаете, дает минимальные искажения. Функции остальных элементов схемы аналогичны усилителю с общим эмиттером. Конечно, для опыта с микрофоном эта схема не годится - там нужно именно усиление напряжения.

-4

Так же отметим, что, в отличие от обычных (или как их еще называют биполярных) транзисторов существуют и так называемые полевые транзисторы. Терминология там немного отличная. Так, вместо эмиттера, базы и коллектора там есть соответственно исток, затвор и сток. Вместо pnp и npn структур там есть транзисторы с p или n-каналом соответственно. Схемотехника там во многом сходна. Главное отличие в том, что обычные транзисторы управляются током. А раз нам надо пропускать ток через переход база-эмиттер, то значит, для управления обычным транзистором нам надо тратить заметную мощность. Полевые же транзисторы управляются напряжением, ток в цепи затвора ничтожен. Поэтому даже усилитель по схеме с общим истоком отличается высоким входным сопротивлением. (Впрочем, вы можете сделать его и максимально возможным, забабахав истоковый повторитель.) Это позволяет сделать цифровые схемы, которым важно только зафиксировать факт переключения в 0 или 1 очень экономичными. Электронные и кварцевые часы, способные годами работать от крохотной батарейки, запоминающие устройства огромной емкости и вполне умеренного энергопотребления - все это делается на их основе. Кроме того, полевики отличаются меньшими шумами и искажениями, большей радиационной стойкостью.

Поначалу, однако, такие транзисторы были неважными. Усиление и отдаваемая ими мощность были невелики. На них трудновато было также делать схемы с низким напряжением питания. Высокое входное сопротивление, при котором попадающие на транзисторы статические заряды никуда не утекают, приводило к тому, что полевые транзисторы пробивались порой от простого прикосновения к ним. Поэтому паяли их только низковольтными паяльниками с заземленным жалом, а монтажники надевали на руку заземленный браслет. Хранили их с закороченными выводами, например, завернутыми в фольгу. Впрочем, и сейчас некоторые из этих предосторожностей нелишни, хотя подобную электронику обычно уже снабжают защитными стабилитронами.

Наконец, сейчас все больше применяют транзисторные схемы в интегральном исполнении. Да-да, те самые микросхемы или чипы - это, чаще всего, обычные схемы на обычных или полевых транзисторах, но в интегральном исполнении. Обычные транзисторы делаются из разрезанной на множество мелких кусочков большой полупроводниковой пластины. Затем они по отдельности заключаются каждый в свой корпус и спаиваются вместе с другими элементами в нужную схему. В микросхеме же используется полупроводниковый кристалл большего размера, в котором формируется множество транзисторов. Напылением токопроводящих дорожек из золота или иного металла они соединяются в нужную схему. Напыление углерода или высокоомных сплавов создает резисторы, сразу же присоединенные куда надо. Правда, собирая схему из отдельных транзисторов, вы можете сделать именно то, что вам надо, как опытный портной может сделать себе хоть обычный костюм, хоть плащ мушкетера. А с готовыми микросхемами, придется выбирать из имеющегося, как в магазине готовой одежды. Но для цифровых схем, с их стандартизированными напряжениями питания, уровнями сигналов и прочим, это особых проблем не создает.

Впрочем, все это темы слишком обширные, так что ими мы займемся как-нибудь потом.