Добавить в корзинуПозвонить
Найти в Дзене
Полезные Интересности

Ну что, советские мальчишки, ставьте греться паяльники!

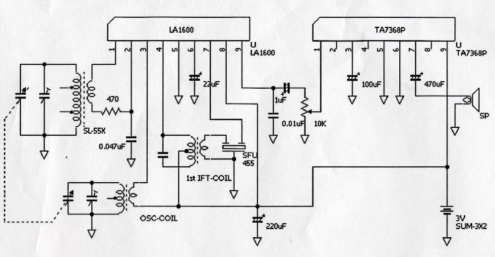
Это не радиоконструктор, а настоящий символ эпохи. Ну как пройти мимо такого генератора приятных воспоминаний? Вот и я не смог отказаться от покупки, взяв его в руки. Чтобы красивый радиоприемник еще и слух радовал, решил посмотреть на креативные изыскания других седовласых мальчишек. Оказалось нас еще ого-го как много и разнообразию найденных технических решений позавидует любое Конструкторское Бюро. Больше всего порадовал форум сайта "Отечественная радиотехника 20 века". Это целых 18 страниц обсуждений различных схем. Все обсуждаемые конструкции можно разделить на тех, кому еще доступно СВ радиовещание и на тех, у кого нет стабильно принимаемых СВ радиостанций. Чувствительность стандартной схемы "Юности" довольно низкая и поэтому предлагается собрать супергетеродинную схему: Ну а остальные вполне успешно собирают в корпусе "Юность КП 101" УКВ радиоприемники. Самой удачной, по мнению форумчан, оказалась схема предложенная пользователем vitsserg Как признается сам автор, схема "с

Это не радиоконструктор, а настоящий символ эпохи. Ну как пройти мимо такого генератора приятных воспоминаний? Вот и я не смог отказаться от покупки, взяв его в руки.

Чтобы красивый радиоприемник еще и слух радовал, решил посмотреть на креативные изыскания других седовласых мальчишек. Оказалось нас еще ого-го как много и разнообразию найденных технических решений позавидует любое Конструкторское Бюро. Больше всего порадовал форум сайта "Отечественная радиотехника 20 века". Это целых 18 страниц обсуждений различных схем.

Все обсуждаемые конструкции можно разделить на тех, кому еще доступно СВ радиовещание и на тех, у кого нет стабильно принимаемых СВ радиостанций.

Чувствительность стандартной схемы "Юности" довольно низкая и поэтому предлагается собрать супергетеродинную схему:

-2

-3

Ну а остальные вполне успешно собирают в корпусе "Юность КП 101" УКВ радиоприемники. Самой удачной, по мнению форумчан, оказалась схема предложенная пользователем vitsserg

-4

Как признается сам автор, схема "склеена" из готовых узлов. Микросхема ТЕА5710 выбрана по причине минимального количества деталей и простоты настройки схемы.

-5

УКВ приемнику нужна телескопическая антенна, а в "Юности" была внутренняя ферритовая только. Попытались заменить телескопическую антенну на печатную, вытравив дорожки на текстолите.

-6

Увы, эксперимент получился неудачным. На такие антенны приемник ловил очень плохо. Пришлось сверлить отверстие в корпусе под телескопическую антенну.

-7

Ребята не поленились и даже сняли ролик, показывающий как работает УКВ радиоприемник "Юность КП 101".

Если кто желает купить приемник- в продаже даже есть в нетронутом виде. Правда цена просто ужас- 12000 рублей!

-8

И что это я, в советские времена, не закупил их впрок-сейчас бы был миллионером)))

Загляните еще в ОГЛАВЛЕНИЕ моего канала, там много интересных и полезных статей.