Добавить в корзинуПозвонить
Найти в Дзене
Соль. CRM Битрикс24

Работа со смарт-процессами в кредитном отделе

Программа использования смарт и бизнес-процессов для успешного взаимодействия кредитного и отдела продаж заказчика. Недавно мы успешно наладили связь в работе кредитного и отдела продаж заказчика, используя смарт-процессы и бизнес-процессы в CRM Битрикс24. Решили несколько задач по обмену информацией в различных направлениях из полей сделок в воронках «Продажи», «Ипотечная сделка» и смарт сущностью «Кредитная заявка». Обо всём по порядку. Отделы работают с клиентами в разных воронках: 1.  Воронка «Продажи». Здесь менеджерами по продажам ведётся поэтапная работа: с клиентом связываются, выявляют запрос, подбирают подходящие варианты недвижимости, отправляют коммерческое предложение. Если клиент хочет купить квартиру с привлечением кредитных средств, в сделке ставится отметка «требуется консультация кредитного специалиста, ипотека». В этом случае в воронке «Ипотечная сделка» кредитному специалисту автоматически создаётся новая сделка (заявка). 2.  Воронка «Ипотечные сделки». Новые сделки

Программа использования смарт и бизнес-процессов для успешного взаимодействия кредитного и отдела продаж заказчика.

Недавно мы успешно наладили связь в работе кредитного и отдела продаж заказчика, используя смарт-процессы и бизнес-процессы в CRM Битрикс24. Решили несколько задач по обмену информацией в различных направлениях из полей сделок в воронках «Продажи», «Ипотечная сделка» и смарт сущностью «Кредитная заявка». Обо всём по порядку.

Отделы работают с клиентами в разных воронках:

1.  Воронка «Продажи». Здесь менеджерами по продажам ведётся поэтапная работа: с клиентом связываются, выявляют запрос, подбирают подходящие варианты недвижимости, отправляют коммерческое предложение. Если клиент хочет купить квартиру с привлечением кредитных средств, в сделке ставится отметка «требуется консультация кредитного специалиста, ипотека». В этом случае в воронке «Ипотечная сделка» кредитному специалисту автоматически создаётся новая сделка (заявка).

2.  Воронка «Ипотечные сделки». Новые сделки сюда попадают из двух источников: с сайта при помощи калькуляционного расчета потенциальным покупателем самостоятельно и заявки из отдела продаж. Работа по сделке заключается в подборе клиенту кредитной организации. Ипотечный менеджер направляет запросы в банки и получает предложения с определёнными условиями.

Запускаем процесс в CRM Битрикс24

Когда кредитный менеджер получает свою ипотечную сделку, он видит данные, которые вносил менеджер по продажам, либо данные расчёта заявки с сайта. Менеджер начинает подбирать программу для клиента и направляет заявки в банки.

Каждая заявка, направленная в банк, фиксируется в CRM с привязкой к ипотечной сделке. Для каждого банка создаётся карточка смарт-процесса - кредитная заявка.

Так как у каждого банка есть свой перечень условий, карточка смарт-процесса снабжена статусами (проверка, одобрение, на подписание) и полями для внесения этих условий кредитным менеджером.

Результат работы с заявками банков – выход одной из кредитных заявок в статус «на подписание».

Стандартные возможности системы пропустили бы все предложения, поэтому мы написали специальное активити, позволяющее выйти в статус «на подписание» только одной карточке банка.

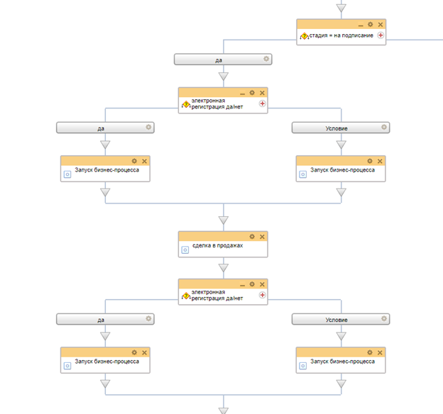
На этапе «На подписание» смарт-процесса передаётся информация из некоторых полей кредитной заявки в связанные сделки воронок «продажи» и «ипотечная сделка». Реализовано при помощи бизнес-процесса на «изменение, создание» в смарт-процессе и дополнительных бизнес-процессов в сделках, при помощи которых информация записывается непосредственно в адресные сделки.

-2

Рисунок 1. Бизнес-процесс в смарт-процессе.

Изменения некоторых полей сделки из «продажи» приводят к изменениям в связанной ипотечной сделке, при этом ответственный по последней получает уведомления о произошедших изменениях. Для этого был создан бизнес-процесс на «изменение» в сделках, который при помощи параметров дополнительного бизнес-процесса обновляет поля сделки в «ипотечных сделках».

-3

Согласованные с клиентом условия банка теперь необходимо передать в ипотечную сделку. Данные передаются в специальный раздел карточки «Параметры подписания». Указывается наименование банка, сумма первоначального взноса, кредита и материнского капитала.

Эти данные «подпрыгивают» в связанную ипотечную сделку и сделку продаж.

В это время менеджер по продажам также получает уведомление, что клиенту одобрена сделка. В случае изменения данных сделки в продажах, ипотечный менеджер благодаря настроенным бизнес-процессам также получает уведомления о корректировках.

Вот такая непростая, но очень полезная работа была проведена по проекту для организации взаимодействия двух отделов и хранения данных по заявкам с привязкой к ипотечной сделке.

Задайте нам вопрос

Купить лицензии Битрикс24

✅ Бесплатная Техподдержка Битрикс24

Внедрить CRM

Наш Телеграм-канал в нем вся "соль" о работе в Битрикс24, кейсы инструкции и полезные уроки. Подписывайтесь, будет много полезного!

Больше кейсов и проектов можно найти БЛОГЕ

Бесплатный курс внедрения Битрикс24 ТУТ

Подписывайтесь на наш YouTube канал!

Проходите Бесплатный курс внедрения Битрикс24