Найти в Дзене
Radio-любитель

Бюджетный линейный усилитель мощности

В представленной конструкции нет ни чего нового, это стандартная схема. Основой усилителя является 4 МОП-транзисторов IRFP250, они конечно не предназначенные для усиления ВЧ сигнала, а скорее переключающие. Несмотря на то, что при напряжении 200В этот транзистор достаточно экономичен и можно приобрести не дорого. Для небольшой мощности можно использовать только два полевых транзистора, не меняя

В представленной конструкции нет ни чего нового, это стандартная схема. Основой усилителя является 4 МОП-транзисторов IRFP250, они конечно не предназначенные для усиления ВЧ сигнала, а скорее переключающие. Несмотря на то, что при напряжении 200В этот транзистор достаточно экономичен и можно приобрести не дорого. Для небольшой мощности можно использовать только два полевых транзистора, не меняя остальные компоненты, представленные на схеме. Максимальная мощность, рассеиваемая каждым транзистором, составляет 190 Вт при токе 30 А, также необходимо учесть, что такую мощность надо грамотно отводить.

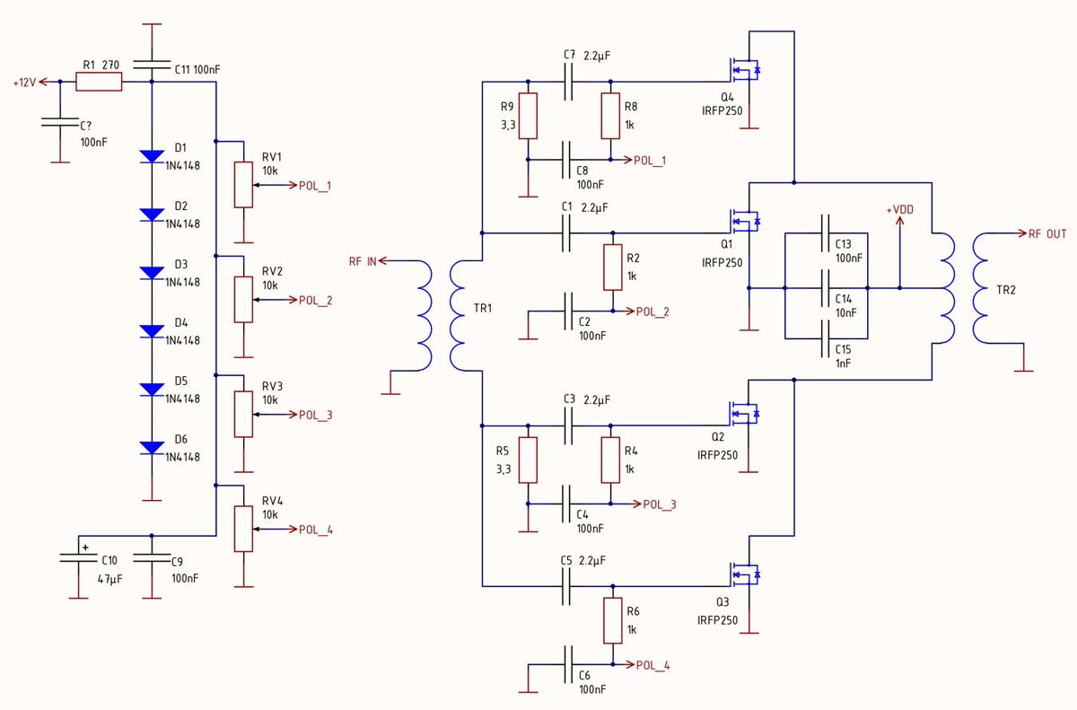
Какие цифры можно получить при использовании этих транзисторов. Конечно зависит от используемого диапазона. Выходную мощность можно получить от 100 Вт до 600 Вт и более в зависимости от частоты и напряжения питания. Входная мощность от 3 до 10 Вт. Питание усилителя от 13,6 до 50 В. Диапазон использования от 1,8 до 7 МГц. Принципиальная схема представлена на рисунке.

Схема линейного усилителя мощности
Схема линейного усилителя мощности

Мы видим, что транзистор является одним из основных компонентов усилителя. В то время как переключающие МОП-транзисторы привлекательны по своей стоимости, это не относится к их высокой емкости и относительно низкой скорости переключения, что ограничивает частоту усиления. Четыре транзистора включены по двухтактной схеме из расчета два транзистора в плечо. Поскольку усилитель работает в линейном режиме, смещение необходимо, для получения тока покоя. Схема смещения индивидуальна для каждого транзистора.

Значение тока покоя не является критическим, однако характеристика Vgs / ld очень крутая, и ток сильно меняется при низком значении Vgs (напряжение затвор-исток). Необходимо понимать, что эти транзисторы могут пропускать ток в несколько десятков ампер, и некорректное смещение может быть фатальным. Поэтому необходимо использовать многооборотные потенциометры в каждой из цепей смещения. Источник смещения термически регулируется цепью из 6 диодов 1N4148, размещенных на радиаторе.

Различные методы реализации и сборки усилителя. Это механический аспект, который потребует больше всего работы, схемотехника типовая. В зависимости от использования усилителя, т.е. непрерывного (RTTY, AM) или (SSB, CW), а также в зависимости от частоты работы, рассеиваемая мощность может варьироваться. IRFP250 имеет стандартный корпус TO-247, площадка у него небольшая, если учесть его мощность.

Выбор радиатора один из важных аспектов, нам доступны два решения. Непосредственная установка транзисторов на алюминиевый радиатор размером к примеру 100X200 мм. Или же установка медной пластины между транзистором и радиатором. Последнее решение обеспечивает хорошее охлаждение, поскольку распределение тепла является более однородным, чем для одного алюминия, и, таким образом, снижает температуру транзисторов.

Вид на макет усилителя
Вид на макет усилителя

Это также позволяет применить принудительное охлаждение в режимах SSB / CW, что особенно важно. Использование вентилятора становится необходимым, особенно если напряжение питания превышает двадцать вольт. Качество радиатора — это важный аспект можно использовать 8-миллиметровую медную пластину, прикрепленную к радиатору 100X200 с помощью 4-мм винтов.

Нужно уделить особое внимание плоскостности подошвы и ее полировке в области, где будут установлены транзисторы. Этот момент особенно важен. В местах установки транзисторов не должно быть заусенцев или дефектов поверхности. Конечно, будет возможно использовать любой другой тип радиатора в зависимости от наличия и вкуса каждого.

Одним из наиболее важных компонентов являются широкополосные трансформаторы, поскольку они определяют согласование импеданса, стабильность и производительность всего усилителя. Тем не менее, они очень просты в изготовлении. Если используются ферриты, отличные от рекомендованных (например, ферриты фильтров от помех), проницаемость должна составлять около 850 (материал 43).

Выходной трансформатор его роль заключается в передаче мощности, усиливаемой транзисторами, в нагрузку 50 Ом, чтобы согласовать сопротивление.

Его характеристики следующие:
Коэффициент трансформации: 4/1 (соотношение 2 по числу витков).
Сердечник, ферритовая трубка проницаемость которой около 850, материал 43.
Количество витков 1 первичная, 2 во вторичной.
Феррит длина трубки 50,8 мм, наружный диаметр 18,5 мм, внутренний диаметр 10,15 мм.

Конструкция классическая и имеет некоторую особенность первичная обмотка выполнена с помощью двух медных трубок, у которых одна сторона будет соединена вместе, а два других конца являются отводами к стокам транзисторов. Как выполнить трансформатор, обрезаем два куска 10мм медной трубки длиной 52 мм. Далее от фольгированного стеклотекстолита две полосы 20х40 мм. В полосах просверлим два отверстия по 10 мм между осями 20 мм. Делаем пропил на одной полосе, чтобы удалить медь между двумя отверстиями.

Собираем все в одну конструкцию, вставляем медные трубки в ферритовые стаканы. Далее опаиваем концы трубок к печатным полосам. Берем около 20 см провода с тефлоновой изоляцией с наружным диаметром 0,8 мм. Мотаем 2 витка через медные трубки. Ну и на этом трансформатор готов.

Входной трансформатор изготавливаем по схожему сценарию, только сердечник используется типа бинокль. Это позволяет как передавать мощность от трансивера, так и согласовывать входное сопротивление между последним и входом усилителя. Чтобы уменьшить влияние входной емкости полевых транзисторов (около 3нФ).

На вход каждой цепи параллельно включается низкое значение сопротивления (3,3 Ом). Это определяет входное сопротивление усилителя, которое здесь составляет 6,6Om. Следовательно, трансформатор имеет коэффициент трансформации 1/3, коэффициент 1/9 для сопротивления, которые должны быть ближе к требуемым 50 Ом.

Выполнен на бинокле (материал 43) размеры 25,4x19,2x9,5. Первичная состоит 3 витка, а вторичная один виток провода в тефлоновой изоляции диаметром 0,6 - 0,8. Сопротивления нагрузки должны быть рассчитаны таким образом, чтобы выдерживать входную мощность. Были использованы низкоомные керамические резисторы на 10 Вт. Дроссель выполнен на ферритовой трубке с проницаемостью около 850 (материал 43), количество витков не критично, 5 – 6 витков соответственно учитываем ток усилителя в целом.

Печатные платы, использованные в прототипе представлены на рисунке.

Печатная плата расположение компонентов и первого трансформатора
Печатная плата расположение компонентов и первого трансформатора

Расположение выходного трансформатора
Расположение выходного трансформатора

Ну и коротко о запуске усилителя, прежде напряжение источника питания. Он не должен превышать 50В, без нагрузки, конечно желательно при настройке выбрать ниже напряжение. Подключите амперметр последовательно с источником питания (минимум 30 А). Подключите трансивер или генератор к входу, к выходу нагрузку на 50 Ом. Не забываем об источнике питания +12 цепи смещения.

Настроить (осторожно) один из 4 потенциометров смещения (можно начать с любого), чтобы получить 50 мА на амперметре. Далее потенциометром второго полевого транзистора, чтобы получить 100 мА на амперметре. Делаем то же самое с 3-м и 4-м, чтобы получить соответственно 150 и 200 мА. Напряжение на затворах должно составлять около 3,5В.

Испытание на частоте 1,8 МГц при 40В дало более 800 Вт. Во время работы нагревается выходной трансформатор, что оправдывает использование провода в тефлоновой изоляции. Очевидно, что в таком состоянии этот усилитель не рекомендуется использовать. Фильтры нижних частот для 3,5 и 7 МГц необходимы для удовлетворения требований спектральной чистоты. ALC в сочетании с прямым и отраженным измерением мощности будет очень полезна, чтобы избежать насыщения и ограничения.

Мы можем обратиться ко многим существующим схемам, чтобы выполнить эти фильтры, для фильтров необходимо помнить о том, чтобы подбирать кольца в соответствии с выходной мощностью. Вот так можно при использовании бюджетных транзисторов получить хорошую выходную мощность на низкочастотных диапазонах. Конечно речь не только в получении запредельных мощностей, но стандартные 300- 400 Вт и немного более получить не составит труда.

-5