Найти в Дзене
Просто Радиолюбитель

Простой усилитель-формирователь (до 20 мГц) для частотомера на Arduino nano.

Программного обеспечения для измерения частоты с помощью Arduino на базе atmega328 написано великое множество. Но авторы программного обеспечения практически не уделяют внимание главной функциональной составляющей любого частотомера - входному усилителю-формирователю импульсов соответствующих периоду входного сигнала. Задача: собрать усилитель-формирователь для частотомера на базе Arduino nano с следующими характеристиками: В основе практически целиком лежит схема RA4NAL (сайт). Схема приведена на Рисунке 1. На входе стоит делитель сигнала, включаемый S4. После делителя сигнал поступает на входной каскад на полевом транзисторе (КП303А), далее через согласующий транзистор Q2 на выходной каскад (усилитель-ограничитель) на транзисторе Q3. Формирователь собран на ТТЛ логических И-НЕ. Здесь можно применить триггер Шмитта (155ТЛ2), но в этом случае пропадает возможность корректировки уровней срабатывания для 0 и 1. Схема формирователя с примерными формулами расчета приведены на Рисунке 2

Программного обеспечения для измерения частоты с помощью Arduino на базе atmega328 написано великое множество. Но авторы программного обеспечения практически не уделяют внимание главной функциональной составляющей любого частотомера - входному усилителю-формирователю импульсов соответствующих периоду входного сигнала.

Задача: собрать усилитель-формирователь для частотомера на базе Arduino nano с следующими характеристиками:

  • чувствительность не менее 70 мВ;
  • частота пропускания (преобразования) от 200Гц до 20 мГц;
  • максимальная амплитуда измеряемого сигнала до 10 В.

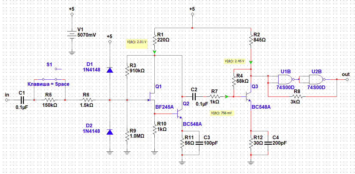
В основе практически целиком лежит схема RA4NAL (сайт). Схема приведена на Рисунке 1.

Рисунок 1. Схема усилителя-ограничителя.
Рисунок 1. Схема усилителя-ограничителя.

На входе стоит делитель сигнала, включаемый S4. После делителя сигнал поступает на входной каскад на полевом транзисторе (КП303А), далее через согласующий транзистор Q2 на выходной каскад (усилитель-ограничитель) на транзисторе Q3. Формирователь собран на ТТЛ логических И-НЕ. Здесь можно применить триггер Шмитта (155ТЛ2), но в этом случае пропадает возможность корректировки уровней срабатывания для 0 и 1. Схема формирователя с примерными формулами расчета приведены на Рисунке 2. Для ТТЛ логики сопротивление R14 до 1 кОм, R13 до 10 кОм, для КМОП логики R14 до 10 кОм, R13 до 500 кОм. Контрольные точки с напряжением по постоянному току приведены на схеме.

Рисунок2. Триггер на логических элементах.
Рисунок2. Триггер на логических элементах.

Ради "спортивного интереса" схема была промоделирована в программе multisim ni. Результат на рисунке, приведенных ниже, полностью соответствует реальному поведению собранной схемы.

Результат моделирования схемы.
Результат моделирования схемы.

Схема не требует особой наладки, в зависимости от используемого Q1 подбирают R3 и R1. Выходной сигнал подстраивают R4 и R2, добиваясь равномерного ограничения "снизу" и "сверху" при изменении входного сигнала (подключением переменных потенциометров, и последующим набором необходимых номиналов сопротивлений).

В следующей статье рассмотрим делитель на 4, 2 и коммутатор входов частотомера на Arduino.

Данная схема успешно используется в самодельном частотомере на базе Arduino.

Подписывайтесь, комментируйте, давайте оценку.

Мой блог о радио: https://sp8plus.blogspot.com/