Найти в Дзене
Просто Радиолюбитель

Стабильный (кварцевый) низкочастотный генератор импульсов: все просто.

Кратко рассматривается простая схема кварцевого генератора с делителем, с скважностью 2.
Задача: получить меандр со скважностью  2 и частотой в пределах 8-10 кГц для дальнейшего использования в блоке развертки стробоскопической приставки к осциллографу.....

Кратко рассматривается простая схема кварцевого генератора с делителем, с скважностью 2.

Задача: получить меандр со скважностью  2 и частотой в пределах 8-10 кГц для дальнейшего использования в блоке развертки стробоскопической приставки к осциллографу.

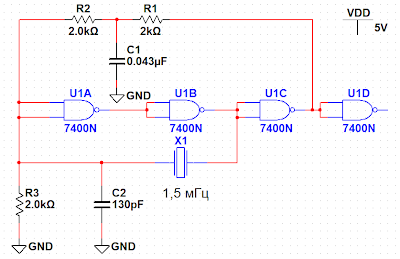
Решение: В качестве элементной базы будем использовать ТТЛ 155 серии (так как у меня ящик этой 155-й) и первый попавшийся кварц. Кварц нашелся с частотой резонанса 1.5 мГц.

Принципиальная схема приведена на рисунке 1.

Рисунок 1. Генератор импульсов на ТТЛ.

На практике хорошо использовать как ттл, так и кмоп логику. Схема устойчиво работает с кварцами до 3 МГц. При настройке требуется подборка конденсатора С2. На выходе меандр с скважностью 2.

Для понижения частоты используем D триггеры 155ТМ2. Делить придется на 2, так как требуется сохранить скважность и ТМ2 слишком много в коробке.

Если нет требований к скважности можно применить счетчики ИЕ. На рисунке 2 приведены схемы делителей, а в таблице - шпаргалка по ИЕ счетчикам.

-2

Рисунгок 2. Примеры схем делителя.

Таблица для счетчиков ИE2, ИЕ4, ИЕ5

Таблица для счетчиков ИE2, ИЕ4, ИЕ5
Таблица для счетчиков ИE2, ИЕ4, ИЕ5

(таблицы Дзен не знает... поэтому картинка)

Генератор собран, меандр с необходимой частотой получен, идет работа по схеме формирователя импульсов длительностью до 5 нс.

Пожалуйста, если понравился материал, оценивайте, подписывайтесь, комментируйте.

Мой блог о радио: https://sp8plus.blogspot.com/