Добавить в корзинуПозвонить
Найти в Дзене
Владимир Грешнов

Усилитель ОМ 2.5 . Работа над ошибками.

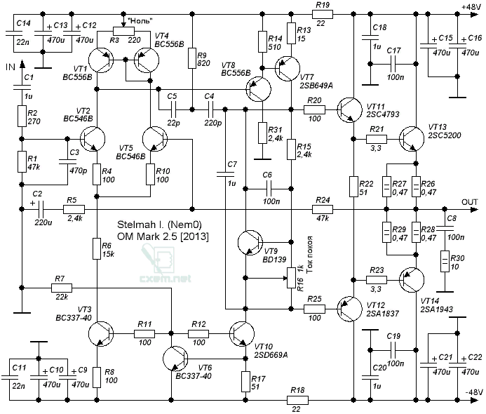
Сразу скажу, я этот усилитель не собирал, поэтому буду говорить об очевидных ошибках. Первое, что бросается в глаза-резистор R 6. Автор его увеличил для уменьшения нелинейных искажений и ,тем самым, вывел из режима транзисторы 3,6,10. Это получилось из-за того,что эмиттерный переход VT 3 стал шунтировать транзисторы 6,10. Устранить это можно путём увеличения резистора 8 до 200 Ом (или подобрать

Сразу скажу, я этот усилитель не собирал, поэтому буду говорить об очевидных ошибках. Первое, что бросается в глаза-резистор R 6. Автор его увеличил для уменьшения нелинейных искажений и ,тем самым, вывел из режима транзисторы 3,6,10. Это получилось из-за того,что эмиттерный переход VT 3 стал шунтировать транзисторы 6,10. Устранить это можно путём увеличения резистора 8 до 200 Ом (или подобрать его так, чтобы ноль на выходе устанавливался в среднем положении резистора 3), а резистор 6 значительно уменьшить до 4,7 кОм. А теперь будем бороться с искажениями, с которыми боролся автор, увеличивая R 6. Источник искажений -нестабильное опорное напряжение, которое было взято с коллектора VT 6. Для устранения пульсаций нужно увеличить R 11 до 1...2 кОм и включить электролитический конденсатор , ёмкостью 50...100 мкФ, между базой VT 3 и эмиттером VT 6, плюсом к базе VT 3. А для тех, кто собирается повторить этот усилитель, я посоветую заменить источник тока и сделать его так как сделано в ОМ 2.7. Возможно после этого усилитель заработает с возбуждением, тогда нужно подбирать коррекцию У величить резистор 9 до 2,2 кОм, конденсатор 5-до 180 пФ. Хорошие результаты даёт подключение конденсатора 100пФ между базой и коллектором транзистора 10. Автору этого усилителя, на его сайте, задавали вопрос о несоответствии заявленных и реальных нелинейных искажениях. Я не нашёл ответа. Я, думаю, надо скептически относиться к заявленным параметрам у некоторых авторов. Также задавали вопрос о возбуждении усилителя при изменении номиналов делителя ООС. Также не было ответа. О том , как влияют эти резисторы на устойчивость усилителя, Вы можете узнать из видео на моём Ютуб-канале " Берилл 73 "-"Теория устойчивости УМЗЧ". В усилителе ОМ 2.5, также была уменьшена величина резистора 2, после чего RC-цепочка на входе "требует " низкоомного выхода источника сигнала, например для наушников. Резистор 2 надо увеличить. Частоту среза этой цепочки можно будет подсчитать по формуле: частота в кГц = 159/(RC) . Сопротивление 2 в кОм, ёмкость С 3- в нанофарадах. Автору ОМ 2.5 задавали вопрос о внедрении защиты от короткого замыкания на выходе, на что он не возражал. Но если вставить защиту , как это сделано в ОМ 2.7, то надо будет вводить ограничение тока через транзисторы VT 7,8 в момент короткого замыкания. Если кому будет интересно как это сделать-пишите в комментариях. Постараюсь ответить на Ютубе- канал " Берилл 73 ". Будут ещё вопросы-пишите.