Найти в Дзене
LogicOn

Поговорим?

Как думаете, можно ли много говорить на складе в процессе работы? Ответ: можно. Как так получается? Если использовать голосовой терминал при отборе, то получается, что с системой человек разговаривает непрерывно. И все потому, что команды выполняемые через ТСД заменяются голосовыми командами. В таком методе есть и плюсы: И минусы: Знакомство начнем с самого интересного, это сценарий или диалог с системой Голосового управления складом. Диалог пишется индивидуально для каждого склада/производства учитывая все нюансы бизнеса и пожелания клиента. Заметим, что чем проще/линейнее логика диалога, тем быстрее сотрудники учатся и меньше совершают ошибок. Часть диалога с системой Голосового управления складом: Интересно так поговорить с системой? А вот так можно графически представить сценарий, в виде блок-схемы (напоминаем, что здесь показана только часть): Выше мы показали только маленькую часть голосового сценария, который можно использовать для выполнения отбора. Когда система, которую слышн
Разговоры на складе
Разговоры на складе

Как думаете, можно ли много говорить на складе в процессе работы?

Ответ: можно.

Как так получается?

Если использовать голосовой терминал при отборе, то получается, что с системой человек разговаривает непрерывно. И все потому, что команды выполняемые через ТСД заменяются голосовыми командами.

В таком методе есть и плюсы:

  • Минимум на 10% увеличивается производительность относительно работы с ТСД. В масштабах большого склада и большого объема, это существенная цифра;
  • Сотрудники учатся быстрее работать с голосовым терминалом, чем с обычным ТСД;
  • Быстрая адаптация "командированных" сотрудников в новую зону склада в высокий сезон для выполнения отборов без знания ассортимента;
  • Повышение точности комплектации до 99.98%;
  • Оптимизация процессов склада в целом, путем правильного распределения оборудования склада;
  • Более комфортный отбор, свободные руки;
  • Увеличение скорости проведения инвентаризации.

И минусы:

  • Дорогое оборудование;
  • Важно 100% соответствие товара в местах подбора (но это необходимое требование в любом случае);
  • Узкое использование — преимущественно удобно в комплектации и инвентаризации;
  • Не все могут 8-12 часов подряд работать в наушниках.

Знакомство начнем с самого интересного, это сценарий или диалог с системой Голосового управления складом. Диалог пишется индивидуально для каждого склада/производства учитывая все нюансы бизнеса и пожелания клиента. Заметим, что чем проще/линейнее логика диалога, тем быстрее сотрудники учатся и меньше совершают ошибок.

Часть диалога с системой Голосового управления складом:

  • Система говорит: Ряд 5
  • Оператор отвечает: 5 (в тот момент, когда подъезжает к ряду 5)
  • Система говорит: Ячейка 1.2.3 зеленый
  • Оператор отвечает: 101 (каждую цифру произнося отдельно, оператор называет проверочный код на зеленом фоне у ячейки, тем самым подтверждая, что он подошел к правильной ячейке)
  • Система говорит: Чай зеленый Lipton, 453 (произнося не только название, но и код товара, который находится на товаре)
  • Оператор говорит: Есть 453
  • Система говорит: Возьми 1 коробку
  • Оператор говорит: 1 (тем самым подтверждая, что он взял 1 короб)
  • Система говорит: Та же ячейка. Возьми 40 штук
  • Оператор говорит: 40 (тем самым подтверждая, что он взял 40 штук)

Интересно так поговорить с системой?

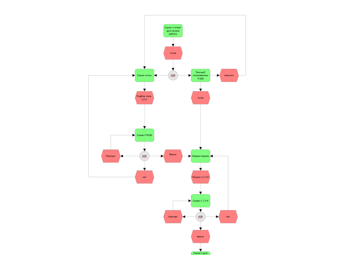
А вот так можно графически представить сценарий, в виде блок-схемы (напоминаем, что здесь показана только часть):

Блок-схема голосового сценария
Блок-схема голосового сценария

Выше мы показали только маленькую часть голосового сценария, который можно использовать для выполнения отбора.

Когда система, которую слышно в наушниках, говорит, что делать, а подтверждение действий идет голосом. Руки у оператора остаются свободны, ему удобнее взять и посчитать товар. А если составители алгоритма не лишены юмора, то всегда можно отвлечься от работы ненадолго и «поговорить» с системой о погоде, послушать шутку, или вообще провести диалог на рандомную тему.

А что на счет оборудования? Оно отличается от привычных ТСД со сканерами, конечно, в некоторых моделях привычных ТСД есть возможность подключения голосового управления, но терминал, используемый только для голоса, выглядит… Ниже один из вариантов. На нем нет клавиатуры, есть только кнопки включения/выключения, возможно еще пара-тройка кнопок для настройки и все.

Голосовой терминал
Голосовой терминал

Последние разработки Логикона позволяют устанавливать «голос» на обычные смартфоны, подключая к ним голосовую Bluetooth-гарнитуру, а также Bluetooth -сканеры для работы с маркированным товаром.

Такой вариант реализации позволяет значительно снизить затраты на оборудование.

Что нужно сделать на складе для того, чтобы можно было использовать голосовые терминалы? Обычно достаточно просто добавить проверочные коды для ячеек, с которыми работают сотрудники с голосовым терминалом. Проверочный код может быть один на ячейке, а может быть несколько, тогда при каждом обращении к ячейке система рандомно запрашивает проверочный код.

Пример оформления ячейки с 3мя проверочными кодами:

Адрес ячейки с 3мя проверочными кодами
Адрес ячейки с 3мя проверочными кодами

Могут потребоваться и дополнительные изменения, например, если у товара нигде в явном виде нет кода, по которому его можно однозначно идентифицировать, то нужно будет оклеивать товары кодами, чтобы можно было их отбирать по присвоенному коду. Однозначная идентификация товара по уникальному коду снижает вероятность возникновения ошибок до 99,98%.

P.S. Компания Логикон помогает клиентам находить решения не только для оптимизации бизнес-процессов клиента, но и предлагает средства для оптимизации, включая и голосовые технологии.