Найти в Дзене
anj68

О том, как сделать гуманитарную версию естественной теории. (ОТО)

Несмотря на то, что имеется совершенно совершенная Общая Теория Относительности, на практике используют теорию гравитации Ньютона. Оправдывают это тем, что более точные формулы Эйнштейна слишком сложные, а для практических целей вполне подходят более простые, но приближенные - Ньютона. При этом сильно лукавят, поскольку принципиально противоположные теории принципиально не могут являться приближением одной к другой. Они антагонисты. Но надо сказать, что в данном случае, эти теории даже и не антагонисты. ОТО – это, в основном, теория Ньютона в гуманитарной обработке. То есть, на основу Закона Всемирного Тяготения навешано много словесной шелухи, вроде того, что никаких гравитационных сил нет, а есть искривление пространства, свойством которого и является придание ускорения разным объектам. Вытекает, мол, это из того практического опыта, что одному и тому же ускорению в данной точке поля подвергаются тела с любыми массами. И т. д. Однако, во-первых, это тела с маленькими массами ускоряют

Несмотря на то, что имеется совершенно совершенная Общая Теория Относительности, на практике используют теорию гравитации Ньютона. Оправдывают это тем, что более точные формулы Эйнштейна слишком сложные, а для практических целей вполне подходят более простые, но приближенные - Ньютона. При этом сильно лукавят, поскольку принципиально противоположные теории принципиально не могут являться приближением одной к другой. Они антагонисты.

Но надо сказать, что в данном случае, эти теории даже и не антагонисты. ОТО – это, в основном, теория Ньютона в гуманитарной обработке. То есть, на основу Закона Всемирного Тяготения навешано много словесной шелухи, вроде того, что никаких гравитационных сил нет, а есть искривление пространства, свойством которого и является придание ускорения разным объектам. Вытекает, мол, это из того практического опыта, что одному и тому же ускорению в данной точке поля подвергаются тела с любыми массами. И т. д.

Однако, во-первых, это тела с маленькими массами ускоряются вроде бы одинаково. Вроде бы потому, что разницу между притяжением таких тел обнаружить практически невозможно за ее малостью. Для тел, соотносимых по массе с гравитирующим телом, разница будет вполне заметна. А во-вторых, опыты можно было бы и разнообразить.

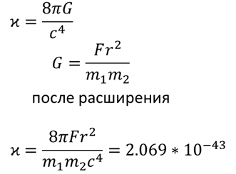
Так вот, после гуманитарной обработки Эйнштейн совершенно спокойно пользуется теми же гравитационными силами. Например, у него есть своя собственная постоянная (ϰ), понятно, что без учета сил, которых нет. А мы сейчас с ее помощью легко найдем силу взаимодействия двух тел. Всего-то и нужно – немного расширить формулу.

А теперь находим силу взаимодействия гравитационного поля на поверхности Земли и тушки в 50 кг.

-2

А все почему? Потому, что….

И опыт сейчас проведем. Мы такие опыты в каждом продуктовом магазине, каждый день… Но именно поэтому никак они с Великими Теориями не ассоциируются.

Путь у нас есть батут. И два объекта с массой 20кг и 50 кг. Аккуратно опускаем шар на батут, и замеряем расстояние (r) на которое батут провис. А потом повторяем эту операцию со вторым шаром.

-3

Получаем для этих шаров разное r, поскольку сила взаимодействия (F) наших шаров с гравитационным полем Земли – разная. То есть, батут не просто так провис больше от большего шара, а потому, что сила взаимодействия разная.

Теперь расскажем, что никаких сил нет. Мало ли с чего больший шар как-то глубже провалился, всяко бывает. При этом, мы для наших шаров можем даже массы не знать, поскольку они все ускоряются совершенно одинаково. А что-такое ускоряются одинаково, это значит, что если «отпустить» наш шар на некой высоте, то его скорость от нуля, через 1 секунду должна стать, например, 9.8 м/с. Для обоих шаров получится одинаковая скорость. И попробуем оценить свойства искривленного пространства в области нашего батута.

-4

Ускорение, понятно, в этой точке все время g, скорость «отпущенных» тел одна и та же. Сил нет. И за счет чего-же получается разное r? Только за счет того, что время на «устаканивание» понадобиться больше. Однако, у нас не просто время, а пространство-время. Получается, что для одного тела одно пространство-время, а для другого – другое. Другими словами, для разных шаров свойство самого искривленного пространства в одной и той же точке работает по-разному, поскольку результат разный. С чего бы это?

Ну, и осталось оценить значимость титанического труда по более точному описанию напряженности гравитационного поля в разных точках. Тензоры всяческие. Особенная значимость видна при описании тел со смещенным центром тяжести, когда это смещение явно не учитывается.

-5

Зато красиво, образно...

Наука
7 млн интересуются