Найти в Дзене
Байки про педальки

Что желательно знать прежде, чем делать фэйзер Phase 90 своими руками (19)

Это классическая педаль, принципы работы которой подробно расписаны в англоязычной статье.
Там же размещена схема, по которой сейчас можно пробежаться и отметить некоторые моменты, которые требуют особого внимания.
****
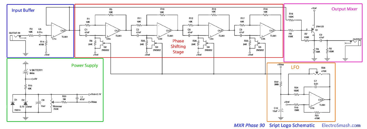
1) В оригинале использованы только операционные усилители TL061 в количестве 6 штук, которые на схеме обозначены как:
-U1a - это входной буфер
-U1b - это генератор низкой частоты (LFO)
-U2a, U2b, U2c и U2d - это 4-ре операционных усилителя в части фазовращения.
Можно вспомнить из темы 18-й статьи, что TL061 - это малопотребляющий операционный усилитель с полевым входом. Его применение во всех позициях в оригинале было оправдано тем, что он стоил недорого и обеспечивал длительную работу от батареи. Но при этом в звуковом тракте он давал лишний шум. В самодельной копии желательно поменять операционные усилители входного буфера и фазовращения на TL071, это уменьшит число шумов. Операционный усилитель в позиции U1b менять не надо, он туда идеально подходит.
****
2) Сам

Это классическая педаль, принципы работы которой подробно расписаны в англоязычной статье.
Там же размещена схема, по которой сейчас можно пробежаться и отметить некоторые моменты, которые требуют особого внимания.


****
1) В оригинале использованы только операционные усилители TL061 в количестве 6 штук, которые на схеме обозначены как:
-U1a - это входной буфер
-U1b - это генератор низкой частоты (LFO)
-U2a, U2b, U2c и U2d - это 4-ре операционных усилителя в части фазовращения.
Можно вспомнить из темы 18-й статьи, что TL061 - это малопотребляющий операционный усилитель с полевым входом. Его применение во всех позициях в оригинале было оправдано тем, что он стоил недорого и обеспечивал длительную работу от батареи. Но при этом в звуковом тракте он давал лишний шум. В самодельной копии желательно поменять операционные усилители входного буфера и фазовращения на TL071, это уменьшит число шумов. Операционный усилитель в позиции U1b менять не надо, он туда идеально подходит.

****
2) Сам эффект фэйзера достигается за счет того, что полевые транзисторы Q2, Q3, Q4, Q5 подключены в режиме резисторов, способных менять своё сопротивление в зависимости от управляющего сигнала. В оригинале использованы 2N5952, которые найти достаточно трудно. Вместо них можно применять 2N5485, J201 или J113.
Для лучшего звука необходимо подобрать близкие по параметрам транзисторы, про сам процесс подбора когда-нибудь будет отдельная статья. Сейчас главное сейчас вспомнить из 17-й статьи, что полевые транзисторы отличаются одним из самых больших разбросов по характеристикам и понять, что с первыми попавшимися транзисторами эффект фэйзера может не заработать вовсе.

****
3) Выходной транзистор Q1 - в оригинале 2N4125. Это средний по характеристикам обычный PNP транзистор. Вместо него можно поставить 2N3906, 2N5087 или BC560

****
4) Конденсатор C10 - имеет редко встречающийся номинал 15 микрофарад. Ближайшие из стандартных значений - 10 или 22 микрофарада. От этого конденсатора зависит работа генератора LFO: если его ёмкость уменьшить, то генератор ускорится. И соответственно если увеличить ёмкость, то генератор замедлится. Таким образом получаем ситуацию, что с конденсатором на 10 микрофарад у нас недоступен самый медленный фэйзер, с 22 - недоступен самый быстрый. Если это устраивает - то можно ставить.
Можно воспользоваться также знанием того, что при параллельном соединении двух конденсаторов их ёмкость суммируется. Тогда, поставив параллельно конденсаторы на 10 и 4,7 микрофарада мы можем получить нужную нам ёмкость 14.7 микрофарада. Не совсем 15, но всего 2% отклонение, что абсолютно несущественно. В данном случае проблемой может быть только необходимость поставить два конденсатора на место, предназначенное для одного.

****
5) Cтабилитрон D2 на 5.1 вольта и резистор R15 на 10 килоом.
Это очень важный элемент, от него зависит точная установка рабочей точки. Необходимо, чтобы он обеспечивал стабильное напряжение 5.1 вольта. Принцип работы стабилитрона заключается в том, что когда через него течет некий ток, то стабилитрон поддерживает на своих выводах очень точное значение некоего напряжения, в данном случае 5.1 вольта. Проблема в том, что если через стабилитрон будет течь слишком большой ток, то он просто сгорит (волшебный дым, куда же без него). Если ток будет слишком маленький - то стабильного заданного напряжения не получится. Будет во-первых меньше, например 4 вольта и во-вторых не совсем стабильные, т.е. может в процессе работы становиться то чуть больше, то чуть меньше.

Ток задаётся как раз резистором R15 и равен (УРА, НАКОНЕЦ-ТО ФИЗИКА И МАТЕМАТИКА!!!!) разности напряжений питания педали и напряжения стабилитрона, деленной на сопротивление резистора. Или A = U / R.

Подставим наши значения (9-5.1)/10000 = 0.00039 ампер. Или 0,39 миллиампер.
Сейчас в ассортименте выводных стабилитронов доступны модели на 0.5 ватта (BZX55C5V1) - для него необходимый для стабилизации ток равен 5 миллиамперам или на 1 ватт (1N4733A) - для него нужен ток 49 миллиампер. Есть и на большую мощность, но они нам уж точно не нужны.

Видно, что даже для модели на 0,5 ватта у педали слишком малый ток - в 10 с лишним раз меньше необходимого. И в 100 раз меньший, чем для модели на 1 ватт (что, кстати, и говорит нам о том, что стабилитроны на 1 ватт и больше нам категорически не подходят для данного применения)
Посчитаем значение резистора R15, в очередной раз воспользовавшись законом Ома (ДА-ДА, В ПРОШЛЫЙ РАЗ ЭТО ТОЖЕ БЫЛ ЗАКОН ОМА, ТОЛЬКО Я ЭТОГО ЯВНО НЕ ОЗВУЧИВАЛ. КТО ДОГАДАЛСЯ САМ?)
R = U / I
Напряжение у нас 3.9 вольта, ток у нас 5 миллиампер или 0.005 ампер, получаем что нужно сопротивление 780 Ом. Резисторов с таким сопротивлением не бывает, ближайшее будет 820 ом. В реальности можно взять в качестве R15 любой резистор сопротивлением от 820 до 2200 ом, это даст ток в диапазоне от 1.7 до 5 миллиампер, на котором стабилитрон BZX55C5V1 будет давать достаточно стабильное напряжение.

Если же мы упорно хотим поставить одноваттный 1N4733A, то резистор необходимо брать уже на 82 ома, что приведет к тому, что рассеиваться на нём будет 0.2 ватта, что приведёт к его нагреву. Да и потреблять в таком случае педаль станет как порядочный дилей или хорус, причем без всякой пользы, только из-за того, что был неудачно выбран стабилитрон.
В общем рекомендую использовать стабилитроны расчетной мощностью не больше, чем 0.5 ватта.

Вот основной перечень потенциальных подводных камней, а практические примеры будут в отдельной статье.

Следующая часть