Добавить в корзинуПозвонить
Найти в Дзене

Формирователь входного сигнала и делитель частоты для простого частотомера. Часть 3. Запуск и отладка делителя частоты, осциллограммы.

И снова о доработках простого частотомера на микроконтроллере PIC, собранного из китайского радиоконструктора. В этот раз речь пойдёт о запуске и отладке делителя частоты, который работает независимо от формирователя входного сигнала, рассмотренного ранее. Напомню, что сам делитель частоты собран на микросхеме SAB6456 (делит частоту входного сигнала на 64 или 256), работающей на частотах до 1 ГГц, и паре дополнительных микросхем 74HC390 (сдвоенный 4-х битный декадный счётчик, с коэффициентом деления 2.5). Итоговый максимальный коэффициент деления может равняться 1000 (или 4000). Узел делителя частоты занимает нижнюю часть принципиальной схемы. (Если данная или последующие картинки отображаются на вашем устройстве не слишком отчётливо, можно открывать их в отдельной вкладке интернет-браузера). 7. Первое включение делителя частоты Для отладки делителя частоты использовался тот же самый тестовый стенд, что применялся и для отладки формирователя входного сигнала. Подробно он был описан в
Оглавление

И снова о доработках простого частотомера на микроконтроллере PIC, собранного из китайского радиоконструктора.

В этот раз речь пойдёт о запуске и отладке делителя частоты, который работает независимо от формирователя входного сигнала, рассмотренного ранее.

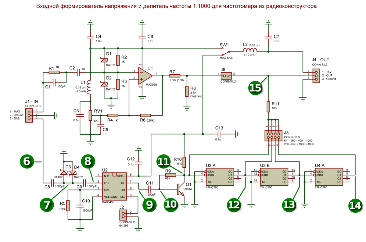
Напомню, что сам делитель частоты собран на микросхеме SAB6456 (делит частоту входного сигнала на 64 или 256), работающей на частотах до 1 ГГц, и паре дополнительных микросхем 74HC390 (сдвоенный 4-х битный декадный счётчик, с коэффициентом деления 2.5). Итоговый максимальный коэффициент деления может равняться 1000 (или 4000).

Узел делителя частоты занимает нижнюю часть принципиальной схемы.

(Если данная или последующие картинки отображаются на вашем устройстве не слишком отчётливо, можно открывать их в отдельной вкладке интернет-браузера).

02. Схема электрическая принципиальная формирователя входного сигнала и делителя частоты. Кружками отмечены номера контрольных точек для снятия осциллограмм сигнала в делителе частоты.
02. Схема электрическая принципиальная формирователя входного сигнала и делителя частоты. Кружками отмечены номера контрольных точек для снятия осциллограмм сигнала в делителе частоты.

7. Первое включение делителя частоты

Для отладки делителя частоты использовался тот же самый тестовый стенд, что применялся и для отладки формирователя входного сигнала.

Подробно он был описан в предыдущей части.

Подключаем плату формирователя-делителя к плате частотомера с помощью трёхпроводного жгута с разъёмом.

Переводим выключатель SW1 MAX-SAB в положение SAB и включаем сам частотомер. Сначала без подачи какого-либо измеряемого сигнала на вход микросхемы.

На индикаторе частотомера при этом можно наблюдать хаотически меняющиеся цифры.

03. Хаотические цифры на индикаторе при отсутствии входного сигнала.
03. Хаотические цифры на индикаторе при отсутствии входного сигнала.

8. Пытаемся бороться с самовозбуждением микросхемы SAB6456 — штудируя первоисточники

Хаотически меняющиеся цифры на индикаторе — это не неисправность схемы, а всего лишь возбуждение микросхемы SAB6456. Такая у неё схемотехническая особенность.

Вот что об этом говорится разработчиками похожего частотомера с аналогичной микросхемой делителя: Частотомер на PIC16F84A и SAB6456 / U813BS.

Если сигнал на входе отсутствует, то делитель иногда возбуждается, что приводит к отображению случайных значений на дисплее. Это обычное явление, которое признает сам производитель. Подавляется, подавая достаточно сильный сигнал.
https://li-ne.ru/page/chastotomer-na-pic16f84a-i-sab6456-u813bs

А вот так возбуждение SAB6456 объясняется в её техническом описании:

Data sheet SAB6456, SAB6456T. Sensitive 1 GHz divide-by-64/divide-by-256 switchable prescaler.

The divider stage may oscillate during no-signal conditions but this oscillation is suppressed when input signals are received.
Каскад делителя может колебаться в условиях отсутствия сигнала, но эти колебания подавляются, когда получен входной сигнал.
https://static.chipdip.ru/lib/741/DOC000741704.pdf

На просторах интернета удалось разыскать ещё одну статью, где в схеме частотомера в делителе используется SAB6456: Частотомер с ЖКИ.

Здесь возбуждение микросхемы подавляется включением конденсатора C12 между её выводами 7 и 8. Ёмкость советуют подбирать экспериментально.

Несколько пояснений к схемке: C12 ставится при наличии возбуждения прескалера (если при отсутствии сигнала на ЖКИ есть цифры). Емкость подбирают экспериментально.
https://vrtp.ru/index.php?act=categories&CODE=article&article=1482)

Я попробовал применить данное лекарство, использовав дополнительный конденсатор ёмкостью 0.047 мкФ. Не сработало, частотомер вообще отказался измерять, высвечивая хаос на дисплее. Вероятно нужно было подобрать ёмкость правильно, за несколько приёмов, в большую или меньшую сторону, чего я делать не стал.

Также пробовал шунтировать конденсатором ёмкостью 33 пФ на общий провод вход делителя и вход самой микросхемы SAB6456 (вывод 2). Тоже не помогло.

С другой стороны, если бы это лечилось так просто, неужели разработчики микросхемы не добавили бы подобный конденсатор в сам чип, или в техническое описание на микросхему в качестве необходимой обвязки?

В дополнение к теме самовозбуждения микросхемы и вот эта вырезка из ещё одной статьи: Прескалер или делитель частоты, быстро просто качественно.

Необходимо отметить склонность всех СВЧ делителей к самовозбуждению на частотах 10…30 мГц в отсутствие входного сигнала. Именно это и определяет нижний предел измеряемой частоты. В результате, при отсутствии входного сигнала, частотомер показывает какое-то хаотически изменяющееся значение. Самый простой способ борьбы с этим неприятным явлением – небольшая разбалансировка дифференциального входного каскада микросхемы. Практически это осуществляется соединением одного из входов с общим проводом через резистор номиналом около 100 кОм. На всех схемах это резистор R1. Конечно, чувствительность при этом несколько снижается, но с этим приходится мириться.
http://tehnomir.ucoz.lv/publ/skhemy/preskaler_ili_dilitel_chastoty_bystro_prosto_kachestvenno/2-1-0-251

Не зря на исходной схеме делителя резистор R1 (у нас R5, установлен и равен 100 кОм) был отмечен звёздочкой. Факт, что от его сопротивления зависит не только самовозбуждение микросхемы, но и её чувствительность по входу, тоже может оказаться полезным. Стоит его запомнить.

9. Про чувствительность по напряжению входного сигнала

Заявленная чувствительность по входу у микросхемы SAB6456 составляет 10 милливольт.

Но есть особенность — это номинальное значение, указанное для середины диапазона рабочих частот.

Согласно техническому описанию данная микросхема работает на частотах от 70 МГц до 1000 МГц.

В документации к оригинальной схеме входного делителя частоты DV1001 разработчиками указано, что диапазон входных частот составляет от 50 до 1000 МГц.

Микросхема работает и при более низкой частоте сигнала на входе, но при этом чувствительность будет хуже.

По утверждению разработчиков исходной схемы делителя частоты:

Фактическое значение диапазона рабочих частот DV1001, подтверждённое экспериментами: от 5 до 1100 МГц, при некотором снижении чувствительности на краях диапазона.
https://www.dessy.ru/catalog-pdc449194.html#main

В похожей схеме частотомера с делителем частоты на микросхеме SAB6456 авторами заявляется минимальная измеряемая частота сигнала от 3 МГц.

Я попробовал подключить ко входу делителя частоты генератор сигналов транзистор-тестера, подавая прямоугольные импульсы цифровых уровней (напряжением до 2.1 вольт) частотой от 1 Гц до 2 МГц.

Более-менее правильные показания (2.01-2.03 МГц вместо 2.0 МГц) частотомер выдал только для последней частоты из ряда фиксированных частот генератора моего транзистор-тестера.

04. Измерение частоты сигнала 2.0 МГц и показания индикатора частотомера.
04. Измерение частоты сигнала 2.0 МГц и показания индикатора частотомера.

На частотах менее двух МГц генератора транзистор-тестера частотомер (в режиме работы делителя частоты) показывал неверные значения или хаотически меняющиеся цифры.

А вот при подаче на вход синусоидального сигнала частотой в 27.120 МГц и амплитудой около 2.5 вольт от платы генератора несущей частоты с кварцевой стабилизацией показания частотомера были корректными.

05. Измерение частоты сигнала 27.120 МГц и показания индикатора частотомера.
05. Измерение частоты сигнала 27.120 МГц и показания индикатора частотомера.

Уменьшая амплитуду входного сигнала с помощью потенциометра определил, что для данной частоты чувствительность по входу составляет около 700-800 мВ.

06. Тестовый стенд для определения чувствительности по входу при частоте входного сигнала 27.120 МГц.
06. Тестовый стенд для определения чувствительности по входу при частоте входного сигнала 27.120 МГц.
07. Определение чувствительности по входу (в контрольной точке 6). Входной сигнал минимальной амплитуды, при котором на частоте 27.120 МГц показания частотомера корректны.
07. Определение чувствительности по входу (в контрольной точке 6). Входной сигнал минимальной амплитуды, при котором на частоте 27.120 МГц показания частотомера корректны.

10. Про катушку связи на входе делителя частоты

По утверждениям разработчиков исходной схемы делителя частоты DV1001, благодаря высокой чувствительности по входу, можно проводить и бесконтактные измерения, подключив на вход делителя катушку индуктивности, состоящую из нескольких витков провода.

Благодаря высокой чувствительности, DV1001 позволяет проводить измерения бесконтактно, с использованием катушки связи, состоящей из пары витков провода, подключённой к входу модуля.
https://www.dessy.ru/catalog-pdc449194.html#main

Я пробовал подключать на вход катушку из 12 витков эмалированного обмоточного провода ПЭТВ-2 диаметром 0.5 мм, намотанную на пластиковом колпачке от маркера диаметром 12 мм.

08. Катушка связи на входе делителя для измерения частоты.
08. Катушка связи на входе делителя для измерения частоты.

На поднесённый вплотную к катушке провод, подключённый к выходу генератора несущей частоты частотомер не реагирует. И это правильно, так как на частоте 27.120 МГц его чувствительность около 700-800 милливольт, а десяток витков провода входной катушки вряд ли обеспечат на выходе даже 10 мВ при такой напряжённости сигнала.

09. Попытка измерения частоты сигнала 27.120 МГц при подключении катушки индуктивности на вход делителя.
09. Попытка измерения частоты сигнала 27.120 МГц при подключении катушки индуктивности на вход делителя.

Пробовал подносить к катушке и антенну работающего передатчика портативной КВ ЧМ радиостанции с выходной мощностью 0.313 Вт.

В этом случае частотомер отработал правильно. На расстоянии антенны передатчика в 3-5 см от катушки связи на индикаторе частотомера высвечивались показания от 27.086 до 27.150 кГц (при установленном значении делителя в 1000).

10. Измерение частоты сигнала 27.120 МГц передатчика простой КВ ЧМ радиостанции с помощью катушки связи .
10. Измерение частоты сигнала 27.120 МГц передатчика простой КВ ЧМ радиостанции с помощью катушки связи .

Данный бесконтактный способ измерения частоты вполне может быть использован и для более высоких частот, где чувствительность делителя выше, например в диапазоне 433 МГц, но у меня нет источника сигнала такой частоты.

Также пробовал замерить частоту сотового телефона при вызове абонента, частотомер просто не успевает произвести измерение.

11. Изменение коэффициента деления

В предлагаемой схеме делителя частоты по умолчанию установлен коэффициент деления равный 1000.

Такое значение выбрано разработчиками для упрощения пересчёта и оно действительно весьма удобно практически.

Но при необходимости его можно изменять. Изменение коэффициента деления производится с помощью перемычек J2 и J3.

Установкой перемычки J2, замыкая вывод 5 микросхемы SAB6456 на общий провод, можно увеличить коэффициент деления микросхемы в 4 раза, с 64 до 256.

Таким образом максимальный коэффициент делителя увеличивается с 1000 до 4000.

Переключением перемычки J3, подключаясь к предыдущим выходам и входам счётчиков 74HC390 можно задействовать ещё четыре, более низких коэффициента.

11. Перемычка J3 для установки различных значений коэффициента деления делителя частоты.
11. Перемычка J3 для установки различных значений коэффициента деления делителя частоты.

Таким образом, в зависимости от положения перемычек J2 и J3 в итоге можно получить набор из 8-ми фиксированных коэффициентов деления частоты:

64 — 160 — 400 — 1000 и 256 — 640 — 1600 — 4000.

На практике, при первом включении и попытке проверки работоспособности делителя при установке различных коэффициентов деления обнаружил, что уровня сигнала, снимаемого с коллектора транзистора Q1 (коэффициенты деления 64 и 256) в контрольной точке 11 недостаточно для корректной работы частотомера. Последующие три каскада счётчиков работали при этом правильно — по 6-ти коэффициентам частотомер показывал верную частоту.

12. Осциллограмма сигнала на коллекторе транзистора Q1 (в контрольной точке 11) без нагрузки и при подключении ко входу частотомера.
12. Осциллограмма сигнала на коллекторе транзистора Q1 (в контрольной точке 11) без нагрузки и при подключении ко входу частотомера.

При снятии осциллограмм выяснилось, что без нагрузки, при не подключенной перемычке J3, амплитуда сигнала в контрольной точке 11 достигала 4.6 вольт. После подключения нагрузки (замыкания перемычки J3) уровень сигнала падал до 2.4-2.5 вольт, затем ещё снижаясь в контрольной точке 15 до 2.0-2.08 вольт. При таком уровне сигнала на цифровом входе частотомер стабильно показывал ноль.

13. Осциллограмма сигнала на выходе делителя, в контрольной точке 15 при подключении ко входу частотомера.
13. Осциллограмма сигнала на выходе делителя, в контрольной точке 15 при подключении ко входу частотомера.

В поисках причины неисправности:

  1. Заменил микросхему SAB6456, потеряв при демонтаже одну дорожку и пару контактных площадок. Не помогло.
  2. Пробовал подбирать сопротивление резистора R9 68 кОм. Не помогло.
  3. Пробовал подбирать сопротивление резистора R10 510 Ом. Не помогло.
  4. Пробовал замыкать R11 100 Ом. Не помогло, либо неправильно измеряет частоту, либо на индикаторе по прежнему ноль.
  5. Вместо замыкания перемычки J3 пробовал установить разделительный конденсатор по постоянному току ёмкостью 47 нФ. Не помогло.
  6. Менял транзистор Q1. Безрезультатно. Старый транзистор оказался вполне исправным.

Причём такое же включение транзистора используется в узле формирователя входного сигнала частотомера А. Денисова, то есть схема правильная и должна работать. А не работает.

В итоге сообразил снять перемычку на печатной плате, подключающую резистор R7 ко входу частотомера, то есть отсоединить выход формирователя входного сигнала.

И делитель частоты заработал как нужно! То есть сигнал с коллектора транзистора Q1 делителя частоты шунтировался выходными цепями формирователя.

После отключения выходных цепей формирователя напряжение на коллекторе транзистора Q1 под нагрузкой повысилось до 4.56 вольт.

Причём сопротивление между обоими выводами резистора R7 и общим проводом составляет 219 кОм. Вряд ли такое большое сопротивление способно просадить сигнал более чем вдвое, до 2-х вольт. Ещё более странно, что данный шунт никак не повлиял на правильность показаний частотомера при подключении к выходу сигналов со счётчиков (с контрольных точек 12, 13, 14. Как определилось позже, на самом деле и в контрольных точках 12, 13, 14 уровень сигнала понижался, только не так сильно).

В общем, если у Вас, уважаемый читатель, появятся идеи и соображения, что именно могло шунтировать сигнал таким загадочным образом — большая просьба поделиться этими сокровенными знаниями в комментариях.

Я же могу только предположить, быть может и ошибаясь, что возможно шунт этот не резистивный, а ёмкостной, и, вероятно, спрятан он в недрах компаратора MAX999, в его выходных цепях.

Углубляться сильнее в проблему не стал. А для её решения выбрал не самый красивый, но, похоже, самый простой способ — вместо постоянной проволочной перемычки на плате впаял двухконтактный разъём, отключающий перемычкой же выход формирователя при использовании делителя частоты (на коэффициентах 64 и 256). На схеме этот разъём с перемычкой обозначен как J5. Теперь нужно не забывать им пользоваться.

14. Дополнительная перемычка для отключения выхода формирователя от частотомера при использовании делителя частоты.
14. Дополнительная перемычка для отключения выхода формирователя от частотомера при использовании делителя частоты.

Также, вместо разъёма с устанавливаемой/снимаемой перемычкой можно впаять постоянный диод, анодом к R7 и катодом к R11. Здесь понадобится диод с низким падением напряжения в прямом направлении. Я пробовал поставить 1N5819, на котором падало всего 250 милливольт. Тоже работает. Но возникла дополнительная проблема — при подключении формирователя входного сигнала на холостом ходу (с неподключённым к источнику сигнала входом J1) вместо нуля на индикаторе снова стали периодически мерцать хаотические цифры. Чтобы не усугублять, оставил пока простую перемычку.

А вообще, наверное, самым лучшим решением данной проблемы была бы, помимо коммутации по электропитанию, также и коммутация выходных сигналов формирователя и делителя частоты в контрольной точке 15 с помощью второй дополнительной группы контактов переключателя SW1 (MAX-SAB). Для этого вполне подошёл бы сдвоенный движковый переключатель MS-22D16 (такой или такой) или MSS-22D18. Но у меня пока его нет, поэтому оставил этот вопрос на будущее.

Контрольное измерение при установленном коэффициенте деления 64 (сигнал делителя снимается с коллектора транзистора Q1, перемычка J5 убрана, выходные цепи формирователя напряжения отключены).

15. Тестовый стенд при установленном коэффициенте деления 64. На входе делителя 27.120 МГц. Делим на 64 = 423.75 кГц. Теперь работает!
15. Тестовый стенд при установленном коэффициенте деления 64. На входе делителя 27.120 МГц. Делим на 64 = 423.75 кГц. Теперь работает!

12. Осциллограммы в контрольных точках схемы делителя частоты

При снятии осциллограмм в контрольных точках схемы подавал на вход делителя частоты синусоидальный сигнал частотой 27.120 МГц и напряжением 2.5 вольта.

Сами осциллограммы при этом выглядят так.

16. Осциллограммы в контрольных точках 6-7-8-9 — вход-выход микросхемы SAB6456.
16. Осциллограммы в контрольных точках 6-7-8-9 — вход-выход микросхемы SAB6456.
17. Осциллограмма в контрольной точке 10 — транзистор Q1, база.
17. Осциллограмма в контрольной точке 10 — транзистор Q1, база.
18. Осциллограммы в контрольной точке 11 — транзистор Q1, коллектор (при коэффициенте деления SAB6456 64 и 256)
18. Осциллограммы в контрольной точке 11 — транзистор Q1, коллектор (при коэффициенте деления SAB6456 64 и 256)
19. Осциллограммы в контрольных точках 11-12-13-14 — входы-выходы счётчиков 74HC390. Здесь частотомер показал гораздо более точные результаты, чем алгоритм прошивки осциллографа FNIRSI 1C15. Вероятно из-за дробного коэффициента деления счётчиков.
19. Осциллограммы в контрольных точках 11-12-13-14 — входы-выходы счётчиков 74HC390. Здесь частотомер показал гораздо более точные результаты, чем алгоритм прошивки осциллографа FNIRSI 1C15. Вероятно из-за дробного коэффициента деления счётчиков.
20. Осциллограммы на выходе делителя в контрольной точке 15 при коэффициенте деления 1000 и 4000. Частотомер показал 27.120 кГц и 6.782 кГц, показания частоты осциллографа периодически менялись.
20. Осциллограммы на выходе делителя в контрольной точке 15 при коэффициенте деления 1000 и 4000. Частотомер показал 27.120 кГц и 6.782 кГц, показания частоты осциллографа периодически менялись.

13. Ток потребления

Ток потребления частотомера при работе совместно с делителем частоты составляет около 100 миллиампер. В процессе работы данное значение меняется примерно на 10-12 миллиампер в большую или меньшую сторону в зависимости от количества светящихся разрядов светодиодного индикатора.

21. Ток потребления частотомера в режиме работы с делителем частоты.
21. Ток потребления частотомера в режиме работы с делителем частоты.

14. Окончательная сборка

После завершения настройки укоротил длину проводов от платы формирователя-делителя частоты к частотомеру и окончательно собрал всю конструкцию.

Домашняя радиолаборатория пополнилась ещё одним измерительным прибором.

Выглядит он так.

22. Работающий частотомер с индикацией при частоте сигнала на входе 27.120 МГц и установленном коэффициенте деления 4000 в окончательной сборке.
22. Работающий частотомер с индикацией при частоте сигнала на входе 27.120 МГц и установленном коэффициенте деления 4000 в окончательной сборке.

28 ноября 2022 года.

С уважением, Ваш @mp42b.

<-- Предыдущая статья | Содержание 2019-2022 | Следующая статья -->

Ещё статьи про частотомеры на этом канале:

1. Период измерения ‒ 40 лет. Несколько частотомеров, которые мне когда-то хотелось собрать

Период измерения ‒ 40 лет. Несколько частотомеров, которые мне когда-то хотелось собрать
mp42b - Про транзисторы и прочее9 апреля 2022

2. Простой частотомер на микроконтроллере PIC из радиоконструктора. Часть 1. Распаковка, инструкция, комплектующие, пайка.

Простой частотомер на микроконтроллере PIC из радиоконструктора. Часть 1. Распаковка, инструкция, комплектующие, пайка.
mp42b - Про транзисторы и прочее13 мая 2022

3. Простой частотомер на микроконтроллере PIC из радиоконструктора. Часть 2. Проверка и запуск в работу, сборка, цифровая шкала.

Простой частотомер на микроконтроллере PIC из радиоконструктора. Часть 2. Проверка и запуск в работу, сборка, цифровая шкала.
mp42b - Про транзисторы и прочее30 мая 2022

4. Автономное питание для простого частотомера из конструктора

5. Формирователь входного сигнала и делитель частоты для простого частотомера. Часть 1. Схема, плата, сборка

Формирователь входного сигнала и делитель частоты для простого частотомера. Часть 1. Схема, плата, сборка
mp42b - Про транзисторы и прочее1 сентября 2022

6. Формирователь входного сигнала и делитель частоты для простого частотомера. Часть 2. Настройка формирователя, тестовый стенд, осциллограммы.

Формирователь входного сигнала и делитель частоты для простого частотомера. Часть 2. Настройка формирователя, тестовый стенд, осциллограммы.
mp42b - Про транзисторы и прочее23 сентября 2022
-23

#сделай сам #электроника #доработки

#измерения #частотомер #радиоконструктор #гаджеты

#простые вещи #mp42b